OrgPad logo

Jednoduchá bezbariérová úprava - jak na to?

Created by Karolina Klimova

Řešení požadavků rozvoje dopravy hl. m. Praha

Jednoduchá bezbariérová úprava - jak na to?

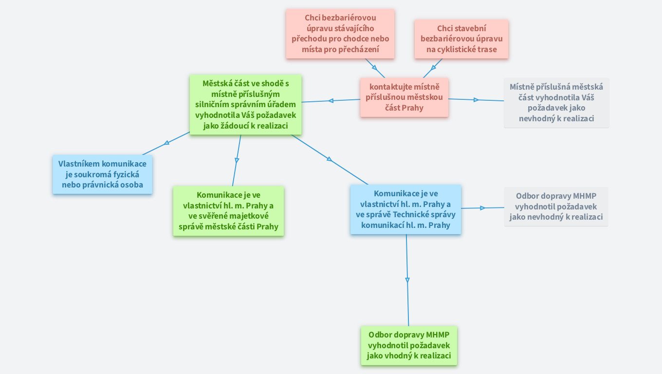
Městská část ve shodě s místně příslušným silničním správním úřadem vyhodnotila Váš požadavek jako žádoucí k realizaci

Kdo je vlastníkem a správcem komunikace?

 

kontaktujte místně příslušnou městskou část Prahy

Vlastníkem komunikace je soukromá fyzická nebo právnická osoba

Městská část zahájí s vlastníkem komunikace vyjednávání o tom, za jakých podmínek by bylo možné bezbariérovou úpravu realizovat.

Komunikace je ve vlastnictví hl. m. Prahy a ve svěřené majetkové správě městské části Prahy

Správce komunikace zahájí kroky k realizaci bezbariérové úpravy, financování je zajištěno z rozpočtu městské části:

Komunikace je ve vlastnictví hl. m. Prahy a ve správě Technické správy komunikací hl. m. Prahy

Odbor dopravy MHMP vyhodnotil požadavek jako vhodný k realizaci

Dle priority z celopražského hlediska, kterou požadované opatření získalo na základě vyhodnocení parametrů uvedených v žádosti, zadá Odbor dopravy MHMP jeho přípravu a realizaci Technické správě komunikací hl. m. Prahy.

V závislosti na koordinaci s dalšími možnými záměry v území (např. plánovaná větší oprava komunikace, opravy inženýrských sítí atd.), finančních a personálních možnostech zahájí Technická správa komunikací hl. m. Prahy kroky k realizaci bezbariérové úpravy, financování bude zajištěno z rozpočtu hl. m. Prahy:

 

Pro další informace o stavu akce se žadatel (městská část) může obracet na Odbor dopravy MHMP, oddělení rozvoje dopravy:

Mgr. Karolína Klímová, karolina.klimova@praha.eu, tel. +420 236 004 304

Bc. Jaroslav Hájek, jaroslav.hajek@praha.eu, +420 236 002 121

Chci bezbariérovou úpravu stávajícího přechodu pro chodce nebo místa pro přecházení

Bezbariérová úprava stávajícího přechodu pro chodce nebo místa pro přecházení zpravidla zahrnuje snížení obrubníků v místě vstupu do vozovky a realizaci hmatových prvků pro orientaci osob pohybujících se s pomocí bílé hole (nevidomých a slabozrakých).

imagesV souvislosti s bezbariérovou úpravou přechodu pro chodce nebo místa pro přecházení je vhodné rovněž zvažovat návaznosti do okolí, zejména vedení osob nevidomých a slabozrakých - navazují na upravované místo souvislé vodicí linie?

19-0

Takhle asi přece jenom ještě chvíli ne...

9Ezegfr

Chci stavební bezbariérovou úpravu na cyklistické trase

Stavební bezbariérovou úpravou na cyklistické trase je zpravidla snížení obrubníku v místě nájezdu/sjezdu mezi vozovkou a přidruženým prostorem komunikace.

Ovšem, trasy je třeba si dobře vybírat...

Místně příslušná městská část vyhodnotila Váš požadavek jako nevhodný k realizaci

Odbor dopravy MHMP vyhodnotil požadavek jako nevhodný k realizaci