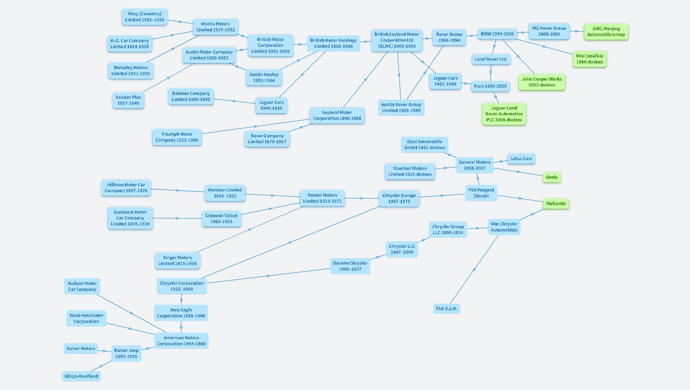
BMC/BLMC/BL - Rootes
Created by Janek Wagner
Vývoj britských automobilek...

Riley (Coventry) Limited 1912–1950

Morris Motors Limited 1919-1952

M.G. Car Company Limited 1924-1935

British Motor Holdings Limited 1966-1968
Rover Group 1986-1994

MG Rover Group 2000-2005

SAIC/Nanjing Automobile Group

Austin Motor Company Limited 1905-1952

British Motor Corporation Limited 1952-1966

British Leyland Motor Corporation Ltd (BLMC) 1968-1986

BMW 1994-2000

Wolseley Motors Limited 1901-1935

Land Rover Ltd.

Mini (značka) 1969-dodnes

Austin-Healey 1952-1966

Jaguar Cars 1982-1990

Vanden Plas 1917-1946

Daimler Company Limited 1896-1960

Ford 1990-2008

John Cooper Works 2002-dodnes

Jaguar Cars 1945-1966

Leyland Motor Corporation 1896-1968

Austin Rover Group Limited 1982-1989
Jaguar Land Rover Automotive PLC 2008-dodnes

Triumph Motor Company 1923-1960

Rover Company Limited 1878-1967

Opel Automobile GmbH 1862-dodnes
Vauxhall Motors Limited 1925-dodnes
V letech 2007-2018 General Motors UK Limited.
General Motors 1908-2017
Lotus Cars
Ve vlastnictví GM 1986-1993.

Hillman Motor Car Company 1907-1929

Geely
Lotus/Geely ve spolupráci Renault–Nissan–Mitsubishi Alliance a její divizí Alpine připravují společnou platformu pro elektromobily.
Humber Limited 1868 -1932

Rootes Motors Limited 1913-1971

Chrysler Europe 1967-1978

PSA Peugeot Citroën
Stellantis
V továrně Vauxhall Ellesmere Port se vyrábí Vauxhall Combo-e, Citroën e-Berlingo a Peugeot e-Partner.
Sunbeam Motor Car Company Limited 1905-1934

Clément-Talbot 1903-1935

Chrysler Group LLC 2009-2014
Fiat Chrysler Automobiles
Singer Motors Limited 1875-1956

Chrysler LLC 2007–2009
DaimlerChrysler 1998–2007
Hudson Motor Car Company
Chrysler Corporation 1925–1998
Nash-Kelvinator Corporation
Jeep Eagle Corporation 1988-1990
Fiat S.p.A.
Kaiser Motors
Kaiser Jeep 1953-1970
American Motors Corporation 1954-1988
Willys-Overland