Začínáme (Pavel Černý) (kopie)
Created by Pavel Černý
Onboarding in Czech
#introduction, #newcomers, #onboarding

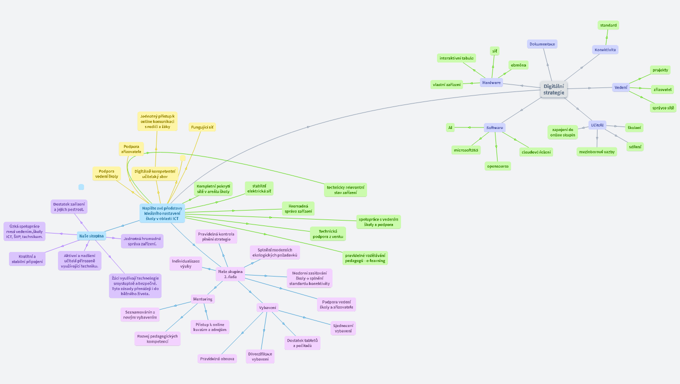
standard
Dokumentace
interaktivní tabule
síť
Konektivita
obměna
projekty
vlastní zařízení
Hardware
Digitální strategie
1.řada
Vedení
zřizovatel
správce sítě
Jednotný přístup k online komunikaci s rodiči a žáky
Fungující síť
AI
Software
zapojení do online skupin
Učitelé
školení
Podpora zřizovatele
microsoft365
cloudové řešení
mezioborové vazby
sdílení
Podpora vedení školy
Digitálně kompetentní učitelský sbor
opensource
Kompletní pokrytí sítě v areálu školy
stabilní elektrická síť
technicky relevantní stav zařízení
Dostatek zařízení a jejich pestrost.
Napište své představy ideálního nastavení školy v oblasti ICT
Hromadná správa zařízení
Úzká spolupráce mezi vedením,školy ICT, ŠVP, technikem.
spolupráce s vedením školy a podpora
Naše skupina
Jednotná hromadná správa zařízení.
Pravidelná kontrola plnění strategie
Technická podpora z venku
Kvalitní a stabilní připojení
Aktivní a nadšení učitelé přirozeně využívající techniku.
Individualizace výuky
Splnění moderních ekologických požadavků
pravidelné vzdělávání pedagogů - e-learning
Naše skupina 2. řada
Žáci využívají technologie smysluplně a bezpečně. Tyto zásady přenášejí i do běžného života.
Moderní zasíťování školy → splnění standardu konektivity
Mentoring
Seznamovánín s novým vybavením
Vybavení
Podpora vedení školy a zřizovatele
Přístup k online kurzům a zdrojům
Rozvoj pedagogických kompetencí
Sjednocení vybavení
Dostatek tabletů a počítačů
Pravidelná obnova
Diverzifikace vybavení