OrgPad logo

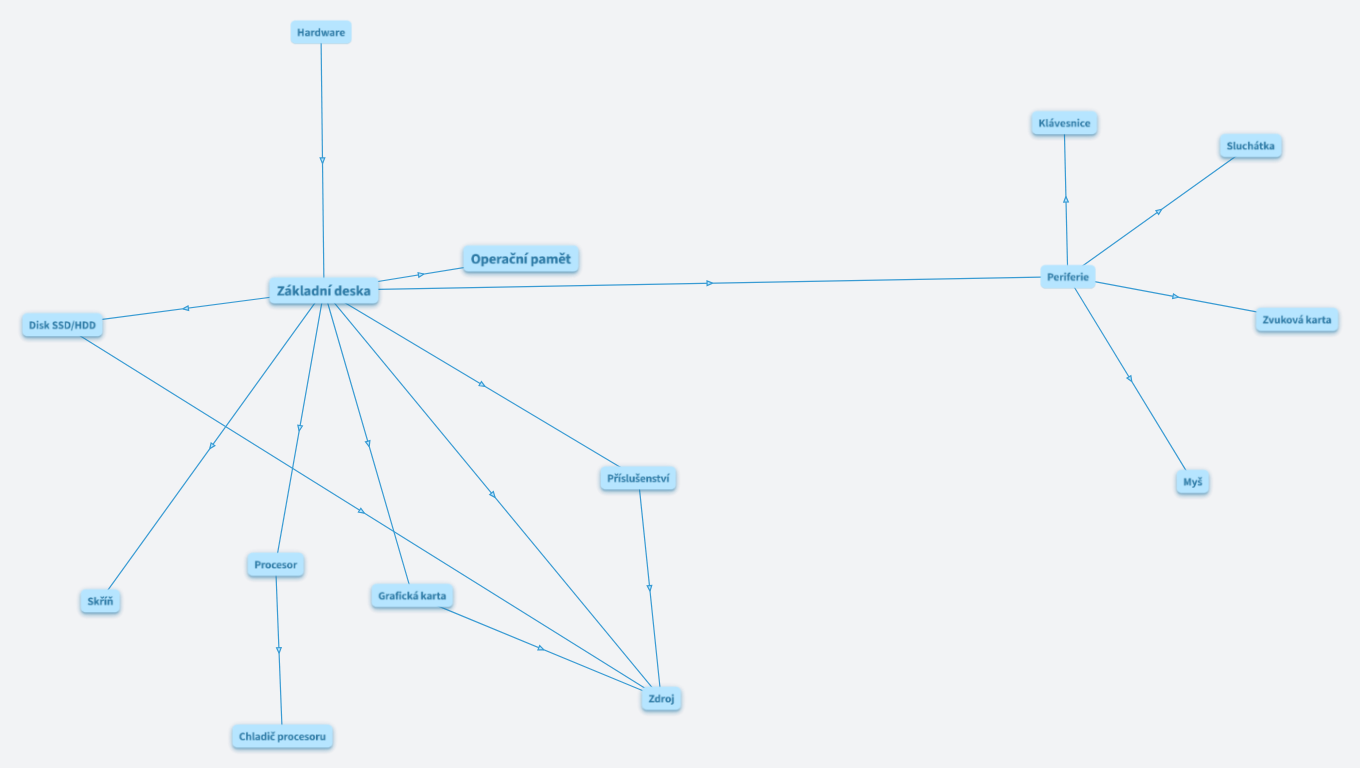
Hardware

Created by Tadeáš Veselý

Hardware

Hardware

Klávesnice

550Slouží k ovládání počítače

Sluchátka

R              Je možno díky nim slyšet zvuk.

Operační pamět

Operační pamět neboli ram slouží jako velice rychlé úložiště k ukládání operací co má udělat procesor. crucial bl2k32g36c16u4b ballistix 64gb 32x2 3600 mhz 1548852

Základní deska

Základní deska slouží k propojení všech komponent. Také jsou v ní často integrované komponenty jako wi-fi karta, zvuková karta atd...

35434

Periferie

Disk SSD/HDD

MP400 01

Disky slouží v počítači pro dlouhodobé ukládání dat.R

Zvuková karta

behringer-umc22Slouží jako převodník zesilovač předzesilovač a další. Velmi užitečné příslušenství.

Příslušenství

s-l500

OIP (1)     Vše od podpory pod grafickou kartu až po záznamovou kartu. Přidávají nové možnosti.

Myš

Slouží k ovládání počítače. Pravá ruka klávesnice.MayaX8K 800X800 1 4b70eaef-6a3c-48d1-807f-897062c1ff43-762326 800x

Procesor

Procesor je jako mozek počítače. Je to to co procesuje všechny operace. 92461712

Skříň

CBpar2Domov všech komponent.

Grafická karta

RX6700XT Pulse C01 render 9Mar21  Je to vlastně počítač v počítači který se stará o obraz.

Zdroj

cooler-master-xg850-80plus-platinum-850w-alimentations-pcDodává elektrickou energii do všech komponent.

Chladič procesoru

RChladí procesor, bez něj by se přehřál a vypnul se.