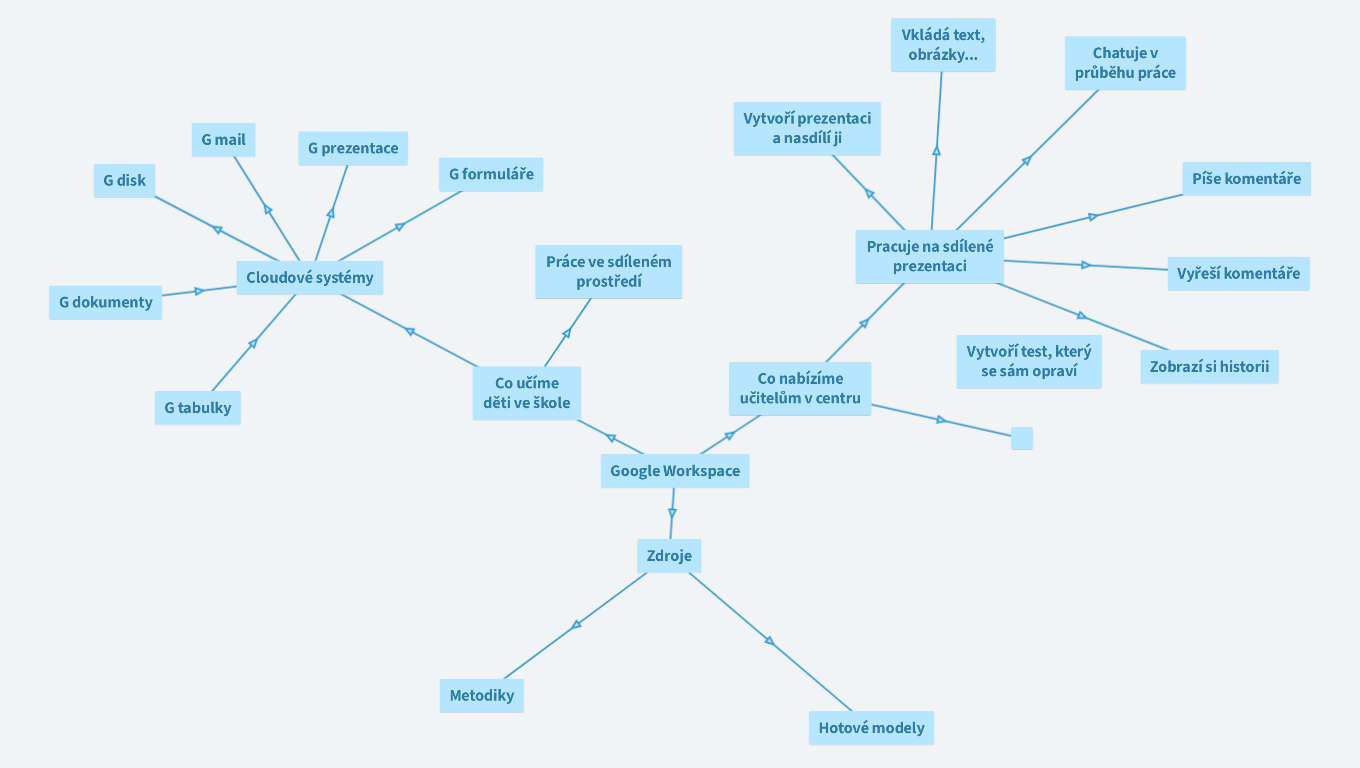
Google Workspace (Eva Kospachová)
Created by Eva Kospachová

Vkládá text, obrázky...
Chatuje v průběhu práce
G disk
G mail
G prezentace
Vytvoří prezentaci a nasdílí ji
G formuláře
Píše komentáře
G dokumenty
Cloudové systémy
Práce ve sdíleném prostředí
Pracuje na sdílené prezentaci
Vyřeší komentáře
G tabulky
Co učíme děti ve škole
Co nabízíme učitelům v centru
Vytvoří test, který se sám opraví
Zobrazí si historii
Google Workspace
Zdroje
Metodiky
Hotové modely