OrgPad logo

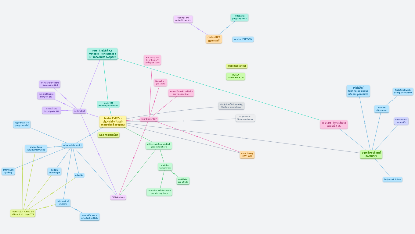
Vzdělávání - metodická podpora revize RVP - projekt NPO 3.1

Created by Pavel Pecník

Chtěli bychom zjednodušit orientaci při vyhledávání podpory pří implementaci revize RVP do ŠVP.

Vzdělávání - metodická podpora revize RVP - projekt NPO 3.1

webinář pro vedení GYMNÁZIÍ

ODKAZ na vzdělávací program (webinář)

Jak na nový RVP G

Na webináři se ředitelé škol seznámí s hlavními změnami v RVP G a možnostmi výuky nové informatiky i rozvoje digitálních kompetencí žáků. Dostanou příležitost diskutovat o možných cestách změn ve škole i pokládat otázky, které se týkají zavádění nového RVP G do praxe.

Vzdělávací programy pro G

Nabídka VP pro učitele gymnázií

 

revize RVP gymnázií

RVP pro gymnaziální vzdělávání (info ZDE)

CO se mění, JAK na to, KDO mi pomůže, VIDEA vše TADY

 

RVP pro střední odborné školy:

- odborná část již revidována (víve na MŠMT, TADY  či ZDE)

- komplexní revize (včetně úpravy soustavy oborů) zatím bez termínu

 

revize RVP SOV

Podpora revize RVP pro SOV ZDE

Kurzy k podpoře ZDE

KIM - krajský ICT metodik - konzultace k ICT meodické podpoře

Každá škola má možnost oslovit krajského ICT metodika (KIM) s požadavkem o konzultaci v oblasti metodiky implementace digitálních technologi.

Kontakty na krajské ICT metodiky ZDE.

Pomoc poskytují zdarma, ve škole, nebo online, diskrétně, bez zbytečné administrativy. Poptávkový formulář nebo prostor pro dotaz ZDE.

workshop pro koordinátory změny ve škole

ODKAZ na vzdělávací program (workshop)

Revize RVP ZV –Startovací balíček – Vzdělávání koordinátorů změny

Na webináři se koordinátoři ŠVP a metodici ICT (případně pověření pracovníci) škol seznámí s hlavními změnami v RVP ZV a možnostmi výuky nové informatiky i rozvoje digitálních kompetencí žáků. Dostanou příležitost diskutovat o možných cestách změn ve škole i pokládat otázky, které se týkají zavádění nového RVP ZV do praxe. Cílem webináře je pomoci se zavedením změn ve škole.

KYBERBEZPEČNOST

Vzdělávací programy

ROZCESTNÍK osvětových materiálů pro učitele i rodiče

Web odborníka na bezpečnost - SPAJK

Videa projektu SYPO k bezpečnému pohybu na internetu.

Videa MVCR a UPOL ke kyberbezpečnosti (odkaz je na stránce pod tiskovou zprávou).

Další také na nástěnce ZDE.

Bezpečnost a etika (M. Maněnová)

UMĚLÁ INTELIGENCE - AI

Inspirujeme učitele na edu.cz,

Uměla inteligence - mapa Kamila Kopeckého

a mapa Václava Maněny

webinář pro vedení ZÁKLADNÍCH škol

ODKAZ na vzdělávací program (webinář)

Jak na nový RVP ZV ve škole

Na webináři se ředitelé škol seznámí s hlavními změnami v RVP ZV a možnostmi výuky nové informatiky i rozvoje digitálních kompetencí žáků. Dostanou příležitost diskutovat o možných cestách změn ve škole i pokládat otázky, které se týkají závádění nového RVP ZV do praxe.

Konzultace pro školu

ODKAZ na konzultaci (online konzultace)

Pokud není konzulzace v nabídce,  požadavek napište  koordinátorovi revize ve Vašem kraji.

Revize RVP ZV - Konzultant revizí (pro koordinátory ŠVP +)

Konzultace probíhá online a termín stanoví po přihlášení zájemce a vzájemné dohodě garant programu. Maximální počet účastníků z jedné školy jsou 3 osoby, časová dotace je 1 hodina.

Osobní, diskrétní konzultace je určena vedení školy, koordinátorům ŠVP, případně koordinátorům ICT, resp. všem, kteří v dané škole koordinují změny ve školním kurikulu a potřebují je zanést do ŠVP.  

Informatika pro školy dle §16

Odkaz na vzdělávací programy

Informatika dle schváleného RVP ZV – Jak vyučovat data, informace, modelování v nové Informatice, webinář pro učitele

Webinář je zacílen na detailní seznámení učitelů předmětu Informatika s obsahem minimálních doporučených úrovní pro úpravy očekávaných výstupů v rámci podpůrných opatření (MDÚ)  v části RVP ZV Data, informace a modelování. Účastníkům budou představeny příklady výukových aktivit napříč ročníky, které védou žáky s lehkým mentálním postižením k dosažení vybraných MDÚ. Učitelé dostanou příležitost diskutovat i o dalších možných způsobech výuky a pokládat otázky, které se zavádění nové Informatiky do praxe týkají.

webináře - stálá nabídka pro všechny školy

CT - Modelové ŠVP pro novou informatiku a další praktické informace 

https://youtu.be/GAsEGDSI08M  
Lektor: Mgr. Jan Berki, Ph.D.  
Realizace: nyní na YouTube 
V druhém dílu navazujeme na povídání Daniela Janaty s Janem Berkim o filozofii změn ve výuce informatiky na základní škole. V úvodu lektor představí modelové ŠVP informatiky pro různé typy škol a v navazující části bude podrobněji reagovat na vybrané otázky, které byly pokládány účastníky během prvního dílu webináře. 
 
Náběh vzdělávání se ŠVP upraveným podle RVP ZV 2021
https://www.youtube.com/watch?v=Pbojdho-DBs
Lektor: Mgr. Daniela Růžičková
Realizace: na YouTube
Různé možnosti, jak zahájit výuku podle školního vzdělávacího programu upraveného v souladu s RVP ZV 2021, a zároveň odpoví na nejčastější dotazy týkající se úprav ŠVP.
 
Aktualizace ŠVP ZV v digitální oblasti z pohledu ředitele školy 
https://www.youtube.com/watch?v=z1fRzYkmT4w 
Lektor: Zbyněk Šostý  
Realizace: nyní na YouTube (31. 3. 2021)
Hlavním cílem webináře je seznámit účastníky s procesem změny vlastního ŠVP v oblasti informatiky, včetně doporučení, na co nezapomenout, aby změna byla úspěšná z pozice školy, žáka a zřizovatele.

Digitální technologie jako učební pomůcka

S technologickými inovacemi ve školství se čím dál častěji objevují otázky, jakých forem může v digitálním věku nabývat učební pomůcka. Předmětem tohoto materiálu je proto výklad pojmu „digitální učební pomůcka“, a to z pohledu § 160 školského zákona, tedy jaký hardware či software je možné hradit ze státního rozpočtu. ZDE PODROBNĚ

Rozložení investic do digitalizace škol

Školy, které zahájí výuku podle revize RVP až v roce 2023, určitě budou mít možnost čerpat finance v roce 2023.

Web k digitalizaci škol, nákupu techniky.

Normativy podrobně ve věstníku MŠMT.

webinář pro školy i podle §16

Odkaz na vzdělávací programy

Jak na nový RVP ZV ve škole, webinář pro ředitele

Na webináři se ředitelé škol seznámí s hlavními změnami v RVP ZV a možnostmi výuky nové informatiky i rozvoje digitálních kompetencí žáků. Dostanou příležitost diskutovat o možných cestách změn ve škole i pokládat otázky, které se týkají zavádění nového RVP ZV do praxe.

školní ICT metodik/koordinátor

vedení škol

Vzdělávací aktivity pro osvětlení základního principu revize RVP a obeznámení s důležitýmu kroky pro aplikování do ŠVP.

Jak začít: viz EDU.ZC revize

zdroje Nové informatiky, Digitální kompetence

Projekt PRIM

informatické myšlení - úvod VIDEO

učebnice - rozcestník, přehled a výstupy ke stažení projektu PRIM

 

Projekt DG (Podpora rozvoje digitální gramotnosti)

Co to je Digitální kompetence a Digitální gramotnost v oborech?

Digitální vzdělávací zdroje

 

Projekt PIGŽU robotika

Databáze výstupů projektu PIGŽU - podpora výuky prostřednictvím robotických edukačních nástrojů, systémů rozšířené reality a mobilních dotykových zařízení.

 

Informace odpovědných osob - kulatý stůl na akci Počítač ve škole

Národní plán obnovy

Národní plán obnovy (dále NPO) je souhrnem reforem a investic, které bude Česká republika realizovat v letech 2021 – 2027 z evropského Nástroje pro oživení a odolnost.

algoritmizace a programování

ODKAZ na vzdělávací program (workshop)

Revize RVP ZV - Startovací balíček - Základy algoritmizace a programování

Blok je zaměřen na nástroje a prostředky, které lze využít pro výuku algoritmizace a programování u žáků na I. i II.stupni ZŠ. V rámci workshopu bude představen nástroj Scratch z pohledu žáka, zacíleno bude na typické úlohy, které jsou obsaženy v připravených výukových materiálech projektu PRIM (www.imysleni.cz). V druhém bloku budou představeny možnosti využití robotických pomůcek, zejména Lego WeDo, Lego Mindstorm. Účastníkům bude také prezentován model školení, který by je měl připravit na výuku podle nové koncepce RVP.

Revize RVP ZV v digitální oblasti - metodická podpora

revize RVP ZV v digitální oblasti  https://revize.edu.cz/

najdete tam:

Co je informatické myšlení + VIDEO

Co je digitální kompetence/gramotnost + VIDEO

Jakou pomoc mohou školy obdržet?

Komplexní zprávy na edu.cz

Komplexní revize RVP ZV (velké) - Implementační fáze od 1. září 2023

 

koordinátor ŠVP

Modelové školní vzdělávací programy - 4 úrovně modelů ŠVP projektu PRIM

Připravenost školy a pedagogů

Zhodnoťe kompetence a přpravenost:

školy: Škola21

učitelů: Učitel21

potenciál školy: Selfie

IT Guru - konzultace pro ZŠ A SŠ

Úkolem IT Guru je pomáhat školám s pořizováním digitálních technologií, správou IT, vnitřní konektivitou školy. IT Guru může škole zdarma vypracovat auditní zprávu školy k digitální infrastruktuře.

Více o službě a poptávkový formulář.

Kontakty a detaily pomoci ZDE

KIM (krajský ICT metodik) pomáhá školám správně začlenit techniku do vzdělávacího procesu a řízení školy.

informativní webináře

Permanentně dostupné webináře:

jak nakupovat pro Mš ZDE

jak na nákup pro ZŠ a SŠ ZDE

Kdo mi pomůže

Kontakty na krajské koordinátory podpory revize.

Kurzy a semináře.

práce s daty a základy informatiky

ODKAZ na vzdělávací program (workshop)

Revize RVP ZV - Startovací balíček - Práce s daty, základy informatiky

Blok je zaměřen na možnosti řízené transformace výuky informatiky, a to od práce s digitálními technologiemi až k jejím základům jako oboru, resp. jak ji lze aplikovat u žáků na ZŠ. V oblasti práce s daty budou představeny ověřené postupy, které jsou spojené s informatickým myšlením a zároveň použitelné i v běžném životě, jmenovitě: vyslovení odpovědí na základě dat, zaznamenání dat do evidence a identifikace případné chyby v ní, řazení a třídění dat podle různých kritérií. V oblasti Informatiky bude zaměřeno na různé podoby kódování informací (textem, obrázkem, číslem), jehož součástí je i šifrování. Ukážeme si, jak informatiku učit i bez počítačů. Pro obě části bude společné téma: důležitost vedení cílené diskuze při výuceVzdělávací materiál

Práce s daty - projekt PRIM https://pracesdaty.zcu.cz/

učitelé - informatici

Modelové školní vzdělávací programy - 4 úrovně modelů ŠVP projektu PRIM (+ učebnice)

Nástěnka pro informatiky Padlet, máte-li zájem se inspirovat nebo také participovat.

Kyberbezpečnost (Podcasty)

učitelé neinformatických předmětů/oborů

Rádi uvidíme nové členy v kabinetech projektu SYPO - kontaktujte členy kabinetu vašeho předmětu ve vašem kraji.

Nástěnky k inspiraci nejen pro online výuku.

matematika

český jazyk

Časté dotazy (RVP, ŠVP)

FAQ - časté dotazy na webu revize.EDU

 

Odpovědi v databázi Konzultačního centra NPI ČR

Digitální učební pomůcky

STRUČNĚ

Informační systémy

ODKAZ na vzdělávací program (workshop)

Revize RVP ZV - Startovací balíček - Informační systémy

Informační systémy, jako jedno z témat "nové informatiky"

Revize RVP ZV přinesly nový obsah vzdělávací oblasti informatika. Jedním z těchto nových témat jsou i Informační systémy. Jak toto téma pojmout na 1. stupni ZŠ, abychom naplnili očekávané výstupy? Co do této oblasti patří? Kde najít podporu a materiály? V rámci workshopu se na informační systémy podíváme trochu podrobněji a ukážeme si na příkladech, jak toto téma přiblížit dětem na 1. stupni. Workshop je určen spíše začátečníkům, kteří se potřebují v tématu zorientovat a získat prvotní inspiraci.

digitální technologie

ODKAZ na vzdělávací program pro 1. stupeň (workshop)

ODKAZ na vzdělávací program pro 2. stupeň (workshop)

Revize RVP ZV –Startovací balíček  – Digitální technologie

Účastníci získají základní přehled o aktuálním stavu inovované vzdělávací oblasti Informatika dle schváleného RVP, konkrétně v oblasti digitální technologie. V průběhu webináře se účastníci dozví, jaká témata zařadit do výuky v jednotlivých ročnících 2. stupně ZŠ a v odpovídajících ročnících gymnázií. Učitelé budou seznámeni např. s tématy: hardware a software, počítačové sítě, bezpečnost, digitální stopa, fungování nových technologií a dalších. Zároveň se dozví o možnostech časové dotace pro jednotlivé části v ŠVP.

digitální kompetence

Digitální kompetence v RVP ZV - školení pro SBOROVNY 

Podklady pro obory, a bude toho tam více!

Databáze digitálních vzdělávacích zdrojů (Digigram) pro různé obory DVZ slouží k podpoře výuky v duchu rozvoje digitální kompetence/gramotnosti.

Digitální vzdělávací zdroje na digiškola -  RVP.cz.

Užitečný web pro ZŠ i SŠ DigiUčitel

Digitální gramotnost v uzlových bodech vzdělávání (dokument projektu PPUČ)

Tipy pro různé předměty z webináře GUG na YouTube.

Ochutnávka pojetí digitální gramotnosti pro předškolní vzdělávání e-publikace.

Metodická příručka pro digitální kompetence - pro předškolní a prvostupňové vzdělávání.

Metodické materiály ZDE.

 

robotika

vzdělávání pro učitele

Aktuální nabídka vzdělávání:

Programy k digitálním kompetencím ve vzdělávacích  oborech a krátké  kurzy.

FAQ - časté dotazy

ODKAZ na oficiální odpovědi MŠMT

informatické myšlení

ODKAZ na vzdělávací program pro 1. st ZŠ 24 hodinový kurz

ODKAZ na vzdělávací program pro 2. st ZŠ 24 hodinový kurz

(online + prezenčně)

Obsahem online/prezenčního vzdělávaní jsou následující moduly:

  1. Co je informatického myšlení. V průběhu modulu se účastníci seznámí se základními myšlenkami informatického myšlení a souvislostmi s novou informatikou.  
  2. Algoritmizace a programování. Pedagogové budou seznámeni s prostředím programovacího jazyka Scratch, základy ovládání tohoto programu, metodikou, možnostmi využití a práce při hodinách informatiky na 1. stupni ZŠ.  
  3. Data a informace. Modul je zaměřen na principy práce s daty a klíčové záležitosti, které jsou pro žáky 1. stupně ZŠ důležité. 
  4. Modely a informační systémy. Co je modelování? Modelování pomocí schémat? Jaké jsou prvky informačního systému a jaké jsou provazby? O tom všem účastníci získají přehled.  
  5. Digitální technologie: Datová Lhota – modul zaměřující se na základní otázky, které se týkají principů fungování a ovládání PC na 1. stupni ZŠ. Účastníci kurzu se dále dozví, jak projekt Datová Lhota využít k výuce digitálních technologií na zmiňovaném stupni ZŠ.  
  6. Základy robotiky. Modul, ve kterém se účastníci seznámí s edukační robotikou, kterou lze na 1. stupni využívat k rozvoji algoritmického myšlení, a ne jenom jeho. 

DIGI plovárny

ODKAZ na vzdělávací program (online workshop)

Revize RVP ZV - DIGI plovárna

Interaktivní, poloformální setkání s poměrně volnou diskuzí. Program DIGI plovárny je zaměřen na jednotlivé vzdělávací obory (a jejich oborové didaktiky) a jejich vzájemné propojení s digitálními kompetencemi v souvislostech s novou informatikou. V rámci DIGI plovárny bude docházet k předávání a sdílení zkušeností a k vzájemné podpoře a reflexi mezi kolegy stejných vzdělávacích oblastí s návaznostmi na digitální gramotnost. Účastníci DIGI plovárny jsou aktivně zapojeni do procesu předávání a sdílení zkušeností. Prosíme účastníky o připravení si nějaké praktické aktivity z vašich vyučovacích hodin, nebo alespoň dotazy na své kolegy.

webináře - stálá nabídka pro všechny školy

Webináře - bohatý výběr pro různé obory , předměty na YouTube kanále SYPO

Online otevřené kurzy (MOOC) na platformě EDUSKOP

Praktický 24 h. kurz pro učitele 1. a 2. stupně ZŠ

Nabídka pro 1. stupeň ZŠ - ODKAZ

Nabídka pro 2. stupeň ZŠ - ODKAZ

Rozvoj informatického myšlení u žáků 1. a 2. stupně ZŠ – praktický kurz k nové informatice

Praktický 24 hodinový kurz pro pedagogy 2. stupně ZŠ je zaměřen na novou informatiku vycházející z revidovaného RVP pro vzdělávací oblast informatika. Účastníci kurzu absolvují 24 hodin online/prezenčního vzdělávání a 6 hodin e-learningu.  Obsahem online/prezenčního vzdělávaní jsou následující moduly:

Co je informatického myšlení / Algoritmizace a programování / Data a informace /  / Modely a informační systémy / Základy robotiky

V rámci e-learningového kurzu jsou pro účastníky připraveny různé příklady k procvičování základů programování prostřednictvím vizuálního programovacího jazyka Scratch.

webináře, MOOC pro všechny školy

YouTube kanál SYPO:

Rozvoj informatického myšlení́ pro SŠ ZDE

Jak připravit pětiminutovou aktivitu pro žáky ZDE

Online otevřené kurzy (MOOC) na platformě EDUSKOP stále připravené ke vstupu účastníků!

Rozvíjíme informatické myšlení unplugged (MŠ, 1. stupeň, YouTube)