OrgPad logo

Organizace Heřmánek

Created by Mgr. Miroslava Adamcova, Heřmánek

Organizace Heřmánek

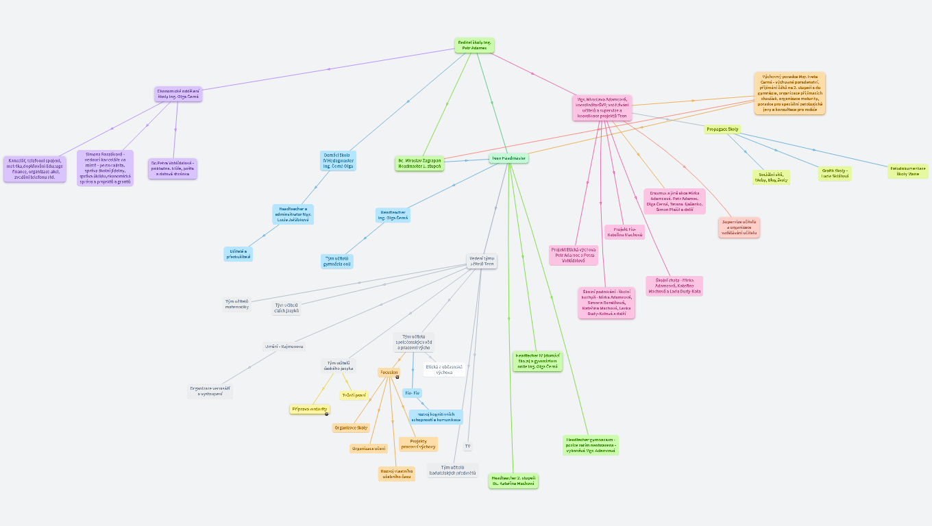
Ředitel školy Ing. Petr Adamec

Ekonomické oddělení školy Ing. Olga Černá

ekonomické řízení školy, granty, správa grantů

olga.cerna@skolahermanek.cz

606416930

Výchovný poradce Mgr. Iveta Černá - výchovné poradenství, přijímání žáků na 2. stupeň a do gymnázia, organizace přijímacích zkoušek, organizace maturity, poradce pro speciální patologické jevy a konzultace pro rodiče

Vystřídá Mgr. Lucii Knoblochovou, nastupuje 1. 1. 2024

Mgr. Miroslava Adamcová, koordinátorŠVP, vzdělávání učitelů a supervize a koordinace projektů Teen

AB9B88F6-234E-45F2-A1F5-8660DB917AAF

Propagace školy

Kancelář, telefonní spojení, matrika,doplňování Edupage - finance, organizace akcí, zvedání telefonu atd.

Měla nastaoupit pracovnice k 30. 9,  ale bohužel  se stali věci v její rodině, pro které nenastoupila - nyní nastupuje nová pracovanice a zkoušíme spolu

práci  a to, zda bude do týmu sedět

Lucie Rohlíčková

kancelář@skolahermanek.cz

telefon

Simona Bazalíková - vedoucí kanceláře na místě - personalista, správa školní jídelny, správa úklidu,ekonomická správa a projektů a grantů

Bc.Petra Vohlídalová - pokladna, klíče, pošta a datová shránka

731398488

petra.vohlidalova@skolahermanek.cz

Domácí škola - IV Hedagmaster Ing. Černá Olga

Bc. Miroslav Zagrapan Headmaster 1. stupeň

gSVG8J

miroslav.zagrapan@skolahermanek.cz

img.obrazky.cz

Teen Haadmaster

D27C3F75-5830-40AA-9717-BE427D4870B3

Sociální sitě, Weby, Blog školy

Grafik školy - Lucie Sklálová

Fotodokumentace školy Marie

Erasmus a jiné akce Mirka Adamcová, Petr Adamec, Olga Černá, Tatana Iljašenko, Šimon Plašil a další

Headteacher a adminsitrator Mgr. Lucie Jeřábková

Headteacher Ing. Olga Ćerná

Projekt Fio- Kateřina Machová

Supervize učitelů a organizace vzdělávání učitelů

Kateřina Machová a Mirka Adamcová a vzájemná supervize učitelů

Učitelé a přezkušitelé

Tým učitelů gymnázia onli

Vedení týmu učitelů Teen

Pravidelné porady a tripartity

Projekt Etická výchova - Petr Adamec a Petra Vohlídalová

Školní chata - Mirka Adamcová, Kateřina Machová a Laďa Dudy-Koťa

Tým učitelů matematiky

Tým učitelů cizích jazyků

Školní podnikání - školní kuchyň - Mirka Adamcová, Simona Bazalíková, Kateřina Machová, Lenka Dudy-Kotová a další






















Umění - Rajmonova

Tým učitelů společenských věd a pracovní výcho

Tým učitelů českého jazyka

Focusion

Etická a občasnská výchova

Headtecher IV (domácí škola) a gymnázium onlie Ing. Olga Černá

Vzhledem k povaze své práce Ing. Černá pracuje z domova - ve škole je každé úterý

olga.cerna@skolahermanek.cz

Organizace vernisáží a vystoupení

Tvůrčí psaní

Fio- Fie

Příprava maturity

  1. ročník
  2. Výběr četby a poslechu k maturitě

Organizace školy

rozvoj kognitivních schopností a komunikace

Organizace učení

Projekty pracovní výchovy

TV

Headtecher gymnazium - pozice zatím neobsazena - vykonává Mgr. Adamcová

Rozvoj vlastního učebního času

Tým učitelů badatelských předmětů

Headteacher 2. stupeň Bc. Kateřina Machová

katerina.machova@skolahermanek.cz