BUM 2023 - AI, karamba!
Created by Jindřich Zdráhal

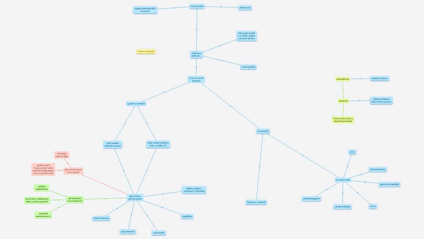
AI, karamba!
S umělou inteligencí přicházejí do škol nové možnosti, ale i rizika a problémy. Ty se týkají práva, etiky, kybernetické bezpečnosti a ochrany dat. Ukážeme si, na co by si měli dát pozor učitelé i žáci a jak je snadné umělou inteligenci zneužít.
něco o mně
orgpad.com/s/BUM23-karamba

Licence a kontakt
Prezentace k příspěvku "AI, karamba!" na BUM 2023
(s výjimkou materiálů 3. stran) je dostupná pod licencí WTFPL.
V případě potřeby mi napište buď tady přes OrgPad a nebo na jindra.zdrahal@gmail.com

Pojďme si hrát s AI...
a namalujeme si třeba…
… jízdní kolo!
https://autodraw.com/
Vše co jste si přáli o AI vědět - padlet o AI od V. Maněny
https://padlet.com/vaclavmanena/um-l-inteligence-66bkwsopx5mub4n1
Právní pohled
https://aidetem.cz/vyuziti-generativni-umele-inteligence-ve-skolach-pravni-pohled/
Co je to vlastně podvod?
využití AI ve škole?
Když zvedám jeřábem stromy?

Když zvedám jeřábem činky v posilovně?

jde o míru a způsob využití
čeština, jazyky a "okecávací" předměty
Rozsáhlé jazykové modely
Hlasové vstupy / výstupy
angličtina
matematika
Jazykové modely maximálně na vysvětlení některých věcí.
programování
Jazykové modely, ale třeba i
vlastně všechny
"Zkoušecí systém"
zadávat vhodné úkoly
naučit žáky znát hranice, limity a etiku použití AI
jak napomoct tomu dobrému?
rozhodně netabuizovat AI
Mravenčí prací se žáky
Systémy které "rozpoznávají" práce tvořené AI mají velkou míru nespolehlivosti!
jak se bránit proti tomu zlému?
Co na to AI?
Jakým způsobem je možné zneužít umělou inteligenci k výrobě fake news?
Umělá inteligence (AI) může být bohužel zneužita k výrobě fake news různými způsoby. Je důležité podotknout, že tato diskuse má pouze informační charakter a nepodporuje ani neodkazuje k takovým neetickým aktivitám. Některé z metod, jak lze AI využít k vytváření fake news, zahrnují:
- Generování textu: Pokročilé modely AI jako ChatGPT mohou být vyškoleny k generování věrohodně vypadajících zpráv, které mohou být zavádějící nebo zcela nepravdivé.
- Deepfake videa a audio: AI může být použita k vytváření falešných videí nebo audiozáznamů známých osobností, které vypadají a zní přesvědčivě. Tyto deepfakes mohou být použity k šíření dezinformací nebo k poškození reputace jednotlivců.
- Zkreslení obrázků: AI může být využita k úpravě nebo manipulaci obrázků tak, aby podporovala určité narativy.
- Automatizované šíření: S pomocí botů může být AI využita k automatizovanému šíření dezinformací na sociálních médiích, čímž se zvyšuje jejich viditelnost a dopad.
- Cílená reklama: AI může být použita k analýze demografických údajů a preferencí uživatelů, což umožňuje efektivní doručení falešných zpráv konkrétním skupinám lidí, u nichž je pravděpodobnější, že jim uvěří nebo je dále šíří.
- Simulace zpětné vazby: AI může být použita k vytváření falešných reakcí, komentářů nebo hodnocení, aby se zdálo, že daný obsah je populární nebo věrohodný.
Je důležité být vždy kritickým a opatrným při konzumaci obsahu online. Verifikace informací z více zdrojů a používání nástrojů na detekci falešného obsahu může pomoci identifikovat a odhalit fake news.
Fakenews v době AI
texty
Rozsáhlé jazykové modely
Hlasové vstupy / výstupy
klonování hlasu
Klonování lidského hlasu s pomocí AI
Gott navždy
Co můžu tvořit
generování obličejů
www.thispersondoesnotexist.com
oživení fotografie
https://www.d-id.com/
výměna obličejů
https://reface.ai/unboring/face-swap
canva
https://www.canva.com/
Nedůvěřovat
Nastolení důvěry
Člověk v tísni - Etický kodex a pravidla pro využití nástrojů umělé inteligence člověkem v tísni
Ověřovat
Některé nástroje, které mohou pomoct
https://fotoforensics.com/ - ověřování jestli se s obrázkem nemanipulovalo
https://pimeyes.com/en - zajímavý vyhledávač osob podle obrázku
Nové aplikace AI pro boj proti fakenews.
Verifee - snaží se detekovat, jestli vás články zkouší manipulovat. Tady je pak o tomto nástroji i povídání na Aktuálně.cz
FactCheck - prochází některá naše media a snaží se za pomoci AI hledat lži, nepravdy a zavádějící informace a následně pak zprávy podle toho hodnotí a taky vysvětluje co a jak.
Práce se žáky, lidmi a obecně společností