OrgPad logo

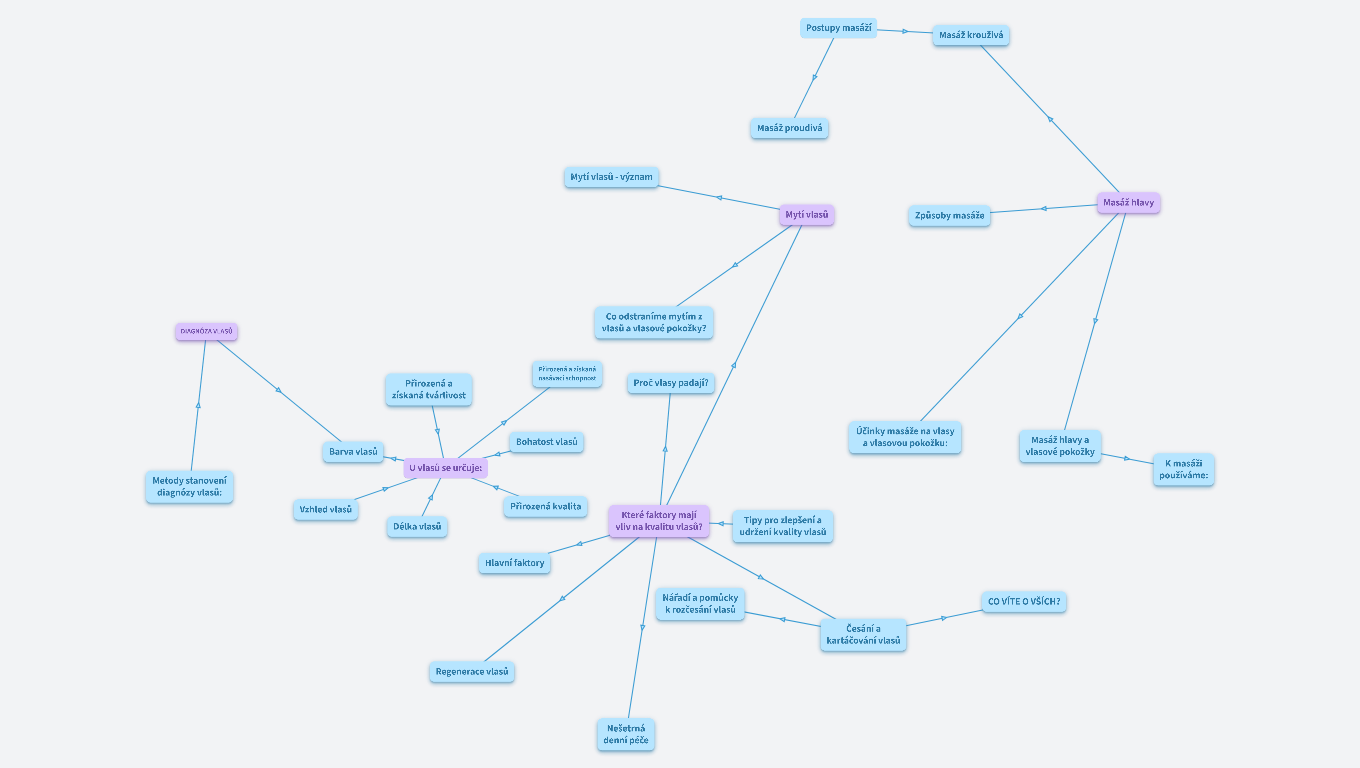
Péče o vlasy

Created by Jitka Šturmová

Péče o vlasy

Postupy masáží

Masáž krouživá

Masáž proudivá

Mytí vlasů - význam

zdravotní – hygienický význam, odstranění nečistoty

estetický – lesk, hezký vzhled

psychický – vůně, dobrý pocit

přípravný – příprava na další kadeřnický úkon

Mytí vlasů

Způsoby masáže

ca9d0151-ae7b-4017-9412-d287c2ee32bd

Povrchová masáž

provádíme lehkým třením pokožky, rovnoměrným nebo krouživým, bříšky prstů bez tlaku na pokožku

1d7b2e3b-71a0-4fd3-b958-920b99810382Hloubková masáž

intenzivní tření s větším tlakem bříšek prstů na pokožku, uvolňuje svalové napětí

a3547a45-0419-4c54-9f4a-f7b7347e2b3fPlastická masáž

poklepem- lehké a jemné údery bříšek prstů, intenzita úderů prstů se zvyšuje nebo snižuje

40d5121b-7620-4fd0-ba95-e5cd0f6ef395

Masáž elektrickými přístroji

v kadeřnické praxi se provádí málo, používají se nízko/vysoko frekvenční přístroje, na přístroj se nasazují různé nástavce

Masáž hlavy

DIAGNÓZA VLASŮ

Diagnózu vlasů současně s poradenskou službou provádíme před každým kadeřnickým úkonem (vodová ondulace - společenský účes, střih, barvení, odbarvování, melírování, chemická preparace, atd.)

Diagnózu vlasů spojujeme vždy s poradenskou službou.

Špatné určení diagnózy může zapříčinit nezdar naší práce.

Co odstraníme mytím z vlasů a vlasové pokožky?

Přirozená a získaná tvárlivost

u vlasů určujeme

Přirozená a získaná nasávací schopnost

přirozená

získaná

nasákavost vlasů podle drsnosti vlasů

Proč vlasy padají?

Barva vlasů

90e78aaf-d2bc-4e77-a248-438b2d67073f

Nedílnou součástí diagnózy vlasů je zištění barvy zrakem

zrzavé vlasy jsou ze všech barev nejvzácnější. Odstíny této barvy, kterou má zhruba 1 až 2 procenta populace, jsou velmi rozmanité. Spadají sem jahodové blond odstíny, skořicové a měděné odstíny a také červená barva vlasů.

Bohatost vlasů

malá, střední, velká

Účinky masáže na vlasy a vlasovou pokožku:

Působí příznivě na zdravý růst vlasů a stav pokožky.

Zvyšuje proudění krve.

Zlepšuje látkovou výměnu.

Uvolňuje svalové napětí.

Přivádí kyslík k pokožce.

Uvolňuje vývody mazových žláz

Navozuje příjemný pocit

U vlasů se určuje:

Masáž hlavy a vlasové pokožky

Je důležitý kadeřnický úkon, v kadeřnictví často opomíjený.

Metody stanovení diagnózy vlasů:

imageszrakem

imageshmatem

10b23f01-430f-474b-8536-0cdbf6b2bab7rozhovorem

3e47806c-e060-4d3a-8310-137fedb2487a

diagnostickým přístrojem

Moderním a spolehlivým řešením je diagnostika vlasů pomocí speciální Micro-kamery, kterou lze udělat hloubkový rozbor vlasu a vlasové pokožky. Na základě takto získaných údajů je možné sestavit individuální ozdravný program. Mikro-kamera zvětší vlas zhruba 100 krát a tím zjistí stav vlasové pokožky a míru poškození kutikuly.

K masáži používáme:

P7100668

Vlasové vody

gen  vyr 1145 tonikum-lupinyVlasová tonika

Vzhled vlasů

Hmatem a zrakem zjistíme kvalitu vlasů – jemné jsou na omak hebké, silnější jsou hrubší

Délka vlasů

1fbbff5d-605d-4c36-91a4-5c38d0cba000

Přirozená kvalita

Normální vlasy - ty nejsou suché ani mastné, dobře drží účes a nevyžadují žádnou speciální péči

Které faktory mají vliv na kvalitu vlasů?

genetika, hygiena, strava, tělesné zdraví, správné mytí,

Tipy pro zlepšení a udržení kvality vlasů

doplňte další tipy ( vlastní zkušenost, konzultací s klientkou, atd.)

Hlavní faktory

životospráva, choroby, stres, ovzduší, životní styl

Hlavním cílem je

zdravý, ošetřovaný, pevný vlas, s péčí o vlasy je spojena hlavně hygiena.

Vlas je nasákavý, náchylný k nasávání potu, tuku, prachu.

Mytím odstraňujeme nečistoty z vlasů a pokožky a masáží dosahujeme rychlejší látkovou výměnu.

Nářadí a pomůcky k rozčesání vlasů

JQX0000101

CO VÍTE O VŠÍCH?

1. Která ze vší je veš hlavová?

a) Veš šatní (Pediculus corporis)

b) Veš dětská (Pediculus capitis)

c) Veš muňka (Phithirus pubis)

2. Může se veš objevit i ve vousech?

Ano/ Ne

3. Za jak dlouho se z vajíček stávají larvy?

4.Vajíčka hruškovitého tvaru se nazývají

a) larvy

b) hnidy

Česání a kartáčování vlasů

 

 

Regenerace vlasů

Nešetrná denní péče