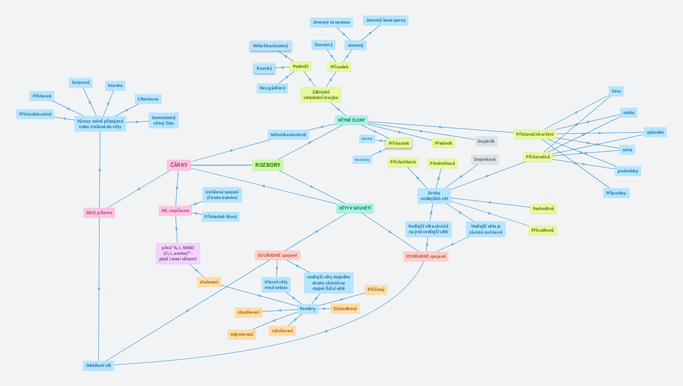
Rozbory
Created by Berenika Kučerová

Přívlastek

Jmenný se sponou
Jmenný beze spony
Několikanásobný


Slovesný
Jmenný
Rozvitý

Podmět
Přísudek
Oslovení
Přístavek
Vsuvka
Citoslovce
Nevyjádřený
Základní skladební dvojice
času
Přívlastek volný
Výrazy volně připojené nebo vložené do věty
Samostatný větný člen
VĚTNÉ ČLENY
místa
Několikanásobné
Shodný
Předmět
Doplněk
Příslovečné určení
způsobu
ROZBORY
Přívlastková
Doplnková
míra
ČÁRKY
Neshodný
Předmětová
Příslovečná
podmínky
Ustálená spojení (široko daleko)
Druhy vedlejších vět
Přípustky.
ANO, píšeme
NE, nepíšeme
Přívlastek těsný
VĚTY V SOUVĚTÍ
Podmětná
Vedlejší věta závislá na jiné vedlejší větě
Vedlejší věta je závislá na hlavní
Přísudková
před "A, I, NEBO (či, i, anebo)" - platí i mezi větami!
SOUŘADNĚ spojené
PODŘADNĚ spojené
slučovací
Hlavní věty mezi sebou
vedlejší věty stejného druhu závislé na stejné řídící větě
Příčinný
stupňovací
Poměry
Důsledkový
odporovací
vylučovací
Oddělení vět