The Netfilter Project
Created by F4r5h1d
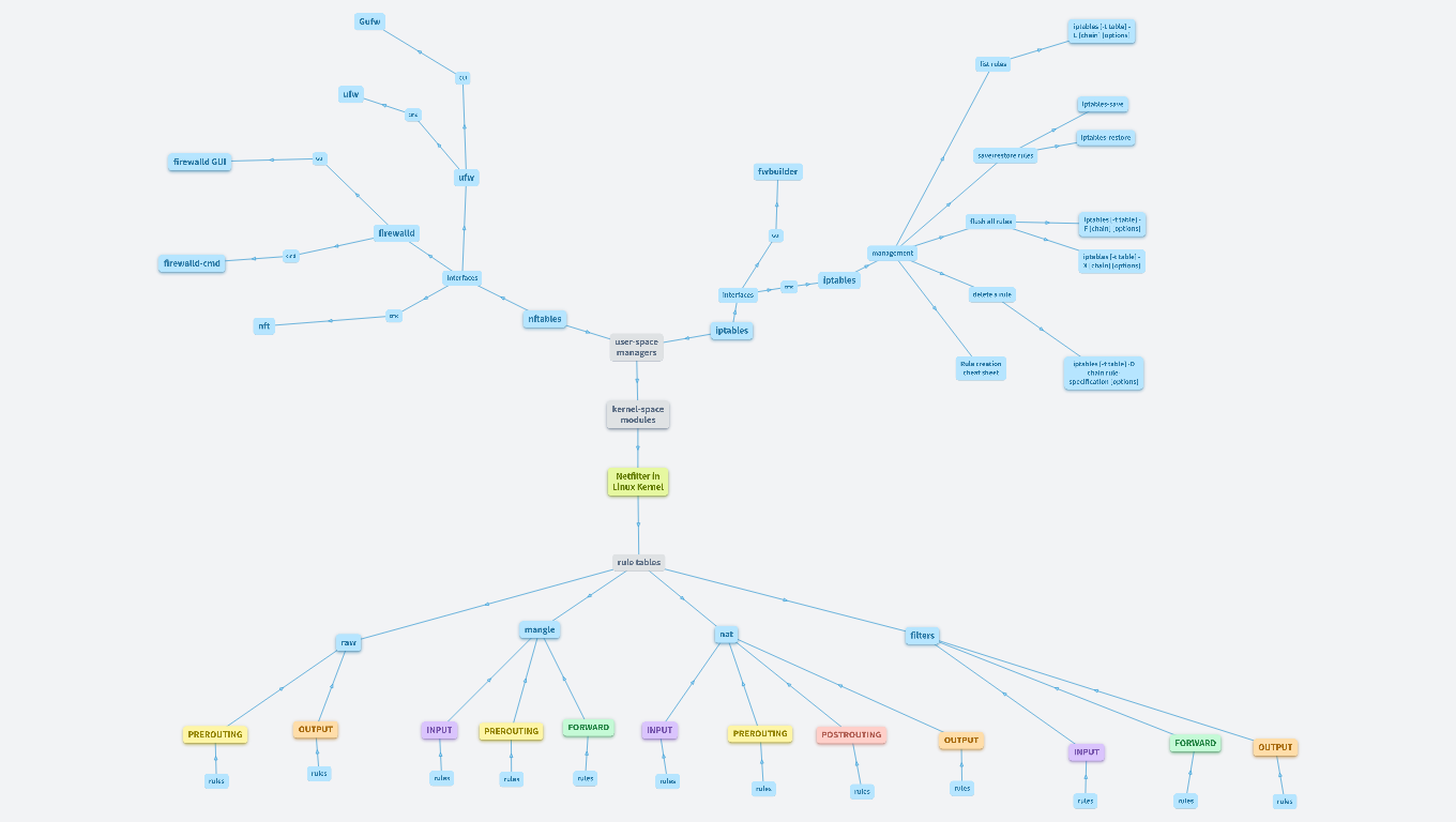
Mindmap for Netfilter (iptables and nftables abstracted)
#iptables, #netfilter

Gufw
iptables [-t table] -L [chain] [options]
#iptables -L
#iptables -t nat -L
ufw
GUI
list rules
cmd
iptables-save
# iptables-save > fw1-rules.v001
firewalld GUI
for example Firewall GUI in openSUSE YAST
GUI
ufw
fwbuilder
save/restore rules
iptables-restore
#iptables-restore < fw1-rules.v001
firewalld
GUI
flush all rules
iptables [-t table] -F [chain] [options]
#iptables -F
#iptables -t nat -F
firewalld-cmd
Systemctl and Firewalld
Enable firewalld
This makes sure that firewalld will be started automatically with the server.
systemctl enable firewalld
Start firewalld
After the firewalld service is enabled, you'll need to start it manually the first time. This is how you would manually start firewalld if it were not already running.
systemctl start firewalld
Stop firewalld
When troubleshooting rules and connection issues, you may need to stop the fireawlld service momentarily. You can stop the service with the following command.
systemctl stop firewalld
Restart firewalld
If for some reason, you need to restart the service, you can do that with the systemctl restart command.
systemctl restart firewalld
Firewalld status
Checking the status of the service gives us the most meaningful and informative output. Here you can see whether the service is enabled, running, failed, or anything else.
systemctl status firewalld
In this example output, you can see that the service is enabled, active, and running on the server. If it were not running or in a failed state, this would be displayed.
[root@centos-7 ~]# systemctl status firewalld● firewalld.service - firewalld - dynamic firewall daemonLoaded: loaded (/usr/lib/systemd/system/firewalld.service; enabled; vendor preset: enabled)Active: active (running) since Tue 2019-01-22 22:50:32 EST; 1h 0min agoMain PID: 808 (firewalld)CGroup: /system.slice/firewalld.service└─808 /usr/bin/python -Es /usr/sbin/firewalld --nofork --nopid
Managing Firewalld and Configuring Rules
Now that we have firewalld running, we can get down to set the configuration. We can open ports, allow services, whitelist IPs for access, and more. In all of these examples, we include the --permanent flag. This is important to make sure a rule is saved even after you restart firewalld, or reboot the server. Once you’re done adding new rules, you need to reload the firewall to make the new rules active.
Add a Port for TCP or UDP
You do have to specify TCP or UDP and to open a port for both. You will need to add rules for each protocol.
firewall-cmd --permanent --add-port=22/TCPfirewall-cmd --permanent --add-port=53/UDP
Remove a Port for TCP or UDP
Using a slight variation on the above structure, you can remove a currently open port, effectively closing off that port.
firewall-cmd --permanent --remove-port=444/tcp
Add a Service
These services assume the default ports configured within the /etc/services configuration file; if you wish to use a service on a non-standard port, you will have to open the specific port, as in the example above.
firewall-cmd --permanent --add-service=sshfirewall-cmd --permanent --add-service=http
Remove a Service
As above, you specify the remove-service option, and you can close off the port that is defined for that service.
firewall-cmd --permanent --remove-service=mysql
Whitelist an IP Address
To whitelist or allow access from an IP or range of IPs, you can tell the firewall to add a trusted source.
firewall-cmd --permanent --add-source=192.168.1.100
You can also allow a range of IPs using what is called CIDR notation. CIDR is outside the scope of this article but is a shorthand that can be used for noting ranges of IP addresses.
firewall-cmd --permanent --add-source=192.168.1.0/24
Remove a Whitelisted IP Address
To remove a whitelisted IP or IP range, you can use the --remove-source option.
firewall-cmd --permanent --remove-source=192.168.1.100
Block an IP Address
As the firewall-cmd tool is mostly used for opening or allowing access, rich rules are needed to block an IP. Rich rules are similar in form to the way iptables rules are written.
firewall-cmd --permanent --add-rich-rule="rule family='ipv4' source address='192.168.1.100' reject"
You can again use CIDR notation also block a range of IP addresses.
firewall-cmd --permanent --add-rich-rule="rule family='ipv4' source address='192.168.1.0/24' reject"
Whitelist an IP Address for a Specific Port (More Rich Rules)
We have to reach back to iptables and create another rich rule; however, we are using the accept statement at the end to allow the IP access, rather than reject its access.
firewall-cmd --permanent --add-rich-rule='rule family="ipv4" source address="192.168.1.100" port protocol="tcp" port="3306" accept'
Removing a Rich Rule
To remove a rich rule, use the option --remove-rich-rule, but you have to fully specify which rule is being removed, so it is best to copy and paste the full rule, rather than try to type it all out from memory.
firewall-cmd --permanent --remove-rich-rule='rule family="ipv4" source address="192.168.1.100" port protocol="tcp" port="3306" accept'
Saving Firewall Rules
After you have completed all the additions and subtraction of rules, you need to reload the firewall rules to make them active. To do this, you again use the firewall-cmd tool but using the option --reload.
firewall-cmd --reload
Viewing Firewall Rules
After reloading the rules, you can confirm if the new rules are in place correctly with the following.
firewall-cmd --list-all
Here is an example output from the --list-all option, you can see that this server has a number of ports, and services open in the firewall along with a rich rule (that forwards one port to another).
[root@centos-7 ~]# firewall-cmd --list-allpublic (default, active)interfaces: enp1s0sources: 192.168.1.0/24services: dhcpv6-client dns http https mysql nfs samba smtp sshports: 443/tcp 80/tcp 5900-5902/tcp 83/tcp 444/tcp 3260/tcpmasquerade: noforward-ports:icmp-blocks:rich rules:rule family="ipv4" source address="192.168.1.0/24" forward-port port="5423" protocol="tcp" to-port="80"
cmd
management
interfaces
interfaces
cmd
iptables
iptables [-t table] -X [chain] [options]
delete a rule
nft
cmd
nftables
initial release: 2014
current status:
active and growing fast, becoming the default firewall implementation in modern Unix-like OSs.
Nftables is a framework by the Netfilter Project that provides packet filtering, network address translation (NAT), and other packet mangling. It's a successor to iptables and aims to provide a more efficient and flexible way of handling packet filtering and classification. Nftables uses a new, simple, and coherent syntax compared to iptables.
Key-Features of Nftables:
- Simplified Syntax: Offers a more straightforward syntax to define rules.
- Single Framework: Replaces iptables, ip6tables, arptables, and ebtables with one unified solution.
- Efficient Processing: Utilizes a more efficient data structure, improving performance especially in large rule sets.
- Better Integration: Integrated into the Linux kernel, providing better performance and reliability.
Example Use-Cases:
- Basic Packet Filtering:
- To allow incoming SSH connections:
nft add rule ip filter input tcp dport 22 accept
- Creating a NAT Rule:
- Blocking an IP Address:
- Port Forwarding:
- Logging Traffic:
Nftables offers a robust and versatile solution for network packet manipulation in Linux environments, making it a valuable tool for network administrators and cybersecurity professionals. Its integration with the Linux kernel and improved syntax make it a more effective tool for managing network traffic and ensuring security.
user-space managers
iptables
initial release: 1998
current status:
active, but being replaced by nftables
Rule creation cheat sheet
iptables [-t table] -D chain rule-specification [options]
# iptables -D INPUT -i eth1 -s 10.10.10.0/24 -j ACCEPT
kernel-space modules
modules
Netfilter in Linux Kernel
netfilter is a framework for packet mangling, outside
the normal Berkeley socket interface.
rule tables
raw
nftables has no pre-defined tables
mangle
nftables has no pre-defined tables
nat
nftables has no pre-defined tables
filters
nftables has no pre-defined tables
PREROUTING
nftables has no pre-defined chains
OUTPUT
nftables has no pre-defined chains
INPUT
nftables has no pre-defined chains
PREROUTING
nftables has no pre-defined chains
FORWARD
nftables has no pre-defined chains
INPUT
nftables has no pre-defined chains
PREROUTING
nftables has no pre-defined chains
POSTROUTING
nftables has no pre-defined chains
OUTPUT
nftables has no pre-defined chains
INPUT
nftables has no pre-defined chains
FORWARD
nftables has no pre-defined chains
OUTPUT
nftables has no pre-defined chains
rules
rules
rules
rules
rules
rules
rules
rules
rules
rules
rules
rules