OrgPad logo

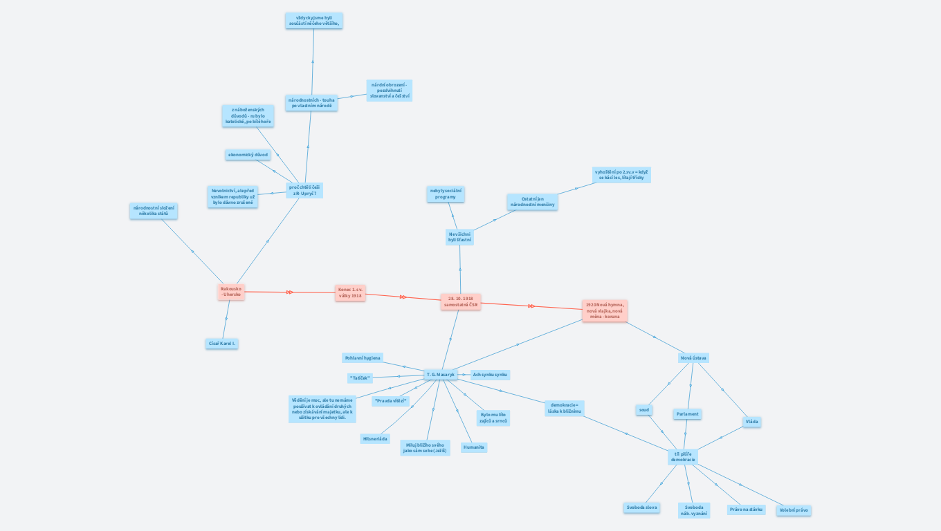
První republika

Created by Baruš Jeřábková

Protože jsem na to zahanbený nevzdělanec a potřebuju to učit děti, dělám si výpisky z různých videí a z toho, co mi můj chytrý manžel od stolu vysvětluje :) K první republice jsme se s dětmi dostali skrz čokoládu Lidka

První republika

vždycky jsme byli součástí něčeho většího,

dřív třeba součástí svaté  říše římské  za Karla

za husitů jsme se jako č národ hodně osamostatnili, získali jsme nějaké svobody nábožnské i jiné, když byli husiti poraženi, tak tady bylo asi 200 let kdy nás tolerovali (1415 - 1621)

nějak jsme neměli asi krále, české stavy si volili krále nějak

na konci v r 1621 jsme se bitvou na b h jsme se dostali definitivně pod náruč habsburků

to bylo ještě s třicetiletou válkou... 

bílá hora - české stavy chtěly krále, habsburkové svého krále pro sebe 

část stavů zradila a přešla na habsburskou stranu, celá morava

národnostních - touha po vlastním národě

národní sebeurčení, začalo třeba tím, že se začalo psát česky - národní obrození

aby si češti vládli sami a nerozhodovsal o nás někdo jinej kdo tady ani nežije

neměli jsme v ru moc slovo, nebyli jsme rovnocenní když se rozhodovalo. To se na začátku století měnilo tím, jak se z ru pomalu stávala konstituční parlamentní monarchie, takže jsme měli zasoupení v říšském parlamentu (Masaryk byl asi součástí)

nárdní obrození - pozdvihnutí slovanství a češství

z náboženských důvodů - ru bylo katolické, po bílé hoře

historicky češi spíš protestanté, katolicismus byl vnucen

ekonomický důvod

měli jsme rozvinutý průmysl, byli jsme ekonomicky silní a ru z nás hodně čerpalo, naše bohatství

vyhoštění po 2.sv.v = když se kácí les, lítají třísky

Nevolnictví, ale před vznikem republiky už bylo dávno zrušené

obyvatelsko se nesmělo přesidlovat,

proč chtěli češi z R-U pryč?

nebyly sociální programy

o veterány nebo penzisty se moc nestaralo

první republika jako období rozkvětu, ale to až později, po válce to nebylo moc dobrý. Byli jsme na tom sice z ru nejlép protože průmysl dobrý, ale hodně rozdíl mezi bohatými a chudými

vždycky, když je někde chudoba, tak tam mají komunisti mají mnohem větší míru působnosti - nejlepší zbraní proti komunismu je prosperita

národnostní složení několika států

rakousko

uhersko

polsko

ukrajina

československo

chorvati (uhersko)

srbové

slovinci

Ostatní jen národnostní menšiny

část maďarska, podkarpatská rus, slováci byli taky nasraný, hlavně Němci

nic se prakticky nezměnilo, ti lidi tady furt žili. Byli jiní, ne všichni, ale vždycky se vědělo, že to jsou třeba němci. Hned poprvní sv. válce jsme měli s Maďarskem spor o nějaké území, tam nevraživost, protože oni to prijeli, my si to území udrželi. Ti Němci tady zůstali po R-U. 

Obecně byli normálně přijímaní jako součást společnosti. SLoužili v armádě bohatí i chudí, součástí ekonomiky, spousta z nic umělo česky, spousta z nich tu mělo své předsky a byli slušní. 

Mebyli tu utlačovaní, nebyli to žádn chudáci, často statkáři a průmyslníci, úspěšní lidi.I obyčejní samozřejmě. Spousta lidí to bylo že tu zůstala R-U šlechta.jim zůstaly i majetky po válce, spousta z nich ale se viděla v té velkoněmecké řísi a inklinovala k ní. Nevypořádali jsme se s nimi po první válce, proto to dospělo tak daleko

Ne všichni byli šťastní

Rakousko - Uhersko

Konec 1. sv. války 1918

Rozdělení R-U na několik malých států - dohodli se tak mezi sebou.

28. 10. 1918 samostatná ČSR

 

92b68dbc-efa3-4af0-8a8e-496209be95e2

1920 Nová hymna, nová vlajka, nová měna - koruna

220px-Flag of the Czech Republic.svg

Císař Karel I.

Pohlavní hygiena

Nová ústava

"Tatíček"

T. G. Masaryk

e82eb7cf-e173-4d67-b62f-e7f53257642c

Měl na zrodu republiky největší zásluhu.

Ach synku synku

Vědění je moc, ale tu nemáme používat k ovládání druhých nebo získávání majetku, ale k užitku pro všechny lidi.

"Pravda vítězí"

Bylo mu líto zajíců a srnců

demokracie = láska k bližnímu

soud

moc soudní

nezávisle rozhodovala

Parlament

zákonodárná moc

přijímá zákony

Vláda

výkonná moc

za své vládnutí byla odpovědná parlamentu

Hilsneriáda

Miluj bližího svého jako sám sebe (Ježíš)

Humanita

tři pilíře demokracie

Svoboda slova

Tu zajišťoval svobodný tisk - hlídací pes demokracie

Svoboda náb. vyznání

Právo na stávku

Volební právo

i pro ženy