OrgPad logo

How to use dark mode in OrgPad?

Created by Kamila Klavíková

#OrgPad, #dark mode, #tutorial

How to use dark mode in OrgPad?

How to use dark mode in OrgPad?

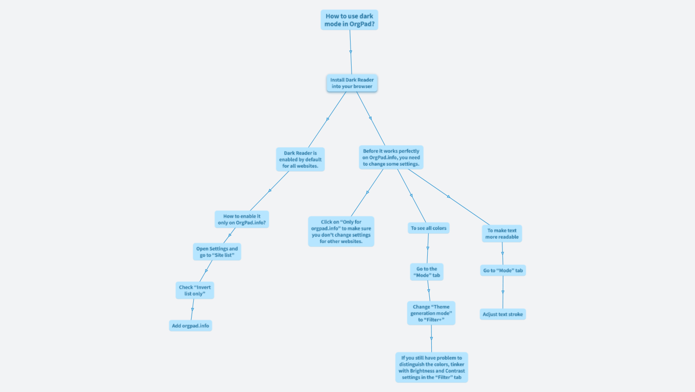
Install Dark Reader into your browser

Go to https://darkreader.org/ and download extension for your browser.

image

Dark Reader is enabled by default for all websites.

Before it works perfectly on OrgPad.info, you need to change some settings.

How to enable it only on OrgPad.info?

Click on “Only for orgpad.info” to make sure you don't change settings for other websites.

To see all colors

To make text more readable

Open Settings and go to “Site list”

Go to the “Mode” tab

Go to “Mode” tab

Check “Invert list only”

Add orgpad.info

Change “Theme generation mode” to “Filter+”

Adjust text stroke

If you still have problem to distinguish the colors, tinker with Brightness and Contrast settings in the “Filter” tab