Created by Jana Pryclová
stručná prezentace činnosti 2024
https://www.talentovani.cz/system-podpory-nadani/krajske-site/olomoucky-kraj
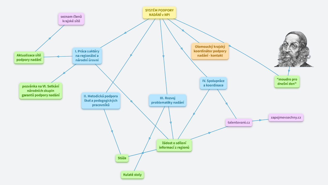
NPI ČR má síť krajských koordinátorů podpory nadání, kteří realizují cílenou skupinovou a individualizovanou podporu v jednotlivých krajích.
Podpora žáků, poradenství a společné vzdělávání
Realizace setkání Krajské koordinační skupiny
Rozvoj Krajské sítě podpory nadání
VI. Setkání národních skupin garantů podporujících nadání (20. 9. 2024, PedF Praha)
Spolupráce při tvorbě krajské politiky, při tvorbě strategických dokumentů, při tvorbě dotačních programů na regionální úrovni
20 . 9. 2024
Praha - PedF
Spolupráce s ostatními krajskými koordinátory, přenášení informací, sdílení, koordinace činností
Spolupráce s krajskými koordinátory PPP (psychologové, speciální pedagogové)
Spolupráce na náplni webu talentovani.cz
Podpora do škol pro nastavování systému podpory nadání na školách
(5 nových škol každý školní rok)
Metodická podpora učitelů při práci s nadaným žákem ve třídě
Monitoring aktivit na podporu nadaných v kraji a poskytování těchto informací školám
DVPP – webináře s celostátní působností, e-learningový kurz: Jak systematicky podporovat nadání ve škole
Konzultační centrum, individuální konzultace
Stáže na školách, videohospitace
Šetření potřeb cílových skupin (nadaní žáci – MŠ, ZŠ, SŠ, rodiče, učitelé) v regionu (kulaté stoly)
Přenášení informací z regionů na národní úroveň a opačně
Spolupráce na koncepci podpory nadání a koncepci NPI ČR
https://www.talentovani.cz/system-podpory-nadani/metodicke-materialy
Nový web pro témata jako:
Účastníci stáže (pedagogové, nadaní žáci apod.)
Podpora krajského koordinátora
Reciproční stáž
setkání pro cílovou skupinu
- mohou být tematicky zaměřená na základě aktuálních potřeb z regionu
13. 5. Kulatý stůl podpory nadání na NPI Olomouc - Inspirativní praxe Základních škol - přihlašování bude spuštěno v druhé polovině března