OrgPad logo

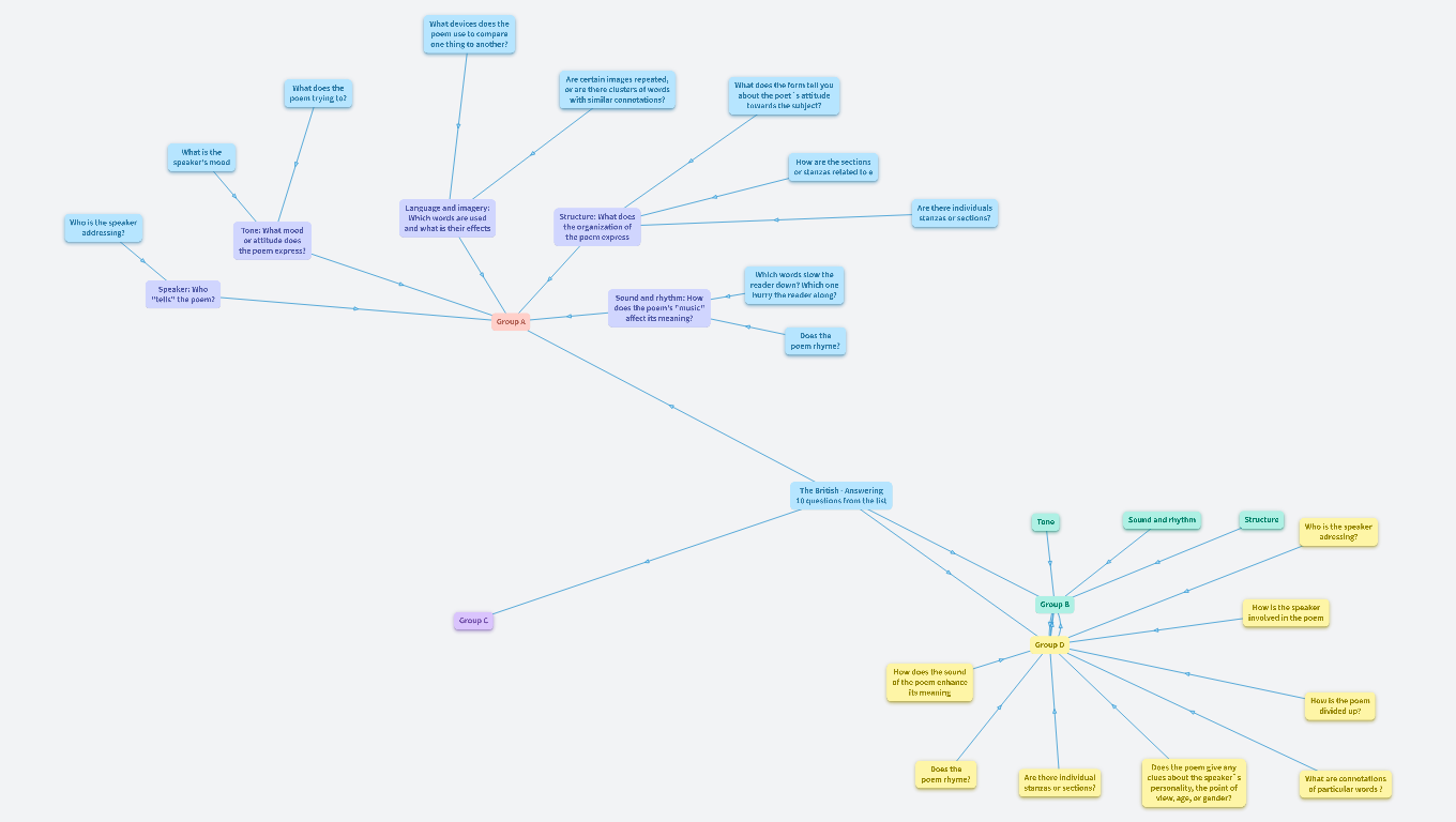
The British

Created by Derya Kömür

The British

What devices does the poem use to compare one thing to another?

What does the poem trying to?

Are certain images repeated, or are there clusters of words with similar connotations?

→ verbs for recipe instructions

e.g. stir, sprinkle, turn up, blend

What does the form tell you about the poet´s attitude towards the subject?

He makes use of inequality as a topic that causes a lot of problems, according to him.

What is the speaker's mood

How are the sections or stanzas related to e

It is like a recipe, so the first part cannot function without the second one

Who is the speaker addressing?

Language and imagery: Which words are used and what is their effects

Tone: What mood or attitude does the poem express?

Structure: What does the organization of the poem express

Are there individuals stanzas or sections?

Speaker: Who "tells" the poem?

Which words slow the reader down? Which one hurry the reader along?

Group A

Sound and rhythm: How does the poem's "music" affect its meaning?

Does the poem rhyme?

The British - Answering 10 questions from the list

Tone

- The words are rather formal

Sound and rhythm

- The sound of the poem is melodic, because of the enumerations

Structure

Who is the speaker adressing?

mainly the british society, but overall everyone

Group C

What images does the poet draw?

It's like he is cooking a soup that only tastes perfect, if all ingredients a treated properly.

What sensory experience are evoked by the images?

The poem creates the sensory experience that you are in a kitchen and part of cooking a recipe with many different ingredients, merging them together to create a beautiful diverse taste (e.g. "melting pot", "mix", "binding")

Does the poem give any clues about the speaker's personality, the point of view, age or gender?

The author advocates for diversity and how important it is to treat everyone equally to get the best out of the situation the country is in. When everyone is in harmony the "recipe" gets the best result. As he signs the poem, he seems to be a male.

How is the speaker involved in the poem?

He even signs the poem with his name, to stand up for the message. His surname does not sound like that it is originated in Britain, so maybe he has a personal story with diversity and racism.

How is the poem divided up?

The poem is divided in two verses, the first one refers to the history of GB creating the narrativ that multiculturalism is the foundation stone of the nation. The second one is about the British society today, how divers it is now and that this is as important than earlier in time, creating a strong society which holds together. At the end there is also a note and warning, that everybody should be treated equally.

Who is the speaker addressing?
He is directly speaking to the whole British society advocating for diversity, showing that can be their strength if everyone works together.

What is the poem trying to do?

It  praises diversity and tries to make the people more understanding and acceptable to create an society in harmony.

What is the speaker's mood?

A mixture. It sounds a little bit neutral as it is an recipe, the listener should follow, there is also an hopeful  and playful part but he finishes the poem with an warning.

Which words slow the reader down?
Many words like "Trinidadians" or other nations names, to put focus on the the diverse nations and cultures that are part of GB now. Others hurry the reader up to create an interesting rhtyhm like "cool Jamaicans".

Does the poem rhym?

Most of the time not, only some  nationalities, to put the listeners focus on the content but also creating a special flow in some parts.  (Sprinkle some fresh Indians, Malaysians, Bosnians)

Group B

How is the speaker involved in the poem

He was in the Rastafari movement and his art was part of the postcolonialism

He was a black author with Barbadian roots and a Jamaican sister so he must have been involved with racist topics as he lived in Great Britain

Group D

How does the sound of the poem enhance its meaning

Considering the choice of words it sounds positive and happy even though its a serious topic. The poetry beautifully lights up the diversity of multiculturalism.

How is the poem divided up?

The poem is divided into four stanzas. The first stanzas has six verses. The second stanzas has nineteen verses. Stanza three and four contain important information for the understanding of the poem.

Does the poem rhyme?

No, the poem does not have a rhyme.

Are there individual stanzas or sections?

It is divided into four stanzas

Does the poem give any clues about the speaker`s personality, the point of view, age, or gender?

He likes mixing cultures .

What are connotations of particular words ?

The connotations of the words such as "stir", "melting pot", "Mix some"  and "sprinkle some" reminds one of a cooking recipe