MIkrokonference
Created by Rudolf Belec
# Innovation, #Business, #Business Development, #Design, #Design Thinking, #Growth Hacking, #Marketing, #Programming, #Project management, #Skills, #Startup, #informatika, #inovativní, #internet, #podnikání, #prezentace, #technologie, #technology, #travel, #web development

HOsté
?
?
Otevřeno
Society For All
JOB
SCOLA Empirica
Skoala
Začít spolu
Elixír Do škol
Začni učit
Eduforum
Učitelská platforma
Ředitel/učitel na živo
EDUIn
František Tichý
Učitelské listy
Kellner foundation
KOštálová
Economia
Lneníčka
Speakři
Pedagogicke.info
Organizace/Media
- Učitel naživo (blog a online platforma)
- Vzdělávací portál iDNES – Škola online
- Aktuálně.cz – rubrika vzdělávání
- Portál učitelé.cz
- EduNews – odborný newsletter pro pedagogy
- Platforma pro digitální vzdělávání DigiKlub
- Portál pro školy a učitele SkolskeForum.cz
- Kreativní škola (blog zaměřený na inovace ve školství)
- Facebook – skupiny a stránky zaměřené na školství
- Skupiny: "Ředitelé škol", "Pedagogové a učitelé" a další
- Příklady stránek: EduIn, Učitel naživo, Moderní škola
- Učitel naživo – Podcast“
- „Eduin Podcast“
- Popis: Podcast EduIn, který se zaměřuje na diskuse o vzdělávací politice, inovacích ve školství a praktických radách pro pedagogy a školní vedení.
- Web: https://www.eduin.cz
- Spotify: Eduin Podcast
- „Skola.cz Podcast“
- „Začít spolu – Podcast“
- „Ředitel naživo Podcast“
- „Vzdělávání bez hranic“
- „Pedagogika 21“
- „The Future of Education Podcast“
- Web: https://www.mozajak.cz
- Email: info@mozajak.cz
Politici a představitelé státní správy
- Mikuláš Bek (ministr školství, mládeže a tělovýchovy)
- Kateřina Valachová (bývalá ministryně školství)
- Jan Farský (poslanec, expert na školství)
- Petr Fiala (premiér, vysokoškolský pedagog)
- Vladimír Balaš (ministr školství)
- Jana Maláčová (bývalá ministryně práce a sociálních věcí, angažovaná v tématech školství)
- Vít Rakušan (ministr vnitra, aktivní ve školských reformách)
- Jitka Straková (Česká školní inspekce, expertka na reformy)
- Alena Schillerová (bývalá ministryně financí, zajímala se o financování školství)
- Eva Syková (neurolog, aktivistka pro školní reformy)
11-20: Odborníci na pedagogiku a školní systémy
- Ondřej Šteffl (zakladatel SCIO škol)
- František Tichý (zakladatel Přírodního gymnázia)
- Irena Smetanová (expertka na pedagogiku)
- Marek A. Hýža (pedagog, mentor ve vzdělávání)
- Jiří Havelka (pedagog a inovátor v oblasti školství)
- Petr Havel (pedagog a publicista, kritik současného školství)
- Vladimír Koudelka (psycholog, pedagogický expert)
- Václav Kovář (pedagog, vedoucí programů pro rozvoj školství)
- Jaroslav Kovář (vedoucí iniciativy pro moderní školství)
- Martin Jaroš (pedagog, propagátor inovativních metod)
21-30: Aktivisté a publicisté v oblasti školství
- Petr Zídek (publicista a odborník na školní reformy)
- Jana Maláčová (spisovatelka, aktivistka ve školství)
- Jan Černý (publicista, kritik současného školství)
- Simona Křivská (aktivistka, organizátorka akcí na podporu školních inovací)
- Filip Molčan (novinář, aktivista ve školství)
- Michal Kašpárek (bloger, publicista v oblasti školství)
- Radek Sárközi (aktivista v oblasti reformy vzdělávání)
- Zuzana Brožová (novinářka, zaměřená na školství)
- Pavel Zelený (publicista, zaměřený na vzdělávání a školní reformy)
- Veronika Hronová (novinářka, specialistka na školství)
31-40: Inovátoři a podnikatelé v oblasti vzdělávání
- Michal Bláha (CEO SCIO)
- Jana Tichá (expertka na digitální vzdělávání)
- Petr Švec (zakladatel online výukových platforem)
- Martin Kříž (zakladatel vzdělávací technologické společnosti)
- Milan Binkovský (zakladatel programů pro modernizaci škol)
- Michaela Králová (digitální pedagogika)
- Filip Kral (inovátor ve vzdělávacím systému)
- Ondřej Beránek (podnikatel, inovátor v oblasti školních výukových nástrojů)
- Alena Tomanová (pedagog a zakladatelka inovativních školních projektů)
- Lucie Kudrnová (specialistka na vzdělávací technologie)
41-50: Vysokoškolští pedagogové a akademici
- Jiří Zlatuška (profesor na Vysoké škole ekonomické, odborník na inovace ve vzdělávání)
- Jan Sokol (filosof, pedagog a publicista)
- Petr Hřebíček (profesor na Fakultě informatiky)
- Jaroslav Šebek (pedagog, odborník na dějiny školství)
- Eva Šabatová (pedagožka, expertka na vývoj školního systému)
- Tomáš Janík (profesor pedagogiky na Masarykově univerzitě)
- Petr Hlaváček (profesor na Pedagogické fakultě UK)
- Jaroslav Hladký (profesor psychologie a pedagogiky)
- Irena Dvořáková (pedagog a autorka odborných knih)
- Zdeněk Slepička (profesor, odborník na didaktiku)
51-60: Organizátoři a lídři neziskových organizací ve školství
- Marek Čech (ředitel organizace Otevřená škola)
- Veronika Vavřínová (ředitelka Institutu pro inovace ve vzdělávání)
- Ivana Velčovská (vedoucí organizace vzdělávacích inovací)
- Tomáš Fejfar (ředitel organizace pro podporu učitelů)
- Jan Pišl (aktivista pro inkluzivní vzdělávání)
- Lucie Galová (aktivistka pro modernizaci školství)
- Kateřina Ševčíková (organizátorka vzdělávacích programů)
- Petra Válková (ředitelka organizace pro pedagogický rozvoj)
- Martin Janek (organizátor vzdělávacích projektů)
- Jana Kučerová (ředitelka vzdělávací organizace pro inovace)
61-70: Ředitelé škol s progresivními přístupy
- Ondřej Šteffl (ředitel SCIO škol)
- František Tichý (ředitel Přírodního gymnázia)
- Václav Cibulka (ředitel inovativní školy)
- Tomáš Novotný (ředitel škol zaměřených na projektovou výuku)
- Karel Král (ředitel odborné školy s inovacemi)
- Eva Svobodová (ředitelka školy zaměřené na digitální výuku)
- Radek Volek (ředitel školy s programy pro sociální a emocionální vzdělávání)
- Petr Liška (ředitel školy s zaměřením na výuku v přírodě)
- Martin Kubát (ředitel alternativní školy)
- Michaela Chmelová (ředitelka progresivní školy)
71-80: Autoři knih a odborníci na pedagogické metody
- Jiří Langer (autor knih o alternativních metodách výuky)
- Petra Mašková (autorka knih o inovacích ve školství)
- Radka Novotná (autorka knihy o výuce pro 21. století)
- Jan Průcha (autor teorie a metodiky školství)
- Miroslava Hlavačková (autorka knih o montessori pedagogice)
- Veronika Krátká (autorka knihy o projektovém vyučování)
- Petr Pukl (autor knihy o digitálním vzdělávání)
- Petr Macek (autor knih o kreativitě ve výuce)
- Alena Chládková (autorka metodických příruček pro učitele)
- Markéta Křížová (autorka knih o inkluzivní pedagogice)
81-90: Pedagogové zaměření na inovace a nové metody
- David Chládek (specialista na moderní metody ve výuce)
- Lucie Křížová (pedagog zaměřený na kritické myšlení)
- Lukáš Vondrák (pedagog v oblasti gamifikace)
- Jana Maláčová (specialistka na projektovou výuku)
- Petr Severa (pedagog zaměřený na rozvoj kreativity)
- Pavla Komárková (pedagog zaměřený na digitální vzdělávání)
- Daniela Dvořáková (pedagogka zaměřená na inkluzivní přístupy)
- Tomáš Dvořák (pedagog zaměřený na environmentální vzdělávání)
- Jana Hradilová (pedagogka zaměřená na alternativní přístupy ve výuce)
- Miroslav Novák (pedagog zaměřený na projektové vyučování)
91-100: Noví lídři ve školství a inovacích
- Tomáš Novotný (leader v oblasti inovací ve školství)
- Eliška Kolářová (představitelka nových metod a školních systémů)
- Kristýna Vítková (nový lídr v oblasti ekologického vzdělávání)
- Lukáš Gajdušek (specialista na digitální výuku)
- Lucie Baláková (inovátor ve školství a pedagogickém výzkumu)
- Barbora Konečná (specialistka na kreativní metody výuky)
- Monika Svobodová (vedoucí programů pro školní inovace)
- Matěj Kalina (specialista na technické a přírodní vědy ve školství)
- Veronika Hrdličková (vedoucí programů pro interdisciplinární výuku)
- Petr Kopecký (specialista na školní reformy a výukové metody)
Pokud hledáte osobnosti, které se zaměřují na kreativitu ve vzdělávání v České republice, tady je několik významných postav, které by mohly být relevantní pro diskusi o inovacích a kreativitě ve školství:
- Jan Koutek – odborník na kreativní metody ve vzdělávání a zakladatel projektu, který podporuje inovace ve školách.
- Iva Paličková – pedagogička zaměřená na kreativní výuku a metody aktivního učení.
- Petr Kopecký – expert na moderní pedagogické přístupy a kreativitu ve výuce.
- Monika Holečková – specialistka na kreativní výuku, design thinking a rozvoj dovedností 21. století ve školách.
- Ladislav Lenc – pedagog a inovátor zaměřený na rozvoj kreativního myšlení u žáků a učitelů.
- Petr Pikal – pedagog a zakladatel iniciativy, která se soustředí na kreativní metody výuky a využívání technologie ve školách.
- Jiří Zíka – odborník na projektové vyučování a výuku, která podporuje rozvoj kreativního a kritického myšlení.
- Jana Novotná – specialistka na rozvoj kreativního myšlení a metod výuky, které zahrnují umění, design a technologii.
- Václav Kovář – zakladatel projektu zaměřeného na kreativní učení v přírodních vědách a technologiích.
- Lucie Švejdová – pedagog, která se zaměřuje na rozvoj tvůrčího myšlení u dětí a nové metody výuky v uměleckých předmětech.
Tyto osoby by měly mít vliv na podporu kreativity a inovací v českém školství. Pokud máte zájem o více podrobností o některé z nich, de
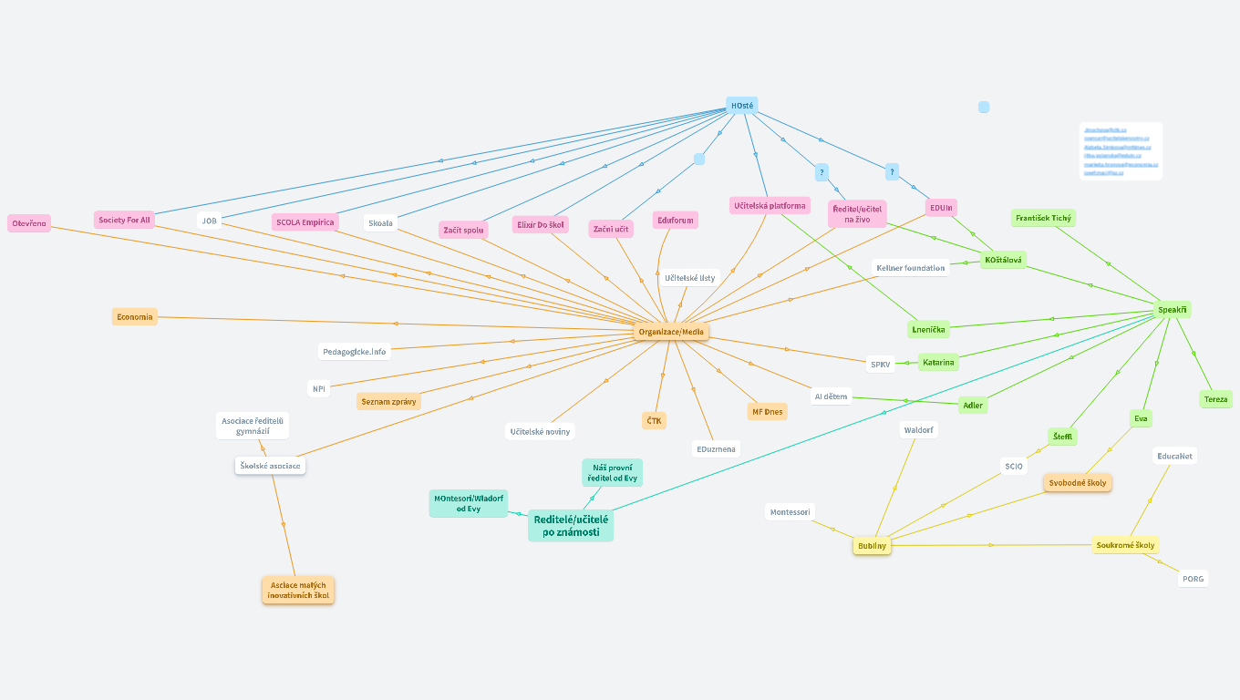
SPKV
Katarina
NPI
Seznam zprávy
AI dětem
Asociace ředitelů gymnázií
ČTK
MF Dnes
Adler
Učitelské noviny
Waldorf
Šteffl
Eva
Tereza
Školské asociace
https://www.czesha.cz/clenske-asociace
EDuzmena
Náš provní ředitel od Evy
SCIO
EducaNet
MOntesori/Wladorf od Evy
Svobodné školy
https://www.asociacesds.cz/#seznam-skol
Reditelé/učitelé po známosti
Montessori
Bubliny
https://alternativniskoly.cz/jenske-skoly/
- Asociace ředitelů škol (např. AŘG, AŘZŠ, AZUŠ) – Zastupují vedení škol různého typu (gymnázia, ZŠ, ZUŠ) a jsou platformou pro sdílení zkušeností.
2. Asociace a sítě škol dle zaměření
Skupiny sdružující školy podle typu nebo zaměření:
- Asociace lesních mateřských škol (ALMŠ) – Zaměřuje se na environmentální vzdělávání.
- Asociace církevních škol – Sdružuje školy s duchovním a etickým zaměřením.
- Asociace středních odborných škol (ASOŠ) – Odborné vzdělávání v technických a praktických oborech.
- Asociace hotelových škol (AHS) – Zastupuje školy zaměřené na gastronomii a cestovní ruch.
- Asociace škol zaměřených na umění a design – Podpora uměleckých škol.
- Asociace škol mezinárodního IB programu – Zaměřená na školy s International Baccalaureate.
- SCIO školy – Inovativní školy s důrazem na moderní přístupy.
- Duhovka Group – Síť Montessori škol a školek.
- PORG – Soukromé školy zaměřené na akademickou přípravu.
- Open Gate – Internátní gymnázium pod Nadací The Kellner Family Foundation.
Soukromé školy
Asciace malých inovativních škol
PORG