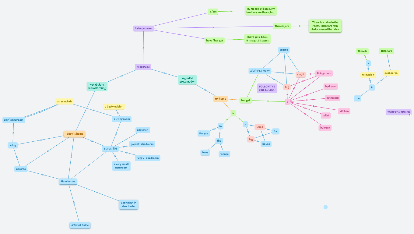
My English Way (FRAUS) - U3 - My Home - Mind map
Created by Jana Čadová
jak tvořit mapu - ukázka pro webinář a seminář
#FRAUS, #My English Way, #My Home

is/are
My Mom is at home. My brothers are there, too.
A study corner
There is/are
There is a table in the room. There are four chairs around the table.
xxx

have / has got
I have got a book. It has got 10 pages
rooms
There is
There are
Mind Maps
2/ 3/ 4/ 5 / many
a
A guided presentation
small
living room
television
cupboards
Vocabulary brainstorming
FOLLOW THE LINE COLOUR
big
bedroom
in
an armchair
My home
bathroom
the
a big television
has got
a
is
toilet
kitchen
dog´s bedroom
a living room
TO BE CONTINUED
a kitchen
a
Peggy´s home
Prague
in
small
flat
balcony
a dog
a small flat
parent´s bedroom
the
big
house
Peggy´s bedroom
town
village
parents
a very small bathroom
Manchester

Eating out in Manchaster
https://secretmanchester.com/cosy-restaurants-manchester/
A Travel Guide