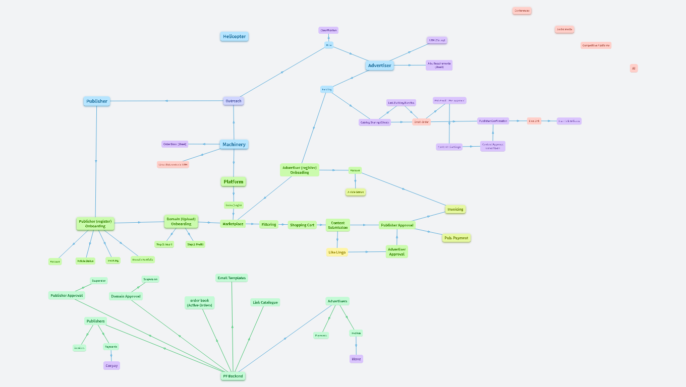
Spudolinks Flow
Created by Patrick Pedersen

Conferences
Leadlists, Network
Helicopter
- Philosophy
80/20, Work Smarter, data-based decision making
- Spudolinks USP's
Classification
Social Media
Linkedin, Telegram, Slack, Skype,
New
CRM (Clik-up)
- Meeting Notes
- Advertiser Classification
Competitive Platforms
Advertiser
- Key Account Managers
Classifying the advertiser, makes us able to identify Gold, Silver, Bronze opportunities (80/20)
Types of ADvertisers:
Adv. Requirements (Sheet)
AI
Existing
Publisher
- Outreach Specialist
Publisher Classification → "Gold, Silver, Bronze" (80/20)
Outreach
- Channels (email, skype, linkedin, etc)
- Tools (Hunter, Platform)
- Advertising
Link Building Bundles
Pub Email - Pre-approval
Catalog Sharing (Sheet)
Email-Order
Publisher Confirmation
Live Link
Live Link Delivery
Order Book (Sheet)
Machinery
- Tech | - Tools
automations
Content: LikeLingo
Content Approval (advertiser)
Links Datacenter & CRM
Advertiser (register) Onboading
Account
Platform
Maintenance
Developement (Click-Up)
Article Status
"Orders"
index (Login)
Invoicing
Synchronizing with Wave
Publisher (register) Onboarding
Approval Process
Domain (Upload) Onboarding
Approval Process
Marketplace
Filtering
Shopping Cart
Content Submission
Publisher Approval
Step 1: Insert
Step 2: Prefill
Pub. Payment
Synchronizing with PayPal (Corpay is complete)
Account
Article Status
invoicing
Domain Portfolio
Like Lingo
Advertiser Approval
Suspension
Suspension
Email Templates
Publisher Approval
Domain Approval
order book (Active Orders)
Link Catalogue
Advertisers
Publishers
Payments
invoices
invoices
Payments
Corpay
Wave
PF Backend
Internal work-flows (Work Smarter, eliminate clicks & time spend)