OrgPad logo

[sei101][KvP]Nabídka celoživotního vzdělávání

Created by Tomáš Seidler

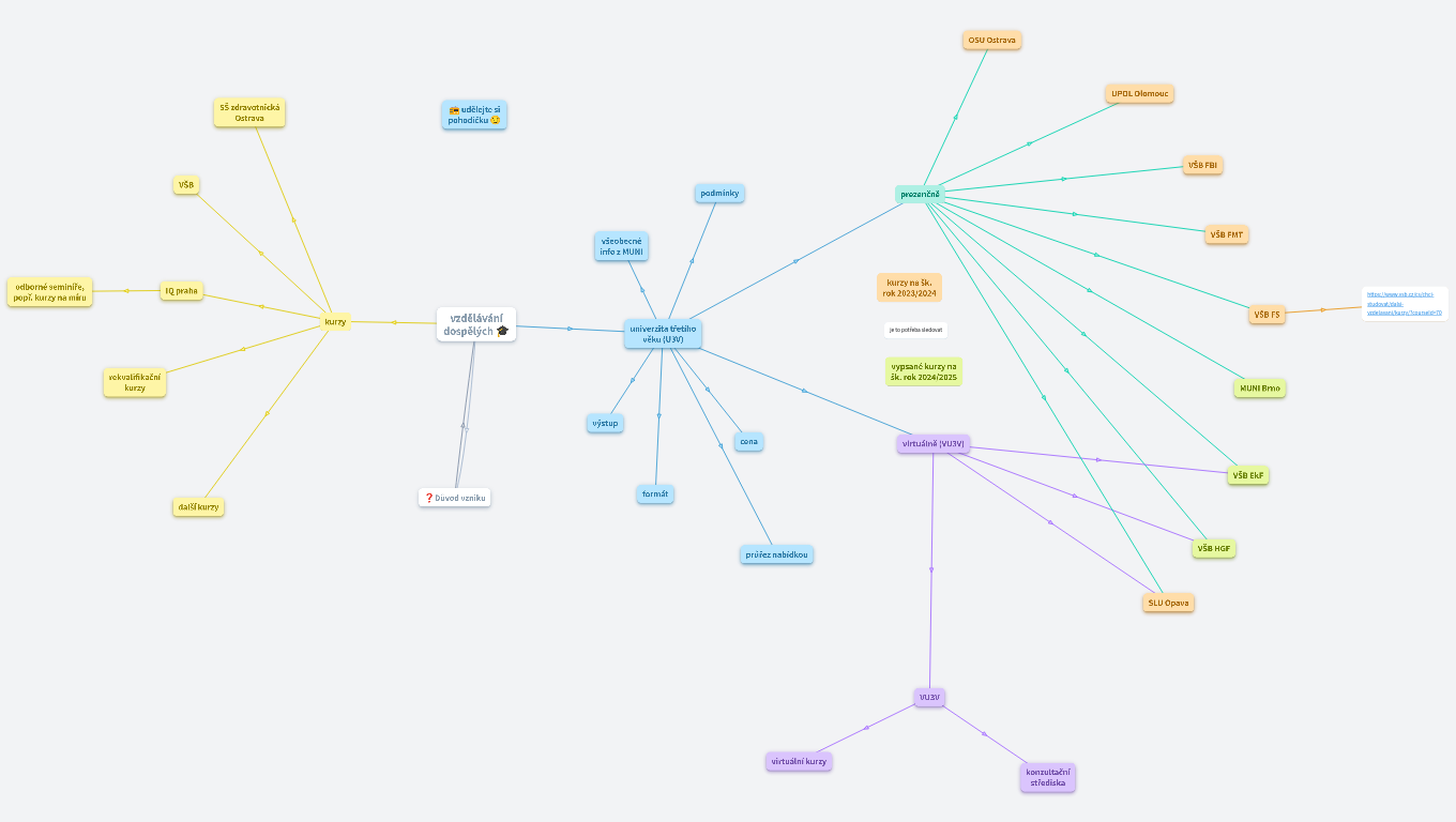
Myšlenková mapa vztahující se k možnostem vzdělávání dospělých

#U3V, #všb

[sei101][KvP]Nabídka celoživotního vzdělávání

OSU Ostrava

SŠ zdravotnická Ostrava

📻 udělejte si pohodičku 😏

UPOL Olomouc

VŠB

https://www.vsb.cz/cs/chci-studovat/dalsi-vzdelavani/kurzy/

VŠB FBI

https://www.fbi.vsb.cz/cs/Studium/dalsi-moznosti-vzdelavani/

podmínky

dle univirzit se mírně liší, obecně ale něco jako:

prezenčně

všeobecné info z MUNI

https://u3v.muni.cz/media/3643834/clanek_u3v_2024_zpravodaje.pdf

VŠB FMT

https://www.fmt.vsb.cz/cs/studium/univerzita-tretiho-veku/aktualni-cyklus/

odborné seminíře, popř. kurzy na míru

https://www.iqpohyb.cz/kurzy/odborne-seminare/

IQ praha

kurzy na šk. rok 2023/2024

kurzy

vzdělávání dospělých 🎓

image

https://www.vsb.cz/cs/chci-studovat/dalsi-vzdelavani/kurzy/?courseId=70

univerzita třetího věku (U3V)

https://www.au3v.cz/najdete-u3v-v-okoli-seznam-clenu

je to potřeba sledovat

VŠB FS

rekvalifikační kurzy

např:

vypsané kurzy na šk. rok 2024/2025

MUNI Brno

výstup

Osvědčení o absolvování studia na Univerzitě 3. věku

cena

300-900 za semestr

virtuálně (VU3V)

https://vu3v.cz/

VŠB EkF

další kurzy

❓Důvod vzniku

Jindra se zmíníl, že se v důchodu nudí a došli jsme k otázce vzdělávání a k Univerzitám třetího věku.

Jelikož je situace okolo U3V nepřehledná i pro mě jako mladého a technologicky zdatného člověka, rozhodl jsem se pomoci s přiblížením možností studia.

Část okolo kurzů je záměrně zaměřená na Fyzio a nauku o těle, protože se jedná o téma, které zadavatele nejvíce zaujalo. Bohužel U3V toto zaměření izolovaně nepokrývá.

Tato myšlenková mapa je:

  1. podkladem pro strukturovaný přehled U3V pro Jindru
  2. semestrálním projektem z předmětu Koučink v praxi

formát

průřez nabídkou

U3V prurez nabidkou.xlsximage

VŠB HGF

https://www.hgf.vsb.cz/513/cs/univerzita-3-veku/prezencni-kurzyU3V-pro-2024_2025/

SLU Opava

VU3V

pravidla https://vu3v.cz/course/index.php?categoryid=3

virtuální kurzy

https://vu3v.cz/course/view.php?id=12

konzultační střediska

https://vu3v.cz/mod/page/view.php?id=473