Heyoka Ventures
Created by David Ding

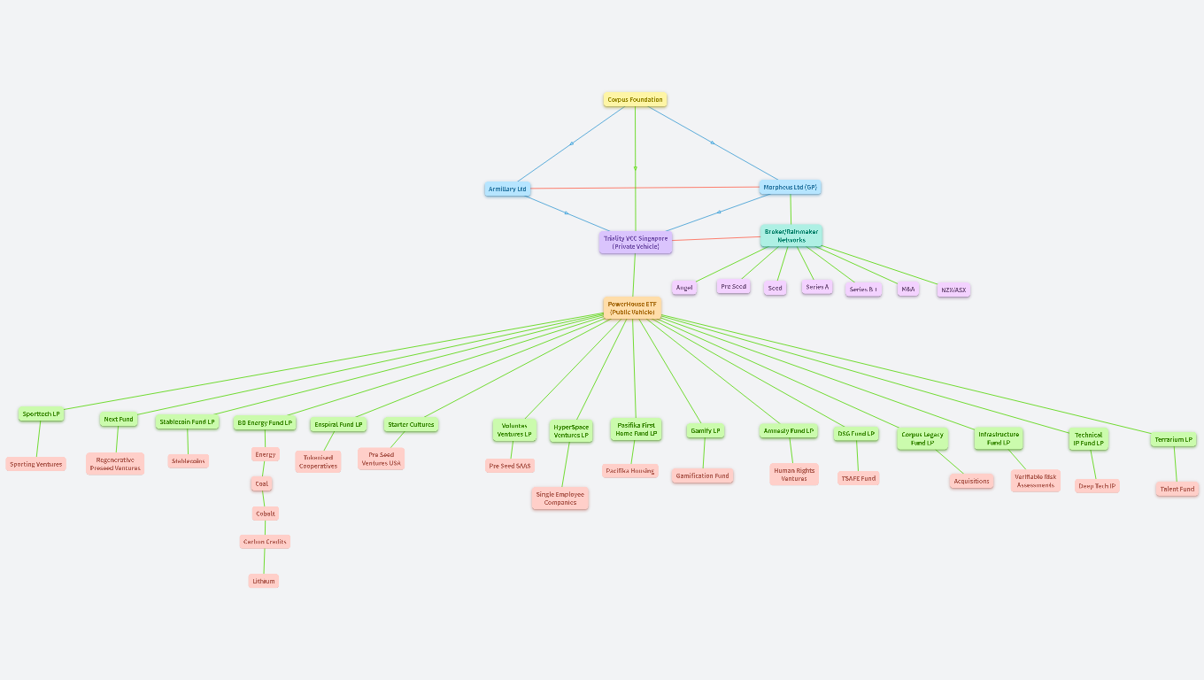
Corpus Foundation
Corpus Foundation: Guiding Regenerative Investment
Introduction
The Corpus Foundation is a Swiss private trust with a board of (natural person) trustees dedicated to regulating the collective body of the vehicle in alignment with the principal charter. It provides ethical oversight to all members of the group, ensuring investments align with sustainability, social impact and regeneration.
Challenges
- Short-term investment focus doesn;t work for deep tech.
- Misaligned financial incentives for fringe innovators.
- Lack of ethical frameworks for verifiable stewardship of raw materials.
- Lack of verifiable standards for valuation of non traditional assets.
Opportunities
- Champion new standards for ethical stewardship, leveraging technology (PowerHouse Platform).
- Placing gentle pressure on lagging industries to adopt innovation and ethical stewardship (Regtech) standards.
- Establishing and administering grant funds to deploy surplus.
- Conservation, preservation, appreciation.
Solution
Corpus provides ethical oversight and guidance, ensuring investments contribute to a regenerative economy and align with standards. It serves as a guardian of principles, aligning financial returns with optimal homeostasis and quality of life.
Structure
- Swiss private trust with natural person trustees.
- Engages VCC to enact the will of the trust and allocate custodial privileges and obligations.
- Represents the group on key committees.
Stakeholders
- PowerHouse ETF.
- Triality VCC
- Investors.
- Underlying LPs.
- Morpheus
- Armillary
Roles and Responsibilities
- Develop Charter and ethical standards framework.
- Provide ongoing oversight and guidance.
- Contribute to impact assessment.
- Promote regenerative investing and educate stakeholders.
Critical Path (Engagement and Impact)
- Foundation establishment.
- Engage Triality VCC & assist with tax exemption status.
- Charter & ethical framework development.
- Ongoing guidance and oversight.
- Impact measurement and reporting.
Armillary Ltd
Introduction
Armillary acts as the guardian of PowerHouse, ensuring all investments comply with regulatory requirements and align with the Charter and ethical framework established by the Corpus Foundation. It provides Triality VCC and Morpheus with the expertise and resources to manage due diligence, risk and compliance effectively.
Challenges
- Navigating Complex Regulations: The financial landscape is constantly evolving, with complex regulations governing investments, especially in innovative sectors.
- Mitigating Risk: Identifying and mitigating potential risks associated with early-stage ventures and emerging technologies.
- Ethical Alignment: Maintaining compliance with the ethical framework established by the Corpus Foundation.
- Regulatory Compliance: Maintaining compliance standards with local and global regulators.
Opportunities
- Building Trust and Confidence: Providing investors with peace of mind by safeguarding their investments.
- Promoting Transparency and Accountability: Setting high standards for ethical conduct within the PowerHouse ecosystem.
- Fostering Responsible Innovation: Ensuring ethical considerations are integrated throughout the investment process.
- Proxy Decision Making: Armillary has both FMA exemptions for making investment decisions as a proxy on behalf.
Solution
Armillary offers a comprehensive suite of services to safeguard PowerHouse investments. This enables Morpheus to focus on growth to increase valuation with Armillary increasing valuation through due diligence and risk mitigation.
- Regulatory Compliance: Advising on and ensuring adherence to all relevant financial regulations.
- Risk Management: Implementing robust risk management frameworks to identify, assess, and mitigate potential risks.
- Impact Measurement and Reporting: Developing and implementing a system for measuring and reporting on the environmental and social impact of investments.
- Due Diligence and KYC/AML: Conducting thorough due diligence on potential investments and ensuring compliance with Know Your Customer (KYC) and Anti-Money Laundering (AML) regulations.
Key Stakeholders
- PowerHouse ETF.
- Triality VCC.
- Corpus Foundation.
- Investors.
- Underlying LPs.
- Morpheus
Roles and Responsibilities
- Provide regulatory compliance advice.
- Deploy resources as a proxy on behalf of PowerHouse ETF.
- Implement risk management frameworks.
- Develop and implement impact measurement systems.
- Conduct due diligence and KYC/AML checks.
Critical Path (Safeguarding and Impact)
- Regulatory Monitoring: Stay updated on relevant regulations and advise on compliance strategies.
- Risk Assessment: Conduct thorough risk assessments on potential investments.
- Impact Framework Development: Develop a framework for measuring and reporting on impact.
- Due Diligence and KYC/AML: Conduct due diligence and KYC/AML checks on all investments.
Ongoing Monitoring: Continuously monitor portfolio performance and risk exposure.
Morpheus Ltd (GP)
Morpheus Global Limited. (David Ding)
https://team-morpheus.xyz/
Introduction
Morpheus is the growth engine of PowerHouse, focused on identifying, nurturing, and maturing high-potential ventures and assets aligned with the Corpus Foundation Charter and Triality VCC Investment Thesis.
Challenges
- Identifying and attracting promising ventures. (134 audited opportunities)
- Scaling and commercialising ventures.
- Activators, incubators & accelerators as a service
- Managing a complex portfolio.
Opportunities
- Morpheus has access to abundant dealflow opportunities and early stage deep tech and fringe research from University of Auckland.
- Relationships with over 350 trusted global partners
- Industry and organisation transformation & turnaround specialists.
- Trusted by local regulators and government agencies in New Zealand.
Solution
Morpheus provides the growth component of the regenerative system. It's core function is to identify, nurture, and mature high-potential projects aligned with the Corpus Foundation Charter and the Triality VCC Investment Thesis.
- Venture identification and due diligence.
- Deep novelty assessments.
- IP valuation.
- Spinouts and Joint Ventures
- Commercialisation as a service.
- Rapid prototyping as a service
- Portfolio management (not fund management)
- Design, strategy, execution & managed delivery as a service
- Founder coaching & mentoring
Key Stakeholders
- PowerHouse ETF.
- Triality VCC.
- Corpus Foundation.
- GP's.
- Armillary
Roles and Responsibilities
- Venture identification and due diligence.
- Commercialisation support.
- Portfolio management.
- Innovation and development.
Critical Path (Engagement and Impact)
- Venture identification.
- Due diligence and selection.
- Commercialization support.
- Portfolio management.
- Innovation and development.
Triality VCC Singapore (Private Vehicle)
Triality VCC
Introduction
Triality VCC is a fund of funds appointed to develop and enact the investment thesis for the Corpus Foundation as joint custodians of the Foundations assets.
Challenges
- Aligning diverse partner expertise.
- Balancing risk and return in early-stage investments.
- Managing complex portfolio and strategy.
- New Zealand is unappealing to investors due to unsophisticated tax structure.
- New Zealand based investors and HNWI can't justify investing in NZ funds.
Opportunities
- Consolidating solo GP's and synergistic portfolio managers with niche funds
- Tax exemptions for local and offshore investors via Singapore VCC
- Exposure to vetted early stage startups & asset classes.
Solution
Triality VCC provides a platform for managing the PowerHouse ETF, ensuring alignment with the Swiss Foundation and becoming tax exempt within 8 months.
Structure
- VCC structure defines roles and responsibilities.
- Founding Partners:
- Corpus: Ethical guidance.
- Morpheus: Growth and portfolio management.
- Armillary: Due diligence, risk, and compliance.
- Investment Committee: Provides insights and recommendations.
Stakeholders
- PowerHouse ETF.
- Investors & HNWI.
- LPs and GP's
- Broader community.
Roles and Responsibilities
- Develop and implement investment strategy to deliver on Foundation thesis.
- Oversee portfolio management.
- Conduct due diligence, risk and compliance activities.
- Allocate capital to underlying LPs.
- Measure and report on impact.
Critical Path (Investment and Impact)
- VCC formation.
- Investment strategy development.
- Monitoring compliance of underlying LPs.
- Capital allocation and portfolio management.
- Impact measurement and reporting.
Broker/Rainmaker Networks
Broker/Rainmaker Networks: Expanding the PowerHouse ETF Ecosystem
Introduction
Broker/Rainmaker Networks play a crucial role in expanding PowerHouse's reach and attracting capital and deal flow. By cultivating relationships with investors, ventures, and key influencers, these networks drive growth and impact within the regenerative investment ecosystem.
Challenges
- Exposure to Verifiable High Impact Ventures: Reaching impact-oriented investors who align with the Corpus Charter.
- Sourcing High-Quality Ventures: Continuously identifying and attracting impactful ventures.
- Building Trust and Credibility: Establishing trust and credibility with stakeholders.
Opportunities
- Expanding Investor Base: Accessing a wider range of investors.
- Providing Access To Deal Flow: Expanding access to a pipeline of promising ventures.
- Amplifying the Message: Raising awareness of the group mission.
- Tax Exemption: For investors who want to back Kiwi ventures AND receive exemptions.
Solution
Broker/Rainmaker Networks
- Connect Stakeholders: Connect group with investors, ventures, and influencers.
- Build Relationships: Foster strong relationships with key stakeholders.
- Align Incentives: Ensure alignment with network partners.
Key Stakeholders
- PowerHouse ETF
- Triality VCC
- Corpus Foundation
- Investors/LP's/GP's
- Brokerages & Clearing Houses
Roles and Responsibilities
- Investor Outreach: Identify and engage with potential investors.
- Venture Sourcing: Complete opportunity audits and joint discovery calls.
- Relationship Management: Build and maintain relationships with stakeholders.
- Deal Facilitation: Facilitate connections and investment opportunities.
Critical Path (Expanding the Ecosystem)
- Network Development: Build and maintain a strong network of brokers and rainmakers.
- Investor Outreach: Identify and engage with potential investors.
- Venture Sourcing: Source and evaluate high-potential ventures.
- Relationship Building: Foster strong relationships with stakeholders.
Deal Facilitation: Facilitate connections and investment opportunities.
Angel
Sam Kamani
Jon Lowther
Michelle Cole
George Lawrence
Sam Pyne
Sally Hodges
Pre Seed
Sam Kamani
Jon Lowther
Michelle Cole: Retained Services Rainmaker
Jason Wang: $200k pre-seed
Barnaby Marchall: $200k pre seed
George Lawrence
Sam Pyne
Seed
Sam Kamani
Jon Lowther
Michelle Cole: Retained Services Rainmaker
Sam Pyne: Pre Seed Impact Investors
Series A
Sam Kamani
Jon Lowther
Michelle Cole: Retained Services Rainmaker
George Lawrence
Series B +
Jon Lowther
George Lawrence
M&A
Affinico + AGC
Darien Poh + Equitize
Anthony Gold
NZX/ASX
Armillary
PowerHouse ETF (Public Vehicle)
PowerHouse Global Ltd. (Tom Milliken)
Introduction
PowerHouse Global Ltd. is a private company to be listed on the NZX and ASX, offering investors exposure to a diversified portfolio of regenerative projects through an Exchange Traded Fund (ETF) structure. PowerHouse serves the role of preservation and proactive retention of high value assets and portfolios. PowerHouse is the target destination for high growth assets matured by Morpheus.
Challenges
- Connecting Public Markets and Regenerative Ventures: Bridging the gap between public market investors and early-stage regenerative ventures and projects.
- Measuring and Communicating Impact: Effectively assessing and communicating the environmental and social impact of investments.
- Building a Community: Fostering a community of impact-oriented investors.
Opportunities
- Growing Demand for Impact Investing: Increasing investor interest in sustainable and responsible investments that are verifiable.
- Accessibility and Liquidity: Providing a publicly traded vehicle for investors to access regenerative investments.
- Transparency and Trust: Enhancing transparency and trust through public listing and appropriate regulatory oversight.
- Bucket for Surplus: An appropriate value proposition to attract surplus from UHNWI knowing it will be deployed to support fringe innovation devoted to regeneration.
Solution
PowerHouse offers a unique investment vehicle that:
- Connects Public and Private Markets: Bridges the gap between public market investors and early-stage regenerative ventures and projects.
- Delivers Impact: Aligns investments with regenerative principles and measures and reports on impact.
- Builds Community: Fosters a community of impact-focused investors.
Structure
- Public Listing: Listed on NZX and ASX, providing liquidity and transparency.
- Investment Vehicle: Triality LP, which manages a portfolio of underlying LPs driving up valuation.
- Underlying LPs: Impact-driven funds and SPVs maturing regenerative ventures.
Key Stakeholders
- Public Market Investors: Seeking long term impact investments.
- Morpheus: To on-ramp mature assets into the portfolio.
- Armillary: To deploy resources as a proxy.
- Triality VCC: Manages the portfolio of underlying LPs.
- Underlying LPs: Impact-focused niche funds and SPVs.
- Regenerative Ventures: Benefit from capital and support.
Roles and Responsibilities
- Investment Strategy: Develop and implement an investment strategy aligned with the Triality VCC investment thesis and the Corpus Foundation Charter.
- Investor Relations: Engage with investors and provide transparent reporting.
- Portfolio Management: Oversee the portfolio of underlying LPs.
- Regulatory Compliance: Ensure adherence to all relevant regulations.
- Impact Measurement: Measure and report on the environmental and social impact of investments.
Value Proposition for Investors
- Access to Regenerative Investments: Invest in a diversified portfolio of mature impact ventures and funds.
- Liquidity and Transparency: Benefit from a publicly traded vehicle with clear reporting.
Alignment with Values: Invest in a fund that aligns with sustainable and ethical principles.
Sporttech LP
Leanne Bats
Next Fund
Lucy Greenwood, Sarah Durlacher, Meg Buzzi, Sally Hodges, Leanne Bats, Mitali Purohit
Stablecoin Fund LP
Portfolio Manager: Will Remor
BD Energy Fund LP
Portfolio Manager: Henrik Mikkelson
Enspiral Fund LP
Portfolio Manager:
Starter Cultures
Portfolio Manager: Sarah Durlacher
Voluntas Ventures LP
Portfolio Manager: Jason Holdsworth
HyperSpace Ventures LP
Portfolio Manager: David Ding
Pasifika First Home Fund LP
Shaun Greathead
Gamify LP
Jerome Kelsey/JP Gilespie
Amnesty Fund LP
Portfolio Manager: Gareth Fakhry
DSG Fund LP
Portfolio Manager: Ryan Johnson-Hunt
Sporting Ventures
Stablecoins
Energy
Corpus Legacy Fund LP
Portfolio Manager: Matt McKevitt
Devoted to ventures whose owners want to protect and presevre a legacy utilising a covenant produces by the Corpus Foundation.
Infrastructure Fund LP
Portfolio Manager: Daniel Llord
Technical IP Fund LP
Portfolio Manager: Chris Lennox
Terrarium LP
Lucie Greenwood
Regenerative Preseed Ventures
Tokenised Cooperatives
Pre Seed Ventures USA
Coal
Nicholas Malherbe
Pre Seed SAAS
Pacifika Housing
Gamification Fund
To fund pivots and turnarounds of ventures that can benifit from gamification.
Human Rights Ventures
TSAFE Fund
Single Employee Companies
Autonomous tech enhanced/augmented companies
Acquisitions
https://www.linkedin.com/in/sam-pyne-a9599247/
Verifiable Risk Assessments
Deep Tech IP
Talent Fund
Investors utilise their time as a means of exchange for equity.
Cobalt
Carbon Credits
Lithium