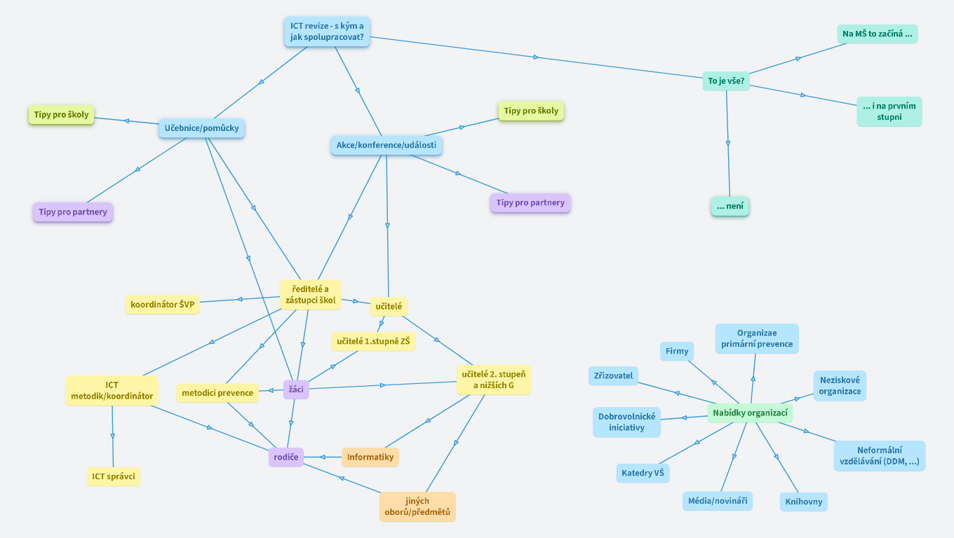
ICT revize - s kým a jak spolupracovat?
Created by Petr Naske

ICT revize - s kým a jak spolupracovat?


Na MŠ to začíná ...
To je vše?
Tipy pro školy
- vyžádejte si ukázkové výtisky, spolupracujte s centry kolegiální podpory učitelů, iniciujte vznik nových - tam diskutujte o tom, co funguje
- diskutujte o vhodných metodách a didaktice rozvoje digitálních dovedností - při tvorbě svého ŠVP potřebujete najít svou vlastní cestu
Učebnice/pomůcky
NPI ČR i MŠMT budou ve spolupráci s členy DigiKoalice monitorovat existující pomůcky, materiály na podporu rozvoje digitálních kompetencí žáků a rozvoje informatického myšlení. Sledujte https://digikoalice.cz/members/
Zájemce o spolupráci budeme žádat o vyplnění prohlášení o shodě s principy rozvoje informatického myšlení i digitálních kompetencí. Informace pro členy, vzory jsou v přípravě.
Podporujeme otevřené vzdělávání a otevřené licence, máme ambici co nejvíce naplnit odkazy na materiály různých aktérů systém EMA.RVP.CZ
ve spolupráci s Metodickým portálem RVP.CZ budeme nadále rozvíjet systém https://digiskola.rvp.cz/. Základní kritéria popisuje obecný rámec kvality digitálních vzdělávacích zdrojů, se školami a ve spolupráci s NPI budeme sadu specifických kritérií pro prohlášení ve shodě formulovat.
Tipy pro školy
... i na prvním stupni
Akce/konference/události
Sledujte kalendář DigiKoalice, posílejte nám tipy na události ve vašem regionu.
Sledujte týdenní hlášení každé pondělí na FB,
Ukázka obsahu pro sociální sítě (FB, twitter, LinkedIN) - předáváme do webu revize.edu.cz

Tipy pro partnery
- spolupracujte s EMA.RVP.CZ
- "otevírejte" pracovní listy, příručky, manuály - i třeba jen ochutnávku, aby si školy mohly udělat představu
- poskytujte školám testovací pomůcky, spolupracujte se školami, které o svých zkušenostech budou mluvit, psát, sdílet online
- pokud se rozhodnete jít i cestou udělení doložky pro pomůcku, využijte nastavený proces MŠMT
Tipy pro partnery
- inspirujte se procesy v systému DVPP, vyjděte školám vstříc (aby si například akce mohla financovat ze šablon)
- maximálně sdílejte závěry z akcí, abyste získali pro další termíny více zájemců
- dávejte vědět i svých akcích - digikoalice@npi.cz
- pokud se rozhodnete u udělení DVPP akreditace, využijte nastavený proces s MŠMT
... není
Tipy pro školy
- budujte spolupráci s MAP, KAP - propojujme se . doporučujeme sledovat vývoj platformy www.edusit.cz v NPI ČR (LINKEDIN) - projekt P-KAP
- zvažujte velmi dobře volnu celých/hotových/komplexních řešení - na každou proměnu máte čas, jaký si dáte - 2023 - 2024
- sledujte SPOMOCNÍKA, který přináší tipy a zahraniční inspirace v inovacích v digitálním vzdělávání
koordinátor ŠVP
ředitelé a zástupci škol
učitelé
učitelé 1.stupně ZŠ
Firmy
Organizae primární prevence
ICT metodik/koordinátor
metodici prevence
žáci
učitelé 2. stupeň a nižších G
Zřizovatel
Neziskové organizace
Dobrovolnické iniciativy
Nabídky organizací
ICT správci
rodiče
Informatiky
Katedry VŠ
Neformální vzdělávání (DDM, ...)
jiných oborů/předmětů
Média/novináři
Knihovny