From art to algorithm
Created by Jiří Kofránek



Medieval Masters
Their complex and "esoteric" know-how was passed down from generation to generation and laid the foundation for modern engineering.
It is from the brotherhoods of these qualified builders and stonemasons, associated in building foundries – loges in France – that the name and origin of Masonic lodges are derived.
Why aren't buildings built today like they were in Masonic times?



Why do we build digital worlds differently from Peter Parler did at St. Vitus Cathedral?

Or sometimes almost yes?

An experienced software architect today is almost like a mason in the old days































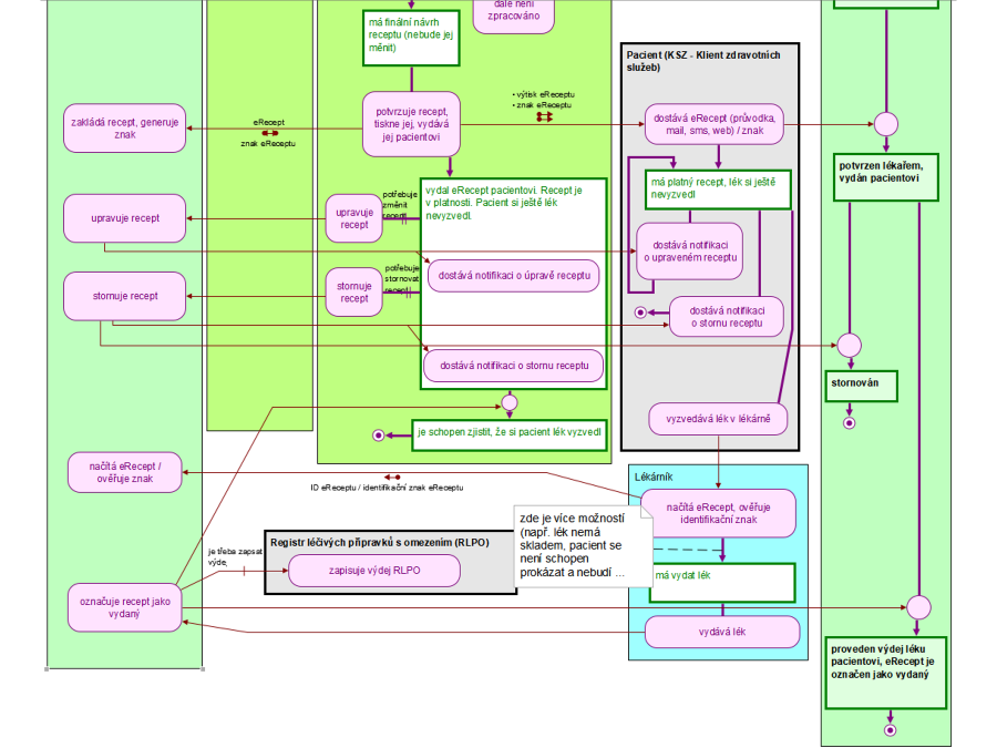
First version of the e-Prescription



Tenth final version




























Verification of the correctness of the design by simulations

