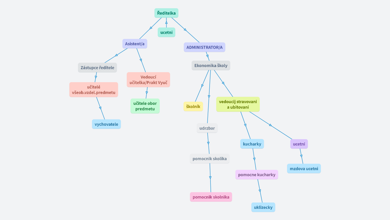
Organizacni struktura
Created by Pavel Vlachynský

Ředitelka
Asistent/a
ucetni
ADMINISTRATOR/A
Zástupce ředitele
Ekonomika školy
učitelé všeob.vzdel.predmetu
Vedoucí učitelka/Prakt Vyuč
učitele obor predmetu
školník
vedoucij stravovani a ubitovani
vychovatele
udrzbar
kucharky
ucetni
pomocnik skolika
pomocne kucharky
mzdova ucetni
pomocnik skolnika
uklizecky