Ekonomika Maturita
Created by Snowichi
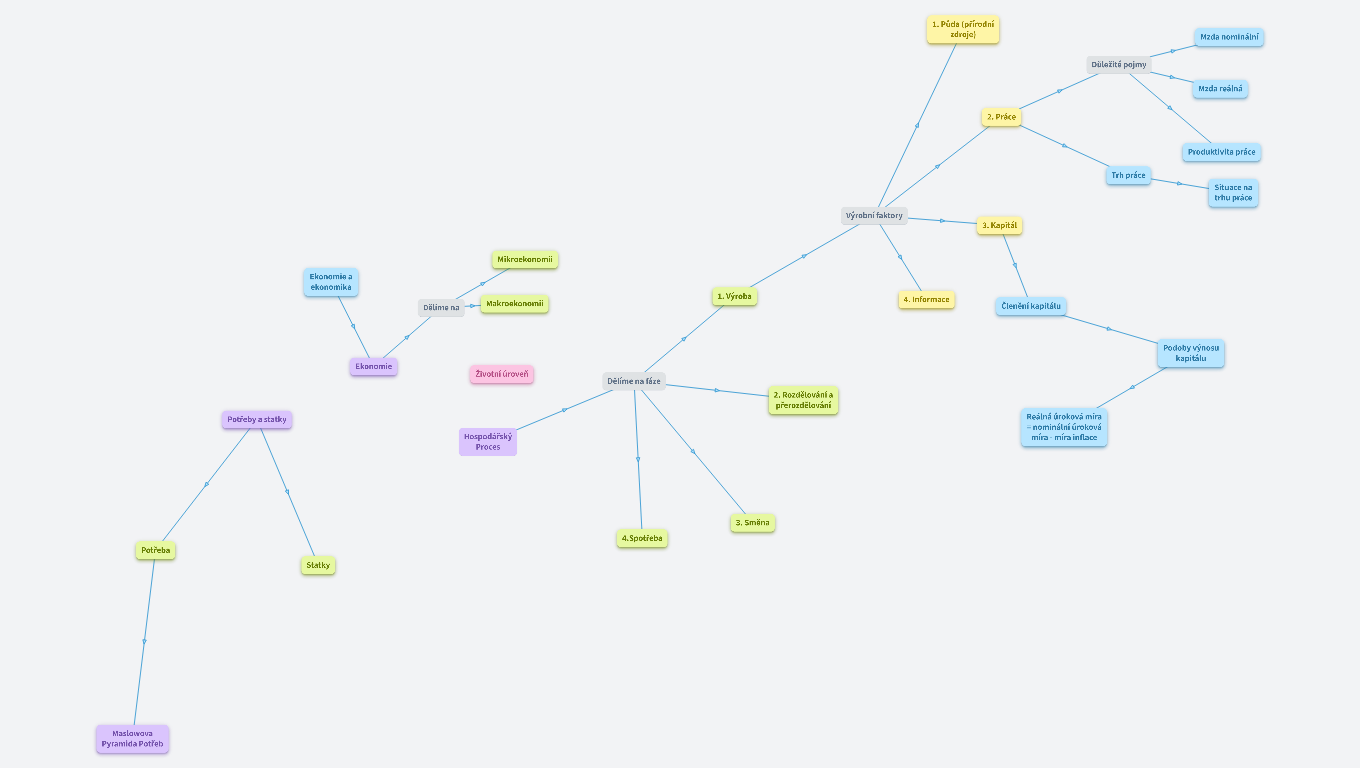
Zde budu postupně psát, témata která se s nějvyšší pravděpodobností objeví na Maturitě

1. Půda (přírodní zdroje)
Při pronájmu půdy, získávají vlastníci pozemkovou rentu.
- Absolutní renta. (minimální hodnota za jakoukouliv půdu)
- Relativní renta. (reálná renta podle kvality půdy = bonita půdy)
Mzda nominální
částka, kterou má zaměstnanec uvedenou na výplatní pásce nebo částka, která je mu připsána na jeho BÚ
Důležité pojmy
Mzda reálná
částka vyjadřující co si za vydělané peníze zaměstnanec může koupit.
Vliv inflace
2. Práce
cílevědomná lidská činnost vytvářející statky a služby.
- Mzda - práce v soukromé sféře
- Plat - práce ve státním sektoru
Produktivita práce
ukazuje, kolik práce vyprodukuje zaměstnanec za určitý čas
Trh práce
setkává se zde nabídka pracovních sil nabízející svoji práci firmám s poptávkou po pracovních silách
lidé nabízejí svoji práci firmám, které dávají poptávku po práci
Situace na trhu práce
- Nabídka práce je nižší než její poptávka
- Nabídka práce je vyšší než její poptávka
- Nabídka práce je stejná jako poptávka (nezaměstnanost průměr 4%)
Výrobní faktory
3. Kapitál
Vlastnost - může být použit opakovaně a dá se hromadit.
Ekonomie a ekonomika
využívá poznatky z moha oborů - právo, psychologie, sociologie, politologie, marketing, management, filozofie, matematika
Mikroekonomii
spotřebitelé + firmy
Dělíme na
Makroekonomii
Stát
1. Výroba
Proces, do kterého vstupují výrobní faktory, aby na konci procesu vznikly konkrétní produkty. Ty mohou mít podobu výrobku nebo služby, souhrně je nazýváme statky
4. Informace
Mnohdy mají vysokou cenu.
Rychle zastarává a proto se její ceny rychle mění
Členění kapitálu
- finanční kapitál - hotovost, peníze na BÚ, akcie, dividendy
- Fyzický neboli reálný kapitál - budovy, stroje, licence, patenty, zásoby
- Lidský kapitál - firmy investují do vzdělání a dovedností svých zaměstnanců
Ekonomie
je vědní obor, který sleduje a popisuje vzájemné vztahy ve světě omezených zdrojů a neomezených potřeb
Životní úroveň
Měří se a hodnotí se jak se lidem daří
Podoby výnosu kapitálu
- Úrok - odměna za to že věřitel je ochotný podstoupit riziko a půjčit své peníze
- Zisk - cena kapitálu při aktivním podnikání. Tento druh je rizikovější než u úroku.
- Dividendy - podíl na zisku společnosti připadající na jednu akcii
- Tantiémy - v případě a. s. se jedná o podíl na zisku společnosti pro členy dozorčí rady a představenstva
Dělíme na fáze
Potřeby a statky
Potřeba- pociťový nedostatek, který odstraňujeme jejich uspokojením.
Statky- služby a produkty, které slouží k uspokojení potřeby.
2. Rozdělování a přerozdělování
Rozdělování je tvořeno příjmy:
- zaměstnanci za svou práci dostávají mzdu(plat)
- vlastníci půdy mají nárok na rentu
- vkladatelé peněz chtějí inkasovat úrok
- a podnikatelé zisk
Každý, kdo získla peníze v procesu rozdělování, musí odvést část do státní poklady ve formě daní a soc. a zdrav. pojištění a stát je podle zákona o státním rozpočtu přerozděluje. Tomuto postupu se říká přerozdělování
Hospodářský Proces
Reálná úroková míra = nominální úroková míra - míra inflace
Reálná úroková míra = nominální úroková míra - míra inflace
4.Spotřeba
sním rohlík
- konečnou - spotřeba konečných zákazníků
- výrobní - spotřebu firem
3. Směna
Směna = Výměna = Obchod
Rohlík za peníze
V době kdy nebyly peníze se používal směnný obchod. Koláč za 3 ryby
Potřeba
- Hmotná (materiální) - dům, jídlo
- Nehmotné (nemateriální) - vyjadřují naše požadavky mít a užívat znalosti
- Individuální - jednotlivců: kniha
- Kolektivní - skupiny: kanalizace
- Hlavní - hrát fotbal
- Doplňkové - fotbalový míč, dres, chrániče, kopačky
Statky
- Hmotné- jídlo, bydlení, osvětlení
- Nehmotné- znalosti, dovednosti, vlastnosti
- Spotřební - k uspokojení potřeb
- Kapitálové - k výrobě a nespotřebováváme je přímo. Pec do pizzerie, výrobní pás, autobus
- Volné - získáváme aniž bychom museli platit, vzduch, houby v lese
- Ekonomické - lidé musí vynaložit úsilí, směnit nebo zaplatit
Maslowova Pyramida Potřeb
- Fyziologické
- Jistoty a bezpečí
- Lásky a sounáležitosti
- Uznání
- Seberealizace
