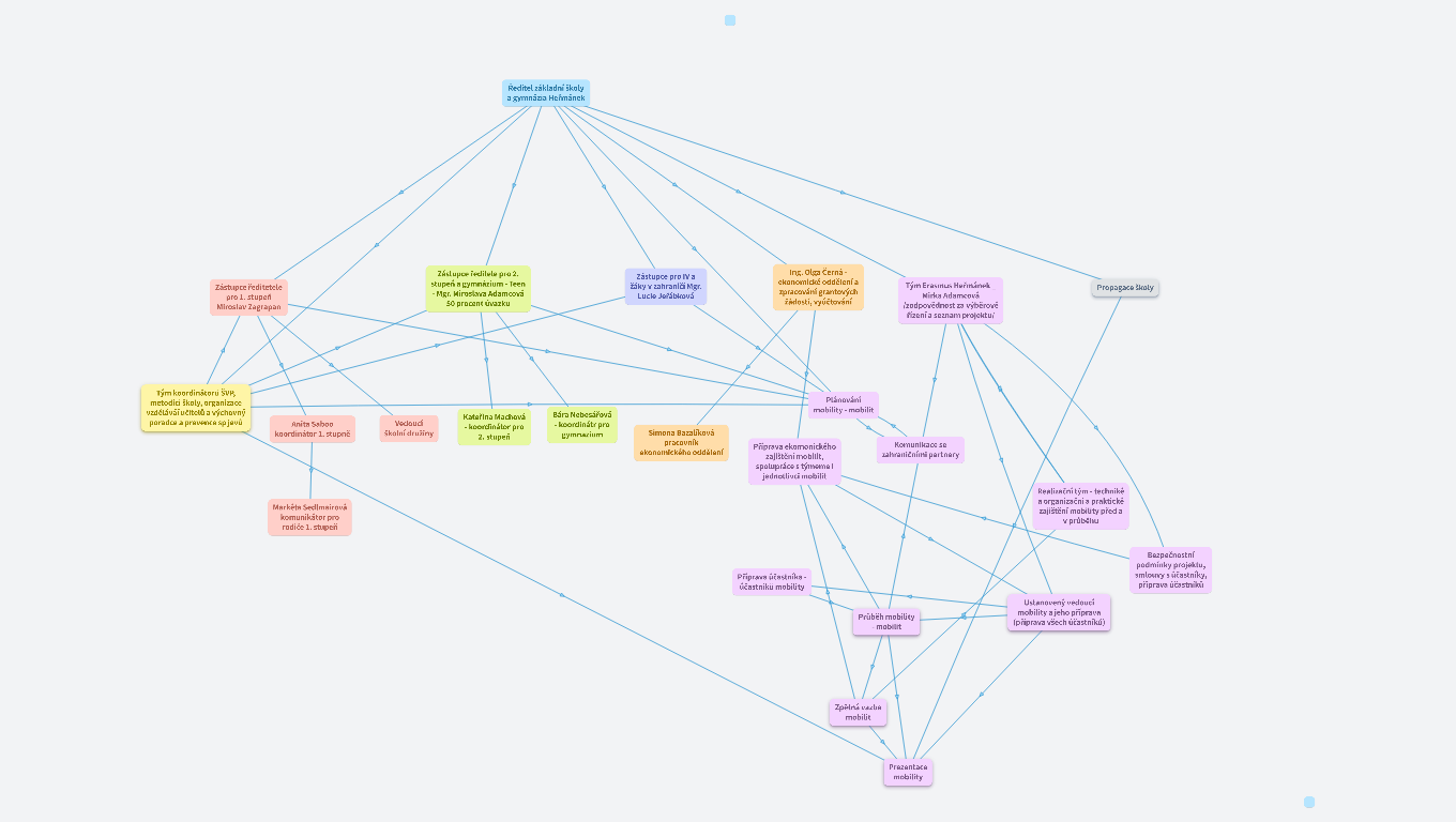
Tým Erasmus Heřmánek
Created by Mgr. Miroslava Adamcova, Heřmánek

Ředitel základní školy a gymnázia Heřmánek
Zástupce ředitetele pro 1. stupeň Miroslav Zagrapan
Zástupce ředitele pro 2. stupeń a gymnázium - Teen - Mgr. Miroslava Adamcová 50 procent úvazku
Zástupce pro IV a žáky v zahraničí Mgr. Lucie Jeřábková
Ing. Olga Černá - ekonomické oddělení a zpracování grantových žádostí, vyúčtování
Tým Erasmus Heřmánek _ Mirka Adamcová /zodpovědnost za výběrové řízení a seznam projektu/
Propagace školy
Podpora týmu
Tým koordinátorů ŠVP, metodici školy, organizace vzděláváí učitelů a výchovný poradce a prevence sp jevů
ˇA
Anita Saboo koordinátor 1. stupně
Vedoucí školní družiny
Kateřina Machová - koordinátor pro 2. stupeň
Bára Nebesářová - koordinátr pro gymnazium
Plánování mobility - mobilit
Simona Bazalíková pracovník ekonomického oddělení
Příprava ekomonického zajištění mobilit, spolupráce s týmeme i jednotlivci mobilit
Komunikace se zahraničními partnery
Markéta Sedlmairová komunikátor pro rodiče 1. stupeň
Realizační tým - techniké a organizační a praktické zajištění mobility před a v průběhu
Příprava účastníka - účastníků mobility
Bezpečnostní podmínky projektu, smlouvy s účastníky, příprava účastníků
Průběh mobility - mobilit
Sociální sítě - informace zákonných zástupců
Ustanovený vedoucí mobility a jeho příprava (příprava všech účastníků)
Pokud se týká žáků a studentů setkání se zákonnými zástupci
Zpětná vazba mobilit
- bezprostřední
- do měsíce - viz prezentace mobility
Prezentace mobility
Prezentace nových poznatků a získaných doveností - pedagogický tým - oddělení ŠVP
Prezentace - výsledků na sociálních sítích
Prezentace - výsledků na v týmu pedagogů - mobilita pedagogického pracovaník
Prezentace - v týmu třídy a zákonných zástupců