OrgPad logo

Podnikavost

Created by Martina Lukešová

začínám tvořit

Podnikavost

Aktivitka

"Jaký strom, takový člověk" 

Aktivita vhodná na:

- projektový den,

- seznamovací,

- celoroční průřezové téma...

Průzkum osobností a souvislost s Keltským kalendářem stromů.

Dozváte se něco o sobě i o stromech. 

 Je to hra, která má široký přesah. 

 

STROMOKRUH z tabule

Podnikavost je cestou k udržitelnosti

- UVĚDOMĚLÉ JEDNÁNÍ 

- ENVIRONMENTNÁLNÍ ROZMĚR 

- GLOBÁLNÍ I LOKÁLNÍ SOUVISLOTI 

 

"Mysli globálně, jednej lokálně" 

image

klid - pohoda - smíření

10931485 606784056121337 3589077024020050093 n

Abyste mohli otevřít brány do svých snů, je dobré se uvést do pohody. 

Pokud se cítíme v klidu a bezpečí, máme prostor pro tvoření.

Každý člověk potřebuje tvořit a může to být cokoliv.

Zavřete oči, prodýchněte se a představte si, že máte náhdhernou pohodu. Nic a nikam nemusíte. Je příjmený teplý den a vy máte možnost zeptat se sami sebe čím chcete být. Co chcete dělat. 

NEJSOU ŽÁDNÁ OMEZENÍ, ŽÁDNÉ PŘEKÁŽKY, VŠE JE MOŽNÉ. 

3f77ee2c-9203-4f24-b25b-e95ba49c90a4

Hledej svůj záměr

Neptej se jak !

Ptej se co, co chci dělat, čím chci být !

Podnikavost není jen osobní záležitostí

odhalení a definování problému

Bádání - zkoumání

Celé je to velké dobrodružství 

ověřování funkčnosti

Představivost

Ponořme se do světa, kdy jsme byli malými dětmi.

Nechme tělo odpočinout a zeptejme se ho, co je pro něj dobré.

Tělo nikdy nelže.

Tělo nejlíp ví, co je pro něj dobré. 

mnam

Disciplinovanost

V případě úplného ponoření do tvoření není třeba disciplíny, vše jde semo, rychle a snadno. 

Pokud dochází dech je dobré se uvlnit a upevnit si v mysli to po čem toužíme: kritická reflexe

- tvoření a zlepšování se;

- rozvíjení technik; 

- osobní zodpovědnost ke zdraví i okolí.

?

CO JE DŮLEŽITĚJŠÍ?

ZNALOSTI NEBO SCHOPNOSTI.

NA CO SE VE ŠKOLE VÍCE ZAMĚŘUJETE? 

leze ořez?

generování nápadů k řešení

vytváření prototypů

Zvídavost

Znalosti

Znalosti se skládají z faktů a čísel, pojmů, myšlenek a teorií, které podporují porozumění určité oblasti.

Škola zde hraji důležitou roli - vzdělávání, ale rozhodně není jedinou:

- prostředí, rodina, region, stát.....

 

1919069 deti-skola-uceni-v0

vcítění se do uživatele či zákazníka

Design Thinking

 neboli designové myšlení je přístup zaměřený na inovaci produktů, služeb i procesů; je procesem vytváření nápadů.

Kreativita - tvořivost

Je zásadní životní dovedností. Nevztahuje se jen k uměleckému nadání.

Schopnost vytváření nových kulturních technických, duchovních i materiálních hodnot ve všech oborech lidské činnosti. 

Kreativitu lze vnímat jako všeobecnou vlastnost i jako vlastnost specifickou v určitých oborech činnosti. Úroveň kreativity lze zvyšovat a její nutnou podmínkou je divergentní myšlení.

0*nw2gt8en8i0EG uj

Kreativita má ve skutečnosti mnoho společného s učením i s inteligencí.

Pokud kreativitu rozdělíme na její aspekty, tak zjistíme, že tyto aspekty se nápadně prolínají právě s dovednostmi a schopnostmi, které jsou pro vzdělávání stěžejní – klíčovými kompetencemi.

Divergentní myšlení

Jde o rozbíhavé myšlení – kognitivní styl

Schopností nacházet široké možnosti řešení jednoho problému.

Divergentní myšlení je nezbytnou podmínkou kreativity, vyznačuje se hledáním alternativních cest a využívá se především u problémů, kde neexistuje jedno řešení.

Opakem je konvergentní neboli sbíhavé myšlení, které vede k jedinému/nejlepšímu řešení.

Postoje

Předpoklady a způsoby uvažování umožňující konat nebo reagovat na myšlenky, osoby či situace.

Jaké postoje má dnešní školství k podnikavosti? 

Jaké postoje mají jednotliví učitelé a vedení škol? 

Dovednosti

Schopnost provádět postupy a využívat stávajících znalostí k dosažení výsledků.

 

lifestyle-3-scaled

Podnikavost - vysvětlení

3699185

Schopnosti využívat příležitosti a nápady a vytvářet z nich hodnoty pro sebe i ostatní.

Je chápána jako klíčová kompetence pro celoživotní učení a její podstatou je kreativita, kritické myšlení a řešení problémů.

podnikavost-mensi

Podnikavý člověk je ten, kdo je aktivní v pracovním i v osobním životě,

je odhodlaný řešit problémy, stanovit si vlastní cíle,

umí nacházet řešení a neztrácí naději.

kladení otázek

Efektivita participativního učení, tedy učení, na kterém se účastníci a účastnice aktivně podílí a ovlivňují jej, závisí na jejich svobodě klást (si) otázky.

práce - zaměstnání - zisk - naplnění

Idelně, když vás zaměstnání naplňuje: práce je nabíjející, nikoli vyčerpávající. 

Přesto je po nějaké době (cca 7let) dobré pozici změnit - posunout se.....

Podnikání

je soustavná činnost určité osoby za účelem dosažení zisku.

Podnikatel je osoba, která tuto činnosti provádí, a to samostatně vlastním jménem, na vlastní účet a odpovědnost.

 

Významným způsobem se zvyšuje počet tzv. freelancerů – tedy nezávislých profesionálů, kteří se nechávají najímat firmami či jednotlivci na specializovanou práci.

Slovo freelancer pochází z angličtiny a lze ho přeložit jako „volnonožec“ nebo „člověk na volné noze“.

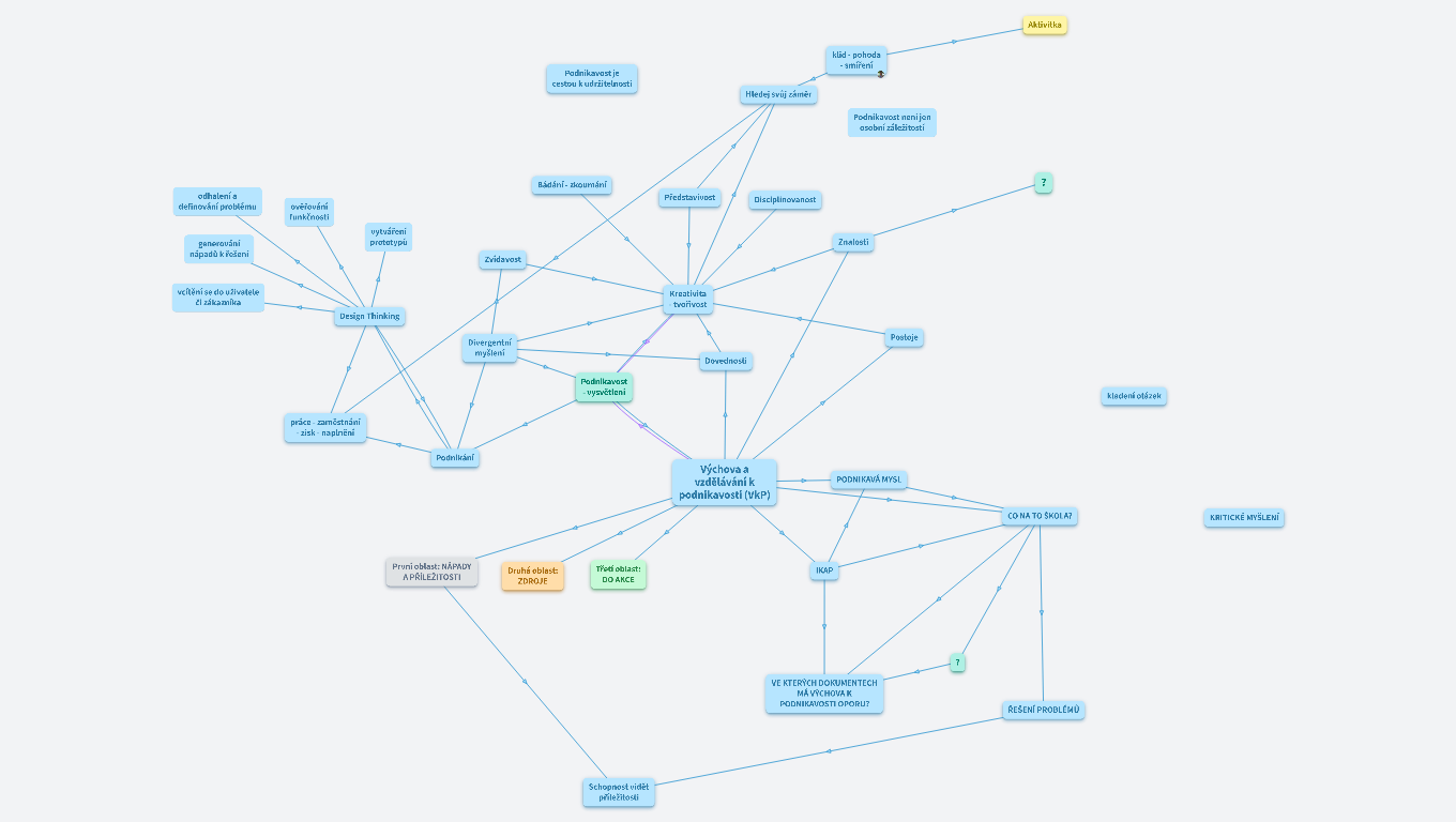
Výchova a vzdělávání k podnikavosti (VkP)

VkP vychází z dokumentu: Evropský referenční rámec klíčových kompetencí pro celoživotní učení a usiluje o vytvoření podmínek pro rozvoj klíčové kompetence k podnikavosti.

Význam VkP zdůrazňuje The Entrepreneurship Competence Framework (Evropský rámec klíčové kompetence k podnikavosti; 2016; dále jen EntreComp), který nastavuje všeobecný rámec klíčové kompetence k podnikavosti platný pro kohokoliv. EntreComp doposud nebyl adaptován na reálné prostředí škol. V dokumentu je uvedeno, že se jedná o startovací čáru a EntreComp musí být dále upraven pro potřeby dalšího použití.

https://ec.europa.eu/social/main.jsp?catId=738&langId=en&pubId=8200&furtherPubs=yes

 

JRC109128 cover

PODNIKAVÁ MYSL

c6918617-cb7f-41d7-877a-bd64e92af932

Podnikavá mysl je platforma, která podporuje pedagogy při výchově podnikavých žáků.

Aktuálně jsou připraveny bloky pro střední školy a pracuje se i na nabídkách pro ZŠ.

Kontaktní osobou pro vaše nápady, dotazy či možnosti vzdělávání je:

Hana Šolcová

hana.solcova@lipka.cz

CO NA TO ŠKOLA?

Podnikavost žáků začíná a končí u podnikavého učitele a ředitele

Být pokrokovou školou je na bedrech "osvíceného" vedení a na aktvitě pedagogického sboru. 

V ŠVP je prostor k vytvoření podmínek pro podnikavou školu. 

A nejedná se o to, dělat něco navíc. Jedná se o to, myslet a změnit přístup cestou k podnikavosti v rámci výuky. 

osel

KRITICKÉ MYŠLENÍ

kriticke-mysleni-dv

Pokud se snažíte o rozvoj kritického myšlení u dítěte, tak se připravte spolknout vlastní ego. Kritickým myšlením se dítě učí zpochybňovat informace a možná dojde na situaci, kdy zpochybní i vás. Když se ukáže, že mělo dítě pravdu, tak přiznejte svou chybu.

Podívejme se, co se obecně o kritickém myšlení dozvídají rodiče na internetu...

https://www.kocarkem.cz/jak-naucit-deti-kritickemu-mysleni/

 

image

První oblast: NÁPADY A PŘÍLEŽITOSTI

- Vidění a vyhledávání příležitostí

- Tvořivost – kreativita

- Vize

- Zhodnocení nápadů

- Etické a udržitelné myšlení

Druhá oblast: ZDROJE

- Vědomí vlastních kvalit a efektivnosti

- Motivace a vytrvalost

- Mobilizace zdrojů

- Finanční a ekonomická gramotnost

- Mobilizace ostatních

Třetí oblast: DO AKCE

 - Přebírání iniciativy

- Plánování a management

- Vyrovnávání se s nejistotou, nejednoznačností a rizikem

- Spolupráce s ostatními

- Učení se skrze zkušenost

IKAP

 

Projekt Implementace KAP JMK II

https://kap.kr-jihomoravsky.cz/public/programs/6/pages/70268

 

klíčové aktivity projektu - Podpora podnikavosti a kreativity, vede Lipka - školské zařízení pro environmentální vzdělávání

Projekt byl zahájen v září 2020 pro MŠ, ZŠ, SŠ, VOŠ a bude ukončen v srpnu 2023. 

Pomáháme uspět ve světě, který se neustále mění

https://www.podnikavamysl.cz/cz/

 

I v dalších krajích se už zabývají podnikavostí, např.: Olomoucký kraj:

https://www.ikap.cz/krajske-centrum-podpory-podnikavosti

nebo inovační centrum UK:

https://cppt.cuni.cz/CPPTN-514.html

?

Navrhněte možnosti jak alespoň krůčkem vykročit směrem k podnikavému přístupu.

Co konkrétně byste mohli ve škole dělat, abyste podpořili podnikavost svých žáků i kantorů nejen u jednotlivců, ale globálně. 

VE KTERÝCH DOKUMENTECH MÁ VÝCHOVA K PODNIKAVOSTI OPORU?

Potřeba praxe vychovávat podnikavé absolventy škol se odráží v zásadních strategických dokumentech, například v Dlouhodobém záměru vzdělávání a rozvoje vzdělávací soustavy JMK 2020–2024, v aktuální pracovní verzi připravované Regionální inovační strategie JMK 2021–2027,

v připravované Koncepci environmentálního vzdělávání, výchovy a osvěty JMK na období 2021–2030 (údaje ze srpna 2020)

Strategie vzdělávací politiky ČR do roku 2030+ obsahuje strategický cíl: „Zaměřit vzdělávání více na získávání kompetencí potřebných pro aktivní občanský, profesní i osobní život.“

ŘEŠENÍ PROBLÉMŮ

....je denodenní záležitostí.

"PROBLÉM JE TŘEBA BRÁT JAKO PŘÍLEŽITOST KE ZMĚNĚ - JAKO VÝZVU" 

Vše je možné

a také může být vše jinak....

Je potřeba být připraven: 

- na tělesné i duševní úrovni

- neulplývat na zažitém 

- v oblasti zdrojů včetně inforamcí

- zajímat se o komunitu - spolupraovat 

Schopnost vidět příležitosti

IMG-20220615-WA0005