O2 Chytrá Mohylka (k plakátu)
Created by Petr Naske
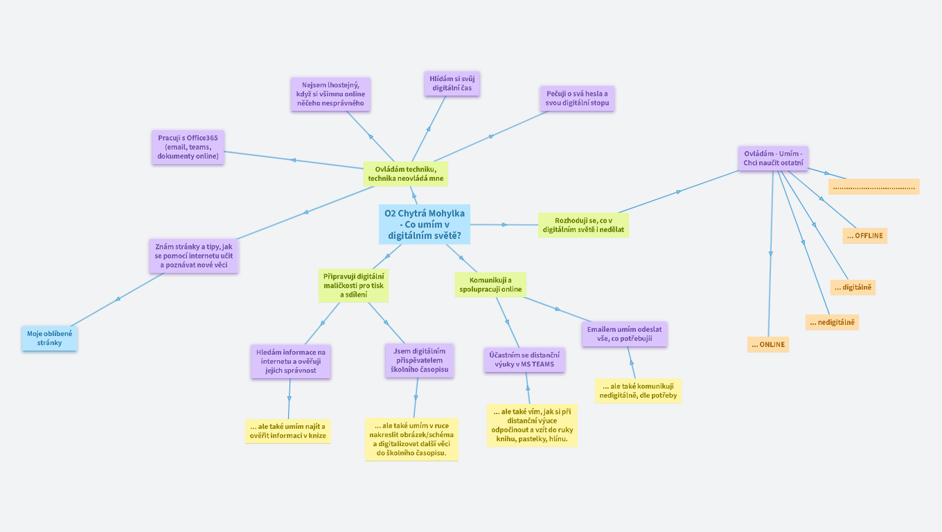
Schma obsahuje stejné informace jako plakát získaný ve škole. Videa a odkazy jsou klikací, zkoumej, prohlížej, piš na petr.naske@jsi.cz, jestli ti tu něco chybí pro ostatní spolu-objevitele digitálního světa.

Nejsem lhostejný, když si všimnu online něčeho nesprávného
Výzva #1
https://gramotnosti.pro/mohylka-1

Hlídám si svůj digitální čas
Video - Výzva - #2
https://gramotnosti.pro/mohylka-2

Pečuji o svá hesla a svou digitální stopu
Video - Výzva - #3
https://gramotnosti.pro/mohylka-3

Pracuji s Office365 (email, teams, dokumenty online)
Video - Výzva #7
https://gramotnosti.pro/mohylka-7

Ovládám techniku, technika neovládá mne
Ovládám - Umím - Chci naučit ostatní
- #1.1 - Dodržuji pravidla, jak přepínat online/offline.
- #2.1 - Pamatuji si hesla, sleduji svou digitální stopu. Nesděluji nikomu žádné ze svých hesel.
- #3.1 - Umím najít a ověřit informaci online.
- #4.1 - Vytvořil/a jsem svůj ryze digitální příspěvek do školního časopisu.
- #4.3 - Obrázek nakreslený rukou umím poslat emailem paní učitelce/panu učiteli.
- #4.4 - Držel/a jsem v ruce slovník cizích slov, abych u neznámého slova objevil/a, co znamená.
- #6.1 - Udržuji si seznam odkazů na své oblíbené stránky, pro školu i mé koníčky.
- #6.2 - za poslední rok jsem přečetl/a 12 knih.
- #6.3 - Vytvořil/a jsem umělecké dílo (pastelky, modelína, ...), jako překvapení pro rodiče.
- #7.1 - Přihlašuji si do pošty, MS TEAMS, chráním své heslo.
- #8.1 - Emailem umím odeslat zprávu s předmětem, přílohou.
- #8.2 - Poslal/a jsem dopis/pohlednici někomu z prázdnin.
- #9.1 - V MS TEAMS dodržuji pravidla online výuky.
- #10.2 - Umím nepoužívat internet/mobil na půl dne.
- #10.3 - Umím jednou měsíčně mít offline den (bez internetu/mobilu).
-
-
-
-
-
......................................
O2 Chytrá Mohylka - Co umím v digitálním světě?
Rozhoduji se, co v digitálním světě i nedělat
... OFFLINE
Znám stránky a tipy, jak se pomocí internetu učit a poznávat nové věci
Video - Výzva #6
https://gramotnosti.pro/mohylka-6

Připravuji digitální maličkosti pro tisk a sdílení
Komunikuji a spolupracuji online
... digitálně
Moje oblíbené stránky
Najdu online vždy zde .................................................
Emailem umím odeslat vše, co potřebujii
Video - Výzva #8
https://gramotnosti.pro/mohylka-8

... nedigitálně
Hledám informace na internetu a ověřuji jejich správnost
Video - Výzva - #4
https://gramotnosti.pro/mohylka-4

Jsem digitálním přispěvatelem školního časopisu
Video - Výzva - #5
https://gramotnosti.pro/mohylka-5

Účastním se distanční výuky v MS TEAMS
Video - Výzva #9
https://gramotnosti.pro/mohylka-9

... ONLINE
... ale také komunikuji nedigitálně, dle potřeby
... ale také umím najít a ověřit informaci v knize
... ale také umím v ruce nakreslit obrázek/schéma a digitalizovat další věci do školního časopisu.
... ale také vím, jak si při distanční výuce odpočinout a vzít do ruky knihu, pastelky, hlínu.