OrgPad logo

The Tornado Clojure library

Created by Honza Šuráň

#clj, #clojure, #compiler, #css, #easy, #garden, #html, #internet, #java, #javascript, #leiningen, #simple, #web

The Tornado Clojure library

Hiccup syntax

image

 

How to start

Every useful function or constant in Tornado is defined in tornado.core. You do not need any other namespace. It makes using the library as simple as possible!

image

mix-colors

image

representation possibilities

image

image

color functions

functions & constants names

Some of the functions & constants are named differently that what they later compile to. It is done so to avoid collisions with Clojure functions.

Mostly, everything is named how you would expect: (px 15),
Pseudoclass/pseudoelement selectors: hover, first-line
Pseudoclass selectors with an arg: (nth-child :odd), (lang :en)
@rules: (at-media {& rules} & [effects]),
Color functions:
(hsl 80 0.5 0.5), (rotate-hue :red 30), (mix-colors :red :lime)
Sometimes to avoid collisions with Clojure functions:
(css-rem 15), (css-filter (blur (px 5)))
Combinators selectors: (has-val :a :target :blank)

colors

other functions

image

representation in code

image

list of attribute selectors

ClojureCSS
has-attr[param]
has-val[param="value"]
contains-word[param~="value"]
contains-subs[param*="value"]
starts-with-word[param|="value"]
starts-with[param^="value"]
ends-with[param$="value"]

 

All the selectors can also have an element specified to limit the selector effects:

(ends-with :src ".png") => [src$=".png"]
(ends-with :img :src :.png) => img[src$=".png"]

ClojureScript × Clojure

If any image does not have sufficient resolution, you can download it with full quality by clicking the sandwich in the upper left corner -> files and images -> choose an image -> download

attribute selectors

Attribute selectors select all descendant elements containing a given substring, of which the the value matches a given substring. All attribute selectors have different conditions for matching. Dashes count as word separators. By attributes, it is meant html attributes:

Clojure: (contains-word :div :class :.info)
CSS: div[class~="info"]

lein-tornado

Lein-tornado orgpage

class & id selectors

Class and id selectors style HTML element with the given class or id, optional conditional nesting allowed.

image

@keyframes

image

GitHub

https://github.com/JanSuran03/tornado

https://github.com/JanSuran03/lein-tornado

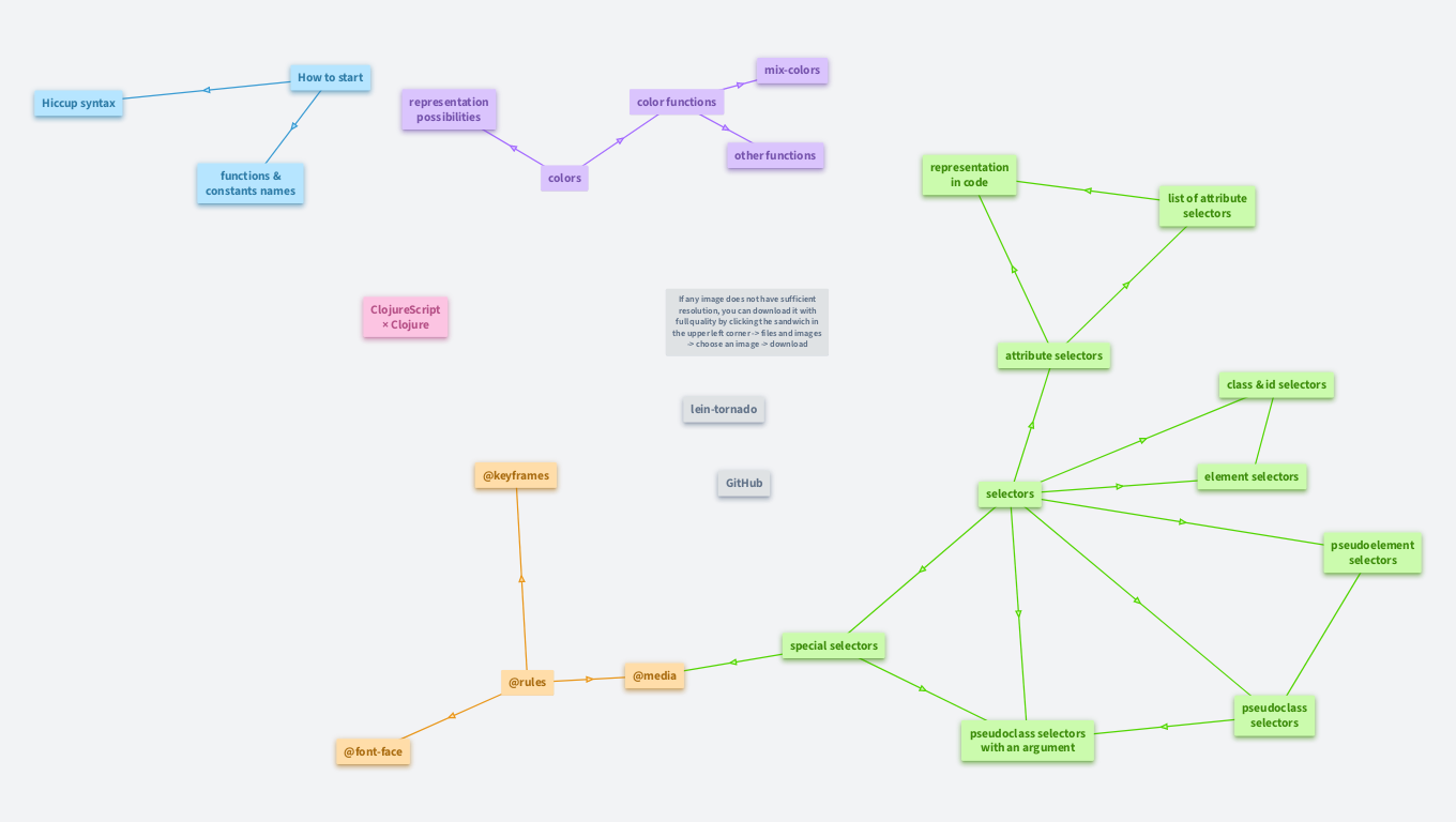
selectors

In CSS, selectors are an essential thing; they specify, which elements should be styled. There are several types of selectors:

Class sel., id sel., element sel., attribute sel., combinator sel., pseudoclass sel. (some of them can have an argument), pseudoelement sel. and some special selectors.

Since in HTML the structure is basically elements nested into another elements, the CSS selectors work them same.

element selectors

Element selectors style each HTML element, optional conditional nesting allowed. 

image

pseudoelement selectors

Used to style a specific part of an element. Equal usage in code as pseudoclass selectors:

image

@media

image

special selectors

The "&" selector selects the current selectors nesting level (see @media).

The "*" selector selects all children (see pseudoclass selectors with an argument).

@rules

@font-face

image

pseudoclass selectors with an argument

image

pseudoclass selectors

Pseudoclass selectors change properties of elements based on some special state they currently have:

image