Published OrgPages
Documents people decided to share with everyone.
Python mindmap
Created by Hien Thu Vu

Univerzální digitální tabule
Created by OrgPad Info
Dostaňte nápad, realizujte ho a odprezentujte ho ostatním. Vše v jednom nástroji.
#OrgPad, #What is OrgPad?, #important links, #introduction, #landing page, #main page, #people, #reviews, #tutorials, #usecases, #welcome

The Universal Digital Whiteboard
Created by OrgPad Info
Get an idea, realize it, and present it to others. All in one tool.
#OrgPad, #What is OrgPad?, #important links, #introduction, #landing page, #main page, #people, #reviews, #tutorials, #usecases, #welcome

Mapa České Dezinformační Scény
Created by Mapa Dezinfoscény
Pouze pro studijní účely
Toto je přehled veřejných internetových zdrojů publikujících zavádějící a mylné informace, stejně jako dezinformace a propagandu.
#active, #analýza, #dezinformace, #disinformation, #fake news, #hoax, #manipulace, #mapa, #misinformation, #propaganda, #zavádějící informace

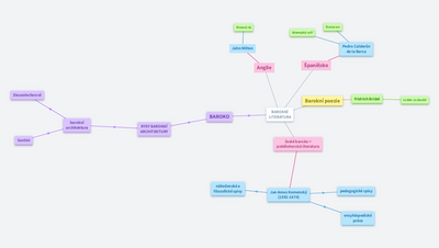
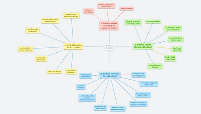
Časová osa - literatura a dějiny umění
Created by Nikol Vypior (osobní/personal)
OrgStránka ve výstavbě :)
Materiál zpracován jako přehled k maturitě dle výuky na gymnáziu Postupická
#dějepis, #dějiny umění, #historie, #litaratura, #maturita, #umění, #časová osa

Umělá inteligence
Created by Kamil KOPECKÝ
Co je umělá inteligence? Jaké nám nabízí možnosti? V čem může být riziková?
#AI, #e-bezpečí, #gpt, #midjourney, #umělá inteligence, #upol, #vzdělávání

Zjednodušený diagram komunikace s Danielem Vávrou
Created by Para Lelky

Průvodce strategickým a akčním plánováním - škola a školské zařízení
Created by Projekt P-AP

Pricing
Created by OrgPad Info
Explore our subscriptions: Standard at €5.99/month, Professional at €11.99/month. Save up to 15% with an annual subscription.
#11.99€, #5.99€, #OrgPad, #how much, #landing page content, #monetization, #price, #pricing

Tropy a figury
Created by OrgPad Info
Přehled a cvičení
#literatura, #literární rozbor, #původ slov, #český jazyk, #čeština, #čj

Angličtina na 1. stupni
Created by Helena Šilhánková
Přehled všech aktivit, kterým se v hodinách aj věnuji s dětmi ve 3.- 5. třídě.
#1. stupeň, #English, #aktivity, #angličtina , #výuka

Literární formy, druhy, žánry
Created by Jana Štefková
Zpracovává formy, druhy a žánry literatury požadované do didaktického maturitního testu CERMAT

Ceník OrgPadu
Created by OrgPad Info
Prohlédněte si naše předplatné: Standard za 149 Kč/měsíc, Profesionální za 299 Kč/měsíc. Ušetřete až 15% s ročním předplatným a získejte exkluzivní slevy pro školy až 95%!
#149 Kč, #299 Kč, #OrgPad, #cena, #ceník, #kolik, #kolik stojí, #licence, #pro školy, #stojí, #úvod, #školní, #školní licence

Digitální kompetence - bezpečnost a etika*
Created by Martina Maněnová
Mapa věnovaná digitální kompetenci, části, která míří na bezpečnost v kyberprostoru
#npi, #oficiální materiály

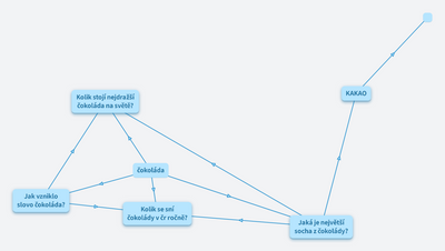
Čokoláda jako brána k poznávání světa 🍫🌎
Created by Baruš Jeřábková
Tohle je vlastně taková úplně jiná učebnice. Konkrétně tato stránka vychází z tématu čokoláda, ale plánuji dělat další. Pomocí nějakého tématu, které je vlastní všem dětem, se můžeme dostat do všech možných oblastí našeho života a světa, tedy, dalo by se říci, všech výukových předmětů. Dítě si při pohledu na danou věc, se kterou je denně nebo často v kontaktu, může vybavit informace, které se během času, kdy jsme se tématu věnovali, dozvěděl. Současně se ale naučí přemýšlet tímto způsobem - klást si otázky o věcech kolem sebe. Díky práci se sítí se též naučí, že odpovědi na otázky je možné dohledat a jakým způsobem to může udělat. Původně jsem začala síť vytvářet na téma jídlo, ale po určité době jsem si uvědomila, i na základě zkušeností s dětmi, že je mnohem přirozenější uvažovat o věcech opačným směrem - vytvářet si asociace a hledat souvislosti.
Barevné rozdělení bylo původně podle tematických okruhů. Ale v průběhu tvorby, kdy mě najednou napadlo, že by jednotlivé buňky mohly mít podobu otázky, mi došlo, že toto dělení je důležité hlavně pro pedagoga, ne pro děti. A navíc u většiny buněk se obory natolik prolínaly, že to ztrácelo funkčnost. To je přesně problém výukových předmětů. Nic nepatří čistě jen do češtiny nebo přírodopisu... Dětem bude mnohem více vlastní dělení podle toho, co budou dělat. A navíc zde pak funguje "jé to chci!" efekt :)
Pedagog pak také vidí, které aktivity trochu opomíjí a je potřeba je doplnit. Takto si přijde na své dítě každého typu.
Většinu informací nalezneme dnes na internetu. Tato "učebnice" učí děti vyhledávat informace na internetu po malých krocích. Vzhledem k jejich věku (síť je určena pro 4. - 6. ročník ZŠ) je potřeba jim zatím ještě hodně pomoci, aby se v internetovém oceánu neutopily. Současně je vede k vytváření portfolia výstupů všech možných činností ve vlastní Orgpad stránce. Učí je přemýšlet do široka a z mnoha úhlů pohledu. Analýze i syntéze. Ve svých vlastních Orgpad stránkách pak děti po vzoru barevných sítí poznání hledají souvislosti mezi různorodými tématy - těmi čokoládovými, i těmi vlastními. Síť je koncipována tak, aby dítě mohlo pracovat co nejsamostatněji. V rámci společné práce mají podporu a zpětnou vazbu průvodce a dílčí dovednosti potřebné k tomu, aby byly schopné úkoly plnit a vytvářet Orgpad, procvičujeme různými aktivitami.
Jak to funguje:
Jednotlivá okénka obsahují otázky a nápady na aktivity. Dítě se snadno orientuje v síti podle barev, každá barva představuje druh aktivity. Dítě se zaměří na tu aktivitu, která je mu nejbližší. Buňku, která jej zaujala, zkopíruje do svého Orgpadu, kde ji může nadále rozvíjet a napojovat na svá témata. Každá buňka obsahuje další pokyny a zdroje informací.
#asociace, #děti, #inovativní, #internet, #pedagogika, #projekt, #projektové vyučování, #předměty, #učebnice, #učitelství, #čokoláda, #škola

Jindra Zdráhal - nástroje a zdroje, které používám
Created by Jindřich Zdráhal
Přehled SW nástrojů, které používám ke své činnosti učitele.
Pokud budete mít nějakou připomínku, radu, ... prostě cokoliv, tak dejte vědět.
Dávám to pod licencí WTFPL. Stejně byste to tak udělali :)
#SW, #app, #edu, #nástroje, #školství

circulation
Created by Jiří Kofránek

Vtipy o koronaviru
Created by Pavel Klavík
Prostřednictvím sesbíraných vtipů dokumentuje vývoj postoje české společnosti ke koronaviru od prvního výskytu v lednu po jarní lockdown v roce 2020.
#koronavirus, #memy, #vtipy

Jak mít OrgPad v MS Teams?
Created by OrgPad Info
Používejte OrgPad přímo z Teamsů! Nic není snadnější
#Microsoft, #OrgPad, #integrace, #skupina, #vložení, #škola

Interactive Clojure tutorial
Created by Pavel Klavík
An interactive tutorial to Clojure. Code snippet are running Klipse and it is possible to change them. The results are immediately updated.
#Clojure, #interactive, #tutorial

PG - Počítačová grafika - základní pojmy
Created by Jindřich Zdráhal
Maturitní otázka č. 6 (šk. rok 2020/21)
oboru IT (OA Veselí nad Moravou)
---
vypracoval a kritiku (návrhy na zlepšení) přijímá Jindřich Zdráhal na zdrahal@oaveseli.cz
#grafika, #it, #maturitní otázky

COVID PLUS
Created by Petr Matějů
Jak postupovat při kontaktu s nakaženým či při podezření nákazy nemocí COVID-19
#koronavirus

Průvodce strategickým a akčním plánováním
Created by Projekt P-AP

Python 6.8
Created by Josef Lípa

Umělá inteligence ve vzdělávání
Created by Václav Maněna
Umělá inteligence
#Konference, #Umělá inteligence, #Workshop

Umělá inteligence ve škole
Created by Jindřich Zdráhal

Programming language Clojure
Created by Pavel Klavík
#Clojure, #computer science

IT architecture of OrgPad
Created by OrgPad Info
Overview of used technologies in OrgPad and how they are linked together.
#OrgPad, #development

SINGAPORE BUSINESS LAW Concept Flow Cards Squid Games (Thum's Art)
Created by Cc Thum
Concept Flow Cards on Singapore Legal System and Contract Law with (Squid) Games, VR, Cryptex style thinking organisers and others Work-In-Progress.
#Concept Flow Cards, #Law, #Legal System, #OrgPad, #Singapore, #Squid Game, #VR, #art

Vnímání
Created by Roman Mraček
#psychologie

Barus.cz - Umění, vzdělávání a technologie
Created by Baruš Jeřábková
Digitální technologie ve výtvarné a hudební výchově | Hudební vystoupení a hudba | Umělecká tvorba
#Barbora Jeřábková, #Baruš Mima, #Prototypci, #digitální gramotnost, #digitální kompetence, #digitální technologie, #digitální umění, #hudební výchova, #kreativita, #kreativní technologie, #kresba, #kurz, #lektor, #na zakázku, #pedagogika, #pro učitele, #pro začátečníky, #projektový den, #písničky pro děti, #seminář, #v hudební výchově, #ve výtvarné výchově, #vzdělávání, #výtvarná výchova, #webinář, #workshop, #školení

Popis, charakteristika, líčení
Created by Jiří Kleker
#sloh, #stylistika

Umělá inteligence ve škole - workshop
Created by Jindřich Zdráhal

Common questions 🤔
Created by OrgPad Info
Get answers to key questions about OrgPad. Learn about pricing 💲, payments 💳, security 🔒, common issues, and features 🌟. Find the support you need to make the most of OrgPad.
#FAQ, #OrgPad, #common questions, #questions

Míša
Created by ENZO GERARDO SANTAMARIA AGUILAR

Digitální kompetence - efektivita a inovace*
Created by Martina Maněnová
#npi, #oficiální materiály

Jak si vyhonit
Created by Štěpán Matějíček
Stručný návod na výhon vašeho ptáčka.

Vývoj a rozdělení programovacích jazyků
Created by Jindřich Zdráhal
Text vypracoval Jindřich Zdráhal a konstruktivní kritiku očekává na zdrahal@oaveseli.cz
---
Stručný vývoj a rozdělení programovacích jazyků
---
Zveřejněno pod licencí WTFPL pokud u konkrétních textů / obrázků není uvedeno jinak.
#IT, #historie, #programování, #vývoj

Our Team
Created by OrgPad Info
Meet people who create OrgPad: Pavel and Kamila.
#Kamila Klavíková, #OrgPad, #Pavel Klavík, #developers, #members, #startup, #team

Ztracená generace
Created by Tereza Oravcova

Paměť
Created by Roman Mraček
#psychologie

Fígle s technologiemi
Created by Václav Maněna

Nauka o materiálu
Created by Michael Jurča

PG - Animace, video, zvuk
Created by Jindřich Zdráhal
Maturitní otázka č. 9 (šk. rok 2020/21)
oboru IT (OA Veselí nad Moravou)
---
vypracoval a kritiku (návrhy na zlepšení) přijímá Jindřich Zdráhal na zdrahal@oaveseli.cz
---
Animace, nástroje, využití, druhy z pohledu IT (prezentace, rastrová, vektorová, film/video), animace nezávislých rámců, závislých rámců, animační techniky (tradiční kreslená, rotoskopie, totální kreslená animace, kombinovaná, sypkých hmot, plošková, stop-moton, 3D počítačová, CGI).
Video – pojmy (Stream, kontejner, kodek, rozlišení, FPS, aspect ratio, bitrate, splitter, filter, titulky), formáty, SW.
Zvuk (sampling rate, bit depth, bitrate, kanály, komprese), formáty.
#IT, #animace, #grafika, #maturitní otázky, #video, #zvuk

Ekologie (zpracováno podle zápisků z přednášky na PřF UK)
Created by Kamila Klavíková
Zápisky z přednášky MB170P75 na PřF UK s Lindou Nedbalovou a Tomášem Herbenem.
#PřF UK, #biologie

Literatura 1. ročník: starověk - 19. stol.
Created by Jana Štefková
Literatura dle požadavků CERMAT od nejstarší do konce 19. stol.

Barcamp 2023
Created by Ondřej Lopatka
Myšlenková mapa k přednáškám a rozhovorům na Pražském Barcampu 2023

Informace pro české školy 🏫
Created by OrgPad Info
Objevte, jak OrgPad obohacuje vzdělávání ve škole. Nabízíme speciální školní licence, podporu pedagogů a inspirativní komunitu. Zjistěte, proč je OrgPad oblíbeným nástrojem pro vzdělávání a komunikaci v mnoha školách.
#1. stupeň, #2. stupeň, #ICT, #Inspirace, #MŠMT, #NPI, #NPO, #OrgPad, #Proč OrgPad, #RVP, #algoritmizace, #ceník, #co je to orgpag, #digitální kompetence, #digitální učební pomůcka, #druhý stupeň, #faktura, #gymnázium, #informatické myšelní, #jak orgpad pomáhá, #k čemu je orgpad, #kontakt, #kreativita, #kritické myšlení, #maturita, #metodika, #nová informatika, #nákup, #objednávka, #podpora pedagogů, #programování, #první stupeň, #revize rvp, #rvp, #sociální sítě, #student, #střední škola, #učiliště, #učitel, #vzdělání, #vzdělávání, #základní škola, #zřizovatel, #ředitel, #Školy, #školení, #školství, #švp, #žák

Eduteam_APLIKACE VE VÝUCE-ONLINE NÁSTROJE
Created by Jana Havlíková
Příliš mnoho možností ......
- je dobré si vybrat
- občas zkoušet nové a případně nahradit starší
- MÉNĚ je někdy VÍCE

Časová osa - literatura
Created by Natálie Lukešová

ÒRGANOS DE GOBIERNO DEL ESTADO PANAMEÑO
Created by ABDULRAHAMAN HAZIM HASSANANI
En cada Estado hay tres clases de poderes: el legislativo, el ejecutivo de las cosas
pertenecientes al derecho de gentes, y el ejecutivo de las que pertenecen al civil.

Politické doktríny a ideologie
Created by Jiří Kleker
#politologie, #společenské vědy

PG - Rastrová (bitmapová) grafika.
Created by Jindřich Zdráhal
Maturitní otázka č. 7 (šk. rok 2020/21)
oboru IT (OA Veselí nad Moravou)
---
vypracoval a kritiku (návrhy na zlepšení) přijímá Jindřich Zdráhal na zdrahal@oaveseli.cz
---
Základní pojmy a principy rastrové počítačové grafiky – malba, pixely, souřadnice a barva. Použití rastrové grafiky - příklady. Rozlišení – rozměrová velikost. Rastrový formát – výhody a nevýhody rastrového formátu vzhledem k ostatním formátům.
Formáty souborů rastrové grafiky – nejčastější (gif, jpeg, bmp, tiff, png), popis (počet barev, komprese, průhlednost), použití, klady a zápory.
Pořízení rastrové grafiky – možnosti.
SW - grafické editory a procesory, základní nástroje a postupy (oříznutí, kapátko, výběr, retušovací nástroj, klonovací razítko, vrstvy, maska, úprava obrazu, jas/kontrast, křivky, vyvážení bílé, filtry).
PDF – univerzální formát.
#IT, #grafika, #maturitní otázka

PG - Vektorová grafika
Created by Jindřich Zdráhal
Maturitní otázka č. 8 (šk. rok 2020/21)
oboru IT (OA Veselí nad Moravou)
---
vypracoval a kritiku (návrhy na zlepšení) přijímá Jindřich Zdráhal na zdrahal@oaveseli.cz
---
Základní pojmy a principy vektorové počítačové grafiky – kresba, vektor, bod, křivka, a jejich atributy, barva. Použití vektorové grafiky - příklady. Vektorový formát – výhody a nevýhody vektorového formátu vzhledem k ostatním formátům. Formáty souborů vektorové grafiky – nejčastější (wmf, ai, cdr, eps, dwg), použití, klady a zápory. Písmo ve vektorové grafice. Pořízení vektorové grafiky – možnosti. SW - grafické editory a procesory. PDF – univerzální formát.
#IT, #grafika, #maturitní otázky

Digitální kompetence - přínos a vývoj*
Created by Martina Maněnová
#npi, #oficiální materiály

Základy práva dr. Kropáč
Created by Jiří KROPÁČ
Základy práva dr. Kropáč

Year-end reflection 2021
Created by Kamila Klavíková
#2021, #review, #self-development, #self-reflection

Poradenství
Created by Pavla Pitnerová

Membresía y pertenencia
Created by Itzáe Sa'Vi

Bakaláři - třídní kniha
Created by Jindřich Zdráhal
Prezentace ze školení třídní knihy pro naši sborovnu.
1. 9. 2023
V případě nápadů / chyb / čehokoliv mi napište zde přes zprávy na OrgPadu a nebo na zdrahal@oaveseli.cz
#Bakaláři, #třídní kniha, #školení

PV - Co mohu dělat v OrgPadu?
Created by Baruš Jeřábková
Návrhy výstupů v OrgPadu v předmětu projektové vyučování v druhém trojročí ZŠ. Tento přehled samozřejmě nezahrnuje všechny možnosti, co se dá v OrgPadu vytvořit, je to především pomůcka pro inspiraci, která nemá zahltit. Každá z těchto možností je navíc poměrně obecná, může být realizována velmi osobitě.
V dalších stránkách v buňkách jsou uvedeny příklady výstupů. Jedná se o mé vlastní autentické práce, tedy o příklady využití v praxi, v reálném životě. Považuji to za mnohem cennější a inspirativnější, než uměle vytvořené ukázky, byť jsou pro děti třeba hůře srozumitelné. Po čase třeba zaměním za nějaké jednodušší.
#OrgPad, #aktivity, #děti, #inovativní, #nápady, #orgpad, #orgpadu, #projektové, #ve výuce, #vyučování, #využití, #výstupy, #žáci

Complex numbers are NOT numbers
Created by Pavel Klavík
Gauss deciphered complex numbers over 200 years ago, yet they still remain mysterious for most. Two geometric meanings are explained: points of the plane and transformations of the plane.
#Gauss, #complex numbers, #history, #linear algebra, #math, #mathematics, #matrices, #numbers

Tvořivě koumavé aplikace
Created by Baruš Jeřábková

Examples of use
Created by OrgPad Info
#landing page content

I бүлэг. Эрх зүйн онолын судлагдахуун
Created by Soyolzul Bat-ochir
Д. Баярсайхан "Эрх зүйн онол" 2018 он:
Нэгдүгээр хэсэг. Эрх зүйн онолын удиртгал

Zápis ZŠ a MŠ Bez hranic
Created by Tereza Sachlová

Rok 2021 v Nadaci České spořitelny
Created by Nadace České spořitelny
Výroční zpráva Nadace České spořitelny za rok 2021

42) Soustava oběhu tělních tekutin
Created by Martin Krejzek

Kofránek Patofyziologie prezentace k přednáškám
Created by Jiří Kofránek
Přednášky z patologické fyziologie/Lectures on pathophysiology

Vivaldiho Čtvero ročních dob v souvislostech
Created by Baruš Jeřábková

Vysvětlující modely v lékařské výuce
Created by Jiří Kofránek

zástupci hmyzu s výkladem
Created by Kateřina Lukešová

Znaky trestného činu srov. § 13 a 111 TZ
Created by Nikol Vypior (osobní/personal)
Původní materiál: https://uloz.to/file/hIjZSAXtSDQB/myslenkova-mapa-znaku-trestneho-cinu-28-5-22-jpg
#TČ, #právo, #trestný čin, #znaky, #zákon

O veliké řepě
Created by Marta Hrbáček
Příprava

Průvodce strategickým a akčním plánováním - území
Created by Projekt P-AP

Vision
Created by OrgPad Info
Our vision is to change the way people use and work with computers.
#OrgPad, #fundamentals, #future, #goals, #vision

Soustava oporná
Created by Martin Krejzek

OrgPad Guide 🧭
Created by OrgPad Info
Everything you can do with OrgPad explained.
#OrgPad, #advanced functions, #help, #hidden features, #manual, #shortcuts, #tips, #tools, #tricks, #tutorial

Chlupatá kaše (hra)
Created by Baruš Jeřábková
PRAVIDLA: Červené buňky = kdo, co. Modré buňky = jaký. Vylosuj si jednu modrou a jednu červenou buňku. Vznikne ti nějaká blbost 🙂 Máš několik možností, co s tím: 1. Nakresli ji. 2. Nech hádat ostatní, co jsi to vlastně nakreslil. 3. Zkus tu blbost předvést pantomimou a ostatní nech hádat, co předvádíš. 4. Věc zahraj pomocí scénky jakožto herec. 5. Vymysli o té blbosti příběh. 6. Zkus ostatní přesvědčit, aby si blbost koupili (reklama). 7. Try not to laugh challenge - tahej kombinace blbostí s kamarády a zkuste se nezasmát. 8. Vygoogli to! A v angličtině to bude ještě lepší. (doporučuji s dospělým, mohou vyjet obrázky nevhodné pro děti)
Toto je verze pro děti, což spočívá ve volbě slov, kterým děti rozumí. Červené výrazy jsou v mužském rodě jednotného čísla, to nechť si každý upraví 🙂
#blbost, #fun, #hra, #pro děti, #slovní druhy

Reported Speech: Sequence of tenses
Created by Vít Hradec
Reported speech

Ukrajinská slovíčka pro komunikaci s dětmi
Created by Baruš Jeřábková
Flashcards se slovíčky, překladem a výslovností

DRUHY DROG
Created by Lenka Tichá

Strom SCG webu
Created by Adam Štěpán

Psychologické pojmy
Created by Roman Mraček
#psychologie, #společenské vědy

Messages from Suzume’s aunt – Suzume no Tojimari ・すずめの戸締まり
Created by Kamila Klavíková
Translation of messages Tamaki wrote to Suzume, while she was eating with Chika. Inside: screenshots, japanese transcription and translations from DeepL and ChatGPT.
#Japan, #Suzume no Tojimari, #anime, #japanese, #movie, #すずめの戸締まり

Digiday #17 - Fakenews v době AI
Created by Jindřich Zdráhal
Prezentace k mému příspěvku na Digiday #17
Prezentace (s výjimkou materiálů 3. stran) je dostupná pod licencí WTFPL.
V případě potřeby mi napište buď tady přes OrgPad a nebo na jindra.zdrahal@gmail.com

Modelica 2023 - Bodylight.js presentation
Created by Tomas Kulhanek

Učení
Created by Roman Mraček
#psychologie

ESL Online Kim's game - phone (with flashcards)
Created by Baruš Jeřábková
How to play:
1. Let children guess what the words mean. Open the unit to see if they were right.
2. Share the screen with all units open. Let children remember the pictures. Then stop sharing for a while and move some units aside from the screen (or use the no title version and just close the unit). Mix the rest of the units to make it harder if you want. Share the screen again. Let them guess what words are missing.
You can also copy the whole thing into a new OrgPage if you have an account and adjust it as you wish. You can also download all the images clicking the menu in the left upper corner and use them for other materials.
#children, #english, #esl, #free, #game, #kids, #kim's, #learning, #online, #resources, #school, #students, #teacher, #teaching, #wordwall

AI ve škole_Eduteam
Created by Martin Kuneš

Nakopněte svoji školu s OrgPadem!
Created by OrgPad Info
#1. stupeň, #2. stupeň, #co je to orgpad, #domácí škola, #domškoláci, #gymnázium, #homeschooling, #k čemu je orgpad, #příklady, #střední škola, #unschooling, #učiliště, #ve výuce, #ve škole, #využití orgpadu, #vzdělání, #vzdělávání, #základní škola, #škola, #školy

Řecko - časová osa
Created by Jiří Kleker
#antika, #časová osa, #řecko

142PPVD - Přehrady a provoz vodních děl - Teorie ke zkoušce [DONE]
Created by Nikol Vypior (osobní/personal)
Příprava ke zkoušce z předmětu 142PPVD Přehrady a provoz vodních děl na ČVUT FSv v LS21/22
#povodí, #provoz vodních děl, #přehrady, #stavební povolení, #vodní díla, #vodní zákon
![142PPVD - Přehrady a provoz vodních děl - Teorie ke zkoušce [DONE]](https://orgpad.info/o/CIH5VjZnFO4rgLuba139mm/preview)
Literatura souhrnné opakování k maturitě 1
Created by Marcela Rašková

Průvodce OrgPadem 🧭
Created by OrgPad Info
Vysvětleno vše, co můžete dělat v OrgPadu.
#OrgPad, #nápověda, #nástroje, #návod, #pokročilé funkce, #skryté funkce, #tipy, #triky, #tutoriál, #zkratky

Digitální kompetence - infomace a komunikace*
Created by Martina Maněnová

Vědomí, nevědomí, svobodná vůle
Created by Roman Mraček
#psychologie

Politický systém ČR
Created by Lucka Divisova

Radioaktivita
Created by Zuzka Piklová

Teorie vzdělávání dospělých
Created by Michaela Kašpárková

Fyzika (ZPV)
Created by Jindřich Zdráhal
Ukázka toho, jak může vypadat školní sešit do fyziky na střední škole.
#dynamika, #energie, #fyzika, #gravitace, #kinematika, #mechanika kapalin a plynů, #mechanika tuhého tělesa, #molekulová fyzika, #práce, #speciální teorie relativity, #termika

Konference Umělá inteligence ve vzdělávání
Created by Václav Maněna
Příprana k vystoupení na konferenci AI dětem: Umělá inteligence ve vzdělávání.
#Konference, #Workshop

Větné členy
Created by Hana Boubelíková
Přehledná myšlenková mapa větných členů.

What sometimes bothers people about OrgPad and we don't want to change it
Created by OrgPad Info
Explaining big design decisions in OrgPad that may not be immediately easy to understand.
#OrgPad, #design choices, #feedback, #functions, #look, #mindmap, #options, #philosophy, #why we don't want to do some changes

Spánek a snění
Created by Roman Mraček
#psychologie

PRVOCI
Created by Anna Kozáčková

Lidé, Země a světlo 👩🏻🤝🧑🏼🌎🌞
Created by Baruš Jeřábková
Historie světla, pohyb Země, světlo a lidská psychika, život nevidomých
#den, #nevidomí, #noc, #poslepu, #vlastivěda, #země

Security & Privacy
Created by OrgPad Info
Explore FAQs about OrgPad security, data integrity, and confidentiality! Find out how we protect your privacy, ensure GDPR compliance and more for a secure experience.
#FAQ, #GDPR, #common questions, #confidentiality, #data integrity, #privacy, #questions, #security

Tvorba komiksů ve škole
Created by Jindřich Zdráhal
Prezentace na téta tvorba komiksů ve škole.
Pokud není uvedeno jinak, tak je vše dostupné pod licencí WTFPL.

Pozornost
Created by Roman Mraček
#psychologie

Průvodce strategickým a akčním plánováním - kraj
Created by Projekt P-AP

New Zealand
Created by Damian Duchamps
Topic New Zealand - ZP10 2023
Which aspects should be considered in class?

Změny v OrgPadu a nová doména
Created by OrgPad Info
Odpovídáme na otázky, na které se nás často ptáte v souvislosti se změnou domény.
#2024, #OrgPad, #bezpečnost, #nová doména, #změny

HLEDÁNÍ formy projektového vyučování
Created by Baruš Jeřábková

Ilumináti
Created by Antonín Kohl
Náš cíl: aby lidi měli všechny informace na jednom místě

Algoritmus a vývojové diagramy
Created by Pavel Honzík

Help Center ❓
Created by OrgPad Info
Dive into the OrgPad Help Center. Discover the OrgPad guide 🧭, tackle common questions 🤔, and start your creative journey with easy first steps 🚀. Plus, our contact info 🤝 is right there if you need a hand.
#OrgPad, #advanced functions, #help, #hidden features, #shortcuts, #tips, #tools, #tricks, #tutorial

BI-ML1
Created by Honza Šuráň

Java Updates: 8 -> 17
Created by James

Biologie internetu - Sítě v přírodě a myšlení
Created by Jan Kršňák
Přírodopis internetu pojednaný v síti obrazů a pohledů.
Tvá výprava tě provede podzemím, zákoutími pestrobarevných krajin rozmanitých niter i živoucích prostředí a v neposlední řadě i nebem. Půjdeš zahradou, kde se cestičky současně rozcházejí i scházejí, sadem, v němž si každý z návštěvníků sklízí plody myšlení vlastního srdce, větrem, který tě naučí mít oči otevřené dostatečně dokořán, aby tě donesly až za horizont. Nevstupuj, kdo nehoříš láskou k poznání!
Stvořeno Janem Kršňákem (www.digideti.cz) v roce 2023.
#autopoiesis, #biologie, #digiděti, #digitalizace, #duše, #globalizace, #informace, #informační oceán, #internet, #proudění, #sociální sítě, #symbióza, #sympoiesis, #telefon, #umělá inteligence, #život

OrgPad ve všech předmětech ve škole!
Created by OrgPad Info
Inspirujte se materiály jiných učitelů! Koukněte co v OrgPadu se ve školách tvoří ve všech předmětech a na všech stupních.
#1. stupeň, #2. stupeň, #SŠ, #angličtina, #biologie, #chemie, #domškoláci, #druhý stupeň, #dějepis, #edtech, #education, #francouzština, #fyzika, #gymnázium, #homeschooling, #inspirace, #inspirujte se, #matematika, #materiály pro ZŠ, #němčina, #obecné, #odborné, #organizace, #pracovní list, #praktické ukázky, #praxe, #prezentace, #pro VŠ, #první stupeň, #předmět, #předměty, #příprava, #přípravy, #přírodopis, #střední škola, #unschooling, #učiliště, #ve všech předmětech, #vysoká škola, #využití, #vzdělání, #vzor, #zaměření, #zeměpis, #základní škola, #čeština, #šablona, #škola, #školství, #školy, #švp

Podoba školy a školství ve 21. století (Jan Kršňák)
Created by Jan Kršňák
Myšlenková síť popisuje nejzákladnější aspekty vzdělávání ve 21. století. Základní náplní školy nebude předávání informací, ani příprava žáků na další stupně vzdělávání.
Stále však bude platit, že jak žáci, tak učitelé budou ve školách věnovat množství času poznávání světa a života.

142NVS - Nádrže a vodohospodářské soustavy
Created by Nikol Vypior (osobní/personal)
Zápisky z přednášek a příprava ke zkoušce
.....
Legenda:
Zelené očíslované buňky = zkušební okruhy
Červené = k dodělání
#PPO, #abraze, #ekologie, #minimální zůstatkový průtok, #nádrže, #odběry, #povodně, #protipovodňová opatření, #průtoky, #přehrady, #přítoky, #statistika, #voda, #vodní hospodářství, #vodní stavby, #vodohospodářská soustava, #vodárenství, #zabezpečenost

Polyethylene
Created by OrgPad Info
A popular overview about Polyethylene.
#chemie, #chemistry, #presentation

Fyzika - jaderná elektrárna
Created by Honza Šuráň
#elektrárna, #elektřina, #fyzika

Organická chemie
Created by Pavel Svozil

BezDezinfa.cz - seznam dezinformačních Twitter účtů
Created by Mapa Dezinfoscény
Kompletní seznam dezinformačních účtů
#bezdezinfa.cz, #dezinformace, #propaganda

Látky a tělesa
Created by Pavel Broža
Obsahuje vše, co jsme dělali k látkám a tělesům formou myšlenkové mapy, ujasnění vazeb apod.
#látky, #struktura látek, #tělesa, #částice

Digitální kompetence - využití a zapojení*
Created by Martina Maněnová

Legion TD 2 Beginner Game Flow
Created by James

Regiones geograficas de Panama. Valeria Lopez Pulgarin 7ºc
Created by VALERIA LOPEZ PULGARIN

5) Bakterie, sinice a viry
Created by Martin Krejzek

Příklady využití OrgPadu ve škole
Created by Baruš Jeřábková
Galerie učitelských a žákovských prací v OrgPadu
#jak používat, #organizace, #příklady, #přípravy, #studentská práce, #výukové materiály, #žákovská práce

Inspirace, novinky a směřování OrgPadu 😍
Created by OrgPad Info
Vybrali jsme pro Vás pět nejzajímavějších veřejných OrgStránek za posledního půl roku. Dozvíte se, co se v OrgPadu změnilo a kam se budeme přes prázdniny posouvat. Newsletter - červen 2023
#2023, #inspirace, #newsletter, #novinky, #plán, #roadmapa, #červen

Myslete mimo zajeté koleje
Created by Baruš Jeřábková

Digitální kompetence - tvorba a vyjádření*
Created by Martina Maněnová

Kódování znaků
Created by Ondřej Kašpar

10) Houby
Created by Martin Krejzek

Výběrová historie literatury od vzniku prvního písma až do současnosti.
Created by Robin Palán
#literatura, #literature

Contact us 🤝
Created by OrgPad Info
Got a question or idea? We love to hear from you! Drop us an email ✉️, give us a call 📞, or connect with our community online 📱. Visit our Contact Page for all the details.
#Landing page, #OrgPad, #call, #community, #contact, #email, #landing page content

Aktivity do výuky cizích jazyků, angličtiny zejména - JaČa
Created by Jana Čadová
Když dojdou nápady; Aktivity podle jazykových dovedností; Co s čím souvisí
#JaČa, #aktivity, #angličtina, #dovednosti, #souvislosti

Skladba věty jednoduché - rozbor věty
Created by Karla Dokoupilová
Na této stránce se naučíte postup, jak správně postupovat při rozboru věty jednoduché, tedy jak určit druhy všech větných členů: podmět, přísudek, přívlastek, předmět, příslovečné určení.

Literatura 2. ročník: národní obrození
Created by Marcela Rašková

Nápověda ❓
Created by OrgPad Info
Ponořte se do nápovědy OrgPadu. Prozkoumejte průvodce OrgPadem 🧭, získejte informace pro školy 🏫 a zahajte svou kreativní cestu v pár snadných prvních krocích 🚀. Kdykoliv budete potřebovat pomoc, kontakt na nás 🤝 je vždy na dosah.
#OrgPad, #nápověda, #nástroje, #návod, #pokročilé funkce, #skryté funkce, #tipy, #triky, #tutoriál, #zkratky

Naše hudebka
Created by Baruš Jeřábková

American and British holidays
Created by Viktorie Pohanková

Evoluční biologie
Created by Kamila Klavíková
Kombinované zápisky z přednášek evoluční biologie, genetiky a evoluční genetiky na PřF UK. Vytvořené jako příprava ke státnicím.
#PřF UK, #biologie

Czech Republic overview
Created by Petra Bydžovská
The Czech Republic at one sight
#Czech Republic overview, #English, #Maturita, #geography

Litosféra země
Created by Adam Voháňka

Literatura 1. ročník: středověk
Created by Marcela Rašková

Data Analysis in R for Students of Humanities
Created by Silvie Cinková

Yellow deal: A way towards a complete "electrical Energiewende" till 2035
Created by Tomas Kalisz
A "fast Energiewende" within ca 15 years can be achieved using sodium as energy storage and transport medium instead of hydrogen (the title paraphrasing the European "Green deal" comes from association of sodium with its intensively yellow light emission)
#Energiewende, #Green Deal, #alkali metals, #ammonia, #clean energy, #direct conversion of chemical energy into electricity, #electricity storage, #electrochemical cell, #grid energy storage, #long-term energy storage, #political visions, #power-to-fuel, #sodium

9) Areny
Created by Martin Krejzek

Psychologie
Created by Roman Mraček
#psychologie, #společenské vědy

Find the criminal! ESL appearance
Created by Baruš Jeřábková
#activity, #criminal, #describe, #description, #english, #esl, #kids

Výuka s OrgPadem (a hodnocení bez něj) podle Jindry Zdráhala
Created by Jindřich Zdráhal
Zkouším vysvětlit jak pracuji se žáky v hodinách v OrgPadu.
Takže typy úkolů se vztahují jen k OrgPadu.
#OrgPad, #pedagogika

Newsletter léto 2024
Created by Kamila Klavíková
Letní newsletter OrgPadu 2024 je plný vzrušujících novinek. Dozvíte se o našich nových, přehlednějších obchodních podmínkách a podmínkách slev pro učitele a studenty. Prozkoumejte náš nový blog a novinky jako seskupování šablon a lepší správu souborů. Připojte se k naší komunitě a využijte OrgPad na maximum společně s námi.
#2024, #ChatGPT, #Markdown, #OrgPad, #blog, #komunita, #léto 2024, #newsletter, #obchodní podmínky, #sleva, #správa souborů, #šablony, #školy

Jak ve škole pomáhá OrgPad?
Created by OrgPad Info
Jak konkrétně pomáhá žákům a jak učitelům?
#, #1. stupeň, #2. stupeň, #RVP, #adhd, #digitální kompetence, #divergentní myšlení, #druhý stupeň, #gramotnosti pro život, #gymnázium, #informatické myšlení, #k čemu je orgpad, #komplexní řešení, #kreativita, #kritické myšlení, #mediální gramotnost, #na co je orgpad, #nová informatika, #npi, #orgpad, #pro učitele, #první stupeň, #pětiminutovka, #revize RVP, #spu, #střední škola, #terciální vzdělávání, #třetí stupeň, #učiliště, #učitel, #výuka v souvislostech, #základní škola, #zřizovatel, #ředitel

#edgo22 - LINDIUS-Labore
Created by Karsten Krüger
#edgo, #lindius

BUM 2023 - ... a přitom taková blbost
Created by Jindřich Zdráhal

Tvorba grafů
Created by Ondřej Kašpar

EPIKUREISMUS
Created by Kateřina Lysková

Senzorické procesy (čití)
Created by Roman Mraček
#psychologie

2. sv. válka
Created by Martin Zima
#Dějepis, #Literatura, #Občanská výchova, #Zeměpis

Newsletter - konec roku 2022
Created by OrgPad Info
OrgPad Konference 19. listopadu 2022 v pražské Next Zone a záznamy z ní. Zdražování, Vánoční kupony
#2022, #OrgPad, #newsletter, #nový ceník, #zdražování

KRIZOVÝ PLÁN
Created by Veronika Rybová

hmyz
Created by Kateřina Lukešová

Acidobazická rovnováha
Created by Jiří Kofránek

Concept Map Microbiology
Created by Nicole Cordero

Hoshi's Chinese characters
Created by Han Hui Teoh

Activities
Created by Baruš Jeřábková
Presentation of the work with OrgPad during a Zoom lesson. I put the results from three groups into one. The gifs are created from Zoom footage.
#activities, #children, #english, #gif, #kids, #pedagogy, #teaching english, #verbs

Respirační nedostatečnost
Created by Jiří Kofránek
Struktura přednášky

DNA, mutations, mutagens and repair of damaged DNA
Created by Kamila Klavíková
A mix of notes from various lectures. Created as preparation for the final exams. Translated from „DNA, mutace, mutageny a opravy poškozené DNA“ (https://orgpad.com/o/DWDGlWlTVDAL__dTjVW77H?token=ABwWD9tOVGX5anyPht2sbF)
#biology, #central dogma, #genetics, #molecular biology

Kybernetická bezpečnost a prevence
Created by Patrik Randa
Rozcestník pro kybernetickou bezpečnost a prevenci ve vzdělávacích organizacích.
#bezpečnost, #kyber, #prevence, #vzdělávání, #škola

Notes about taking notes 📝
Created by Kamila Klavíková
Make your notes useful again 😁. These notes started as a series of Tweets 🐤.
It's me thinking out loud 🤔: how to make them useful, why they are important, what are different options etc.
#learning, #note taking

11) Funkční a substituční deriváty R-COOH
Created by Martin Krejzek

1. světová válka (naposledy aktualizováno 2. 3. 2021)
Created by Kamila Klavíková
Experimentální OrgStránka o 1. světové válce. Pokouším se zachytit různé aspekty. Je to můj osobní pohled, co mě zaujalo a jak spolu různé věci souvisí. Pomalu se postupně vyvijí.
#1. světová válka, #historie

základy prostorové kompozice
Created by Eliška Oherová
hahaha

Business Law 2022 (Thum's Art)
Created by Cc Thum
Overview of Singapore Business Law
#Law, #Singapore

Genetika
Created by Alice Svrčková
Myšlenková mapa genetiky v rámci biologie FBMI
#biologie, #genetika

Interactive development of web applications with ClojureScript
Created by Pavel Klavík
#Clojure, #ClojureScript, #ECCEDU, #REPL, #Re-frame, #React, #Reagent, #web applications

Ontologie OPM
Created by Jiří Kofránek

39) Sacharidy
Created by Martin Krejzek

The Binary System Discovery
Created by Baruš Jeřábková
Just got to the binary system while trying to understand how computers work. I wanted to try the conversion, then met the finger thing ✌🤘🤙, learned it and made the visualization of the system. It was fun - for somebody who is anything but a mathematician :D
#binary, #brain, #counting, #finger, #fingers, #math, #mathematics, #maths, #system

Sightseeing in Japan
Created by Pavel Klavík
#geography, #travel

Návody pro OrgPadí nováčky
Created by Baruš Jeřábková
Sada návodů pro ty, kteří se v OrgPadu rozkoukávají 😉
#jak v orgpadu, #návod, #návody, #orgpad, #tutorial, #začátečník

výuka metabolizmus železa eng
Created by Jiří Kofránek

Jak dohrát Minecraft
Created by Petr Voborník
in progress
#Minecraft

DNA, mutace, mutageny a opravy poškozené DNA
Created by Kamila Klavíková
Kombinace zápisků z různých přednášek. Vytvořené jako příprava ke státnicím.
#PřF UK, #biologie, #centrální dogma, #genetika, #molekulární biologie

lm4
Created by Rodrigo Cañas

Ideální plyn
Created by Barbora Havířová

RESYS
Created by Margita Malá
Rezervační systém - tablety / zahradní učebna
zdroj: https://portal.pohoda.cz/pro-podnikatele/uz-podnikam/mpohoda-pohledem-ucetni-a-danove-kancelare/
#tvorba

Mechanika dýchání
Created by Jiří Kofránek

K čemu je (Vám) matematika
Created by Tomáš Flídr
#matematika

TVOŘENÍ SLOV
Created by Karla Dokoupilová
Tvoření slov
- slovotvorný rozbor:
základové slovo
slovotvorný základ
slovotvorné prostředky (předpona, přípona, koncovka, změna
ve slovotvorném základu)
- odvozování
- skládání
- zkracování
#Odvozování, #Skládání, #Slovotvorný rozbor, #Zkracování, #Český jazyk

Lineární algebra
Created by OrgPad Info
Přehled základních pojmů lineární algebry.
#matematika

Polyethylen
Created by Petra Šmídová
#chemie, #prezentace

českej rap - video klipy a odkazy na alba zmíněná v knize
Created by P
Odkazy na hudbu zmíněnou v knize Ladislava Poety Zemana - Českej Rap
#book, #dějepis, #hip-hop, #hiphop, #history, #hudba, #music, #rap, #českej, #český

Imaginace
Created by Roman Mraček
#psychologie

Číslicová technika – teorie
Created by Karel Soběhart
Číslicová technika ve výuce a jak to vidím já.
Pomocná OrgStránka k výuce stejnojmenného předmětu.
verze 230906
#digitální technika, #elektronika, #číslicová technika

Veselé Vánoce!
Created by Baruš Jeřábková
Vytvořili jsme pro vás balíček všeho možného vánočního :)
#2020, #dekorace, #dárky, #historky, #hudba, #ježíšek, #křesťanství, #legrace, #nadace, #pomoc, #pro děti, #sbírka, #svátky, #tradice, #vtipy, #vyrábění, #vánoce, #vánoční, #zábava

UX design resources I recommend
Created by Kamila Klavíková
Do you want to know what UX design is? You are in the right place! These are selected resources for beginners. But some stuff might be useful even if you have some experince in UX design.
#UX, #design

zástupci hmyzu
Created by Kateřina Lukešová
#biologie

Elektroměření - elektrická kapacita
Created by Nikol Vypior (osobní/personal)
#ampérmetr, #cívka, #elektrotechnologie, #elektřina, #kapacita, #kondenzátor, #můstky, #napětí, #ohmova metoda, #proud

Využití ionizujícího záření
Created by Veronika Sovová

8) Hydroxysloučeniny
Created by Martin Krejzek
#Maturita

Digitální kompetence poněkud zeširoka
Created by Janek Wagner
Jarní škola digitální gramotnosti JaršDig Krásná Lípa 2023

Création de jeux
Created by Wahid Garci

Rozdělení rovinných útvarů
Created by Marcela Wildová
Trojúhelníky, čtyřúhelníky a další

142PPVD a YGPV - Přehrady a provoz vodních děl a Geotechnické problémy vodních staveb - Zápisky z přednášky a rozbor k úlohám
Created by Nikol Vypior (osobní/personal)
Rozbory k úlohám/úkolům z předmětu 142PPVD Přehrady a provoz vodních děl na ČVUT FSv v LS21/22
#betonová hráz, #průsak, #přehrada, #sypaná hráz, #voda, #vodní díla, #vzorce, #výpočty, #čvut

Nebojme se AI
Created by Jindřich Zdráhal

What can be embedded in OrgPad?
Created by OrgPad Info
#OrgPad, #OrgPad tip, #embed, #embedování, #inspirace, #použití, #tips, #usecase

Počítačová grafika
Created by Dagmar Vítková

OrgPad na ČVUT via Kariérní centrum
Created by Nikol Vypior (osobní/personal)
Kariérní centrum ČVUT zařídilo pro všechny na ČVUT OrgPad na rok zdarma!
#CTU, #orgpad zdarma, #ČVUT

LIteratura 2. ročník: romantismus
Created by Marcela Rašková

AI - Umělá inteligence
Created by Pavel Šiktanc
Průvodce ChatGPT
pro učitele

Státnice – příprava
Created by Kamila Klavíková
Příprava ke státnicím bakalářského oboru bioinformatika na PřF UK z roku 2019. Státnice tvoří okruhy bioinformatika, biologie a matematika s informatikou.
#PřF UK, #bioinformatika, #biologie, #informatika, #matematika

Pohoda učitele nejen v hudební výchově - digitální kompetence
Created by Jitka Arendáč Šťastná
Tato myšlenková mapa pomůže v hodinách pedagogům nejen HV. Jsem velký fanda mezipředmětových vztahů. Zajímají mě Vaše nápady do dalších předmětů. Využijte informace při suplování HV, zkuste Váš jiný předmět propojit s hudbou - energie, světlo, zvuk, atd.
Nechme tvořit děti, žáky, studenty!
Prezentováno pedagogům (II. stupeň ZŠ) - Digi roadshow Praha, Novotného lávka, 30. 5. 2023. Informace průběžně aktualizuju. Aktualizace proběhla 17. 7. 2023. Hudbě zdar!

OrgPad on social media
Created by OrgPad Info
#discord, #facebook, #instagram, #komunita, #kontakt, #orgpadstorming, #reddit, #twitter, #youtube

Respirace - sdílený text
Created by Jiří Kofránek
3. kapitola z učebnice E.Nečas Patologická fyziologie orgánových systémů ćást 1, Karolinum, 2003
Tento text můžete editovat a upravovat
Pokud text upravíte (přepíšete, smažete, doplníte) je to pak definitevně změněné pro všechny. Doporučuji proto nejprve toto orgpadovou stránku zkopírovat a dělat nejprve úpravy ve vlastní stránce a pak tyto úpravy postupně zkopírujte do sdíleného textu nebo svou verzi nasdílejte pro ostatní členy týmu.

HollarkaVOŠ - 3. ročník 2023/2024
Created by Jiří Kofránek
Komunikační rozhraní při výuce programování interaktivní grafiky VOŠ

Hydraulika Proudění s volnou hladinou
Created by Nikol Vypior (osobní/personal)
Poznámky z hodin HYA2 na FSv ČVUT. Obrázkové materiály jsou duševním vlastnictvím doc. Ing. Aleše Havlíka, CSc.
#hydraulika, #hydrodynamika, #proudění

Jak embedovat (vkládat) věci do OrgPadu
Created by Baruš Jeřábková

Kreativní využití AI v umění
Created by Baruš Jeřábková
Skutečný příklad ze života, jak je možné využít umělou inteligenci, ale přitom zahrnout velkou část vlastní kreativity prostřednictvím dalších nástrojů.
#AI, #UI, #grafika, #kreativita, #umělec, #umělá inteligence, #umění

Posturas frente al problema del valor
Created by VALERIA SOFIA BASO ZAPATA

3D tisk - teorie
Created by Jindřich Zdráhal
Stručný úvod do 3D tisku.
#3D tisk

142VHSO - Vodohospodářské soustavy [DONE]
Created by Nikol Vypior (osobní/personal)
![142VHSO - Vodohospodářské soustavy [DONE]](https://orgpad.info/o/A-L_unQSlDiJTwKJYmuKh6/preview)
Lineární algebra 1
Created by Viktoria Pogorzhelska
Strukturální diagram pro lineární algebru 1

Kreativní aktivity s vodou pro MŠ
Created by Baruš Jeřábková
Soubor výtvarných a hudebních aktivit ze závěrečného workshopu cyklu Cesta zahradou organizovaného Eduzměnou Kutnohorsko. Načerpejte zde inspiraci pro poznávání přírody i pro základ rozvoje digitálních kompetencí!
#aktivity s dětmi, #digitální kompetence, #hudební výchova, #mateřská škola, #mš, #pro děti, #pro učitele, #první stupeň, #voda, #vzdělávání, #výtvarná výchova, #workshop

KLASICISMUS, OSVÍCENSTVÍ, PREROMANTISMUS
Created by Eliška VOJÁČKOVÁ

Myšlenkové mapy
Created by Baruš Jeřábková

Umělá inteligence ve vzdělávání: Elixír do škol 2023
Created by Václav Maněna
Umělá inteligence: Elixír do škol 2023
#Konference, #Umělá inteligence, #Workshop

R big picture
Created by Silvie Cinková

Spring Animations in OrgPad
Created by Pavel Klavík
Preparation of replacing react-motion with animation generated by solving second-order differential equations of the spring motion.
#OrgPad, #development, #mathematics

PVH1/PVTS TOK - návod, poznámky a rozbor projektu
Created by Nikol Vypior (osobní/personal)
ČVUT FSv, Vodní hospodářství a vodní stavby
#Civil 3D, #HECRAS, #autoCAD, #manual, #návod

Agrese
Created by Roman Mraček
#psychologie

Adam Vojtech Medsoft 25
Created by Jiří Kofránek

Výstupy informatika a digitální kompetence první stupeň
Created by Baruš Jeřábková
Přehled výstupů z ICT v RVP pro první stupeň ZŠ
Přehled digitálních kompetencí ZŠ
Přehled uzlových bodů vzdělávání pro třetí období (konec 5.r.ZŠ)
#ICT, #RVP, #ZŠ, #digitální gramotnost, #digitální kompetence, #první stupeň, #uzlové body, #základní škola

Webové aplikace ve výuce
Created by Pavel Šiktanc
Digtální kompetence

Přemyslovci
Created by Šimon Vykoukal
Celý rod Přemyslovců, všechna knížata i králové
Barvy:
Modrá - první datující Přemyslovec
Bílá - Svatí Přemyslovci
Zelená - mužští potomci a vládci
Oranžová - dcery Přemyslovského rodu
Růžová - manželky Přemyslovských knížat, králů, markrabat apod.
Šedá - manželé jiné linie Přemyslovských dcer

Maturitní otázky z informatiky, G Kojetín
Created by Tomáš Flídr
Rozcestník na maturitní otázky z informatiky na Gymnáziu Kojetín ve školním roce 2021/22. Původním účelem byla moje osobní příprava k maturitě, takže jsem upřednostňoval rychlost najití informací nad aktuálností a přesností a stručnost nad pochopitelností. Doporučuji používat pouze pro inspiraci.
#inf, #maturita

Vše o OrgPadu na jednom místě
Created by Baruš Jeřábková
Články, workshopy, filozofie, sociální sítě, kontakty, další informace
#OrgPad, #informace, #kontakty

Changes in OrgPad and a new domain
Created by OrgPad Info
We are answering questions that you frequently ask us regarding the domain change.
#2024, #OrgPad, #changes, #new domain, #security

Česká literatura po roce 1945
Created by Josef Kroul
přehled

How to embed stuff into OrgPad
Created by Baruš Jeřábková

Literatura 1. ročník: renesance
Created by Marcela Rašková

142NVS - Nádrže a vodohospodářské soustavy [DONE]
Created by Nikol Vypior (osobní/personal)
#bezpečnost, #bilance, #cvut, #fakulta stavební, #klimatická změna, #ochrana, #povodně, #prostory v nádrži, #přehrada, #retence, #transformace, #vodní hospodářství, #vodní nádrž, #vodní stavby, #výpar, #ztráty vody, #čvut
![142NVS - Nádrže a vodohospodářské soustavy [DONE]](https://orgpad.info/o/AgSRI6cCtK64npf6l2Abnu/preview)
Organizační struktura Heřmánek
Created by Miroslava Adamcová
K organizačnímu řádu

Badalová - myšlenková mapa
Created by Mirik Badal
Teorie vzdělávání dospělých

23) Metabolismus sacharidů
Created by Martin Krejzek

OrgPad na UPOL PdF
Created by OrgPad Info
PdF UPOL zařídilo licence zdarma pro své studenty!
#CTU, #orgpad zdarma, #ČVUT

Úvod do národního obrození
Created by Karla Červená

Sexuální výchova
Created by Nikol Vypior (osobní/personal)
Rozcestník materiálů pro sexuální výchovu ve školách - základní a střední 🏫
náměty na další materiály zasílejte na: cernejflek@gmail.com
#druhý stupeň, #education, #materiály, #občanská výchova, #občanství, #rozcestník, #sexuální výchova, #střední škola, #vzdělávání, #výchova k občanství, #základní škola, #škola

Najdi ve svém okolí... (Baruš Mima)
Created by Baruš Jeřábková
Domácí úkol pro děti v mé třídě, který jsem si taky vypracovala - a děsně mě to bavilo 😁. V OrgPagi naleznete i odkaz na šablonu. Odpovědi na přirodovědné otázky poskytl můj chytrý kolega Honza Hlaváč 🧐
#Gebrian, #aktivity, #architektura, #děti, #fotografie, #město, #okolí, #příroda, #venku, #veřejný prostor

First steps 🚀
Created by OrgPad Info
Begin your creative adventure with OrgPad! Our quick, four-step guide makes it a breeze to get started. Read 📖, register ✍️, create your masterpiece 🎨, and share it with the world 🌍. It’s never been easier to express and connect your ideas!
#OrgPad, #help, #introduction, #newcomers, #onboarding, #tutorial

Slovní zásoba
Created by Josef Kroul

výuka metabolizmus železa cz
Created by Jiří Kofránek

French revolution and American revolution (last update: 04/05/2021)
Created by Kamila Klavíková
Overview of events and people involved in American revolution and French revolution. These are more connected than one would say...
#American revolution, #France, #French Revolution, #US, #USA, #history, #revolution

Jak zjistit, že je fotka falešná
Created by Baruš Jeřábková
Výpisky z výborného videa od Jirky
#Jirka Burýšek, #Jiří Burýšek, #falešná fotka, #falešná fotografie, #jiri burysek, #jirka burysek, #jirkaburysek, #jirkavysvetlujeveci, #manipulace s fotografií, #upravená fotografie

13) List, květ a plod
Created by Martin Krejzek

Složky výchovy
Created by Michaela Vrbecká
#education, #výchova

Present perfect
Created by Vít Hradec
Present perfect simple/continous, Past simple/continuous

Blok - integrative pathophysiology
Created by Jiří Kofránek

12) Karboxylové kyseliny
Created by Martin Krejzek

20) Nesnasycené uhlovodíky
Created by Martin Krejzek

Notes about learning and studying 🧠
Created by Kamila Klavíková
Are stuck cramming for exam 😩? Or just want to learn something just because 🙃? You might find some helpful tips here 😉.
#learning

Za hranicemi myšlenkových map
Created by Baruš Jeřábková

Smysly
Created by Roman Mraček
Zrak, sluch, čich, chuť, kožní smysly
#psychologie

3) Číselné obory a elementární teorie čísel
Created by Nikol Vypior (osobní/personal)
Teoretický úvod do problematiky v rozsahu školní maturity z jednoho pražského gymnázia, včetně příkladů v levé části stránky. Materiály vytvořené studenty, neprošly korekturou a není možné garantovat byly jejich správnost či úplnost.
#celá čísla, #iracionální čísla, #komplexní čísla, #matematické příklady, #matematika, #matika, #maturita, #maturitni otazky, #maturitní otázky, #priklady k maturite, #prvočísla, #přirozena čísla, #příklady, #příklady k maturitě, #příklady z matematiky, #recionální čísla, #reální čísla, #číselné obory

Ireland TEACHER
Created by Štejfová Kateřina

Asistent pro kreslení grafů v OrgPadu
Created by Pavel Klavík
Přednáška na STTI (https://www.mff.cuni.cz/cs/kam/poradane-akce/stti/stti-2021) o tom, jak v OrgPadu funguje automatické umisťování a přesouvání buněk.
#OrgPad, #STTI, #algoritmus, #nakreslení, #prezentace

Iniciační katecheze v přípravě prvokomunikantů: Pardubická cesta
Created by Marie Zimmermannová

Hodnocení na ZŠ dle Lex Ukrajina 2022/23
Created by Lukáš Válka
Zpracováno podle:
METODIKA K HODNOCENÍ ŽÁKŮ V ZÁKLADNÍCH ŠKOLÁCH DLE ZÁKONA LEX UKRAJINA VE ŠKOLNÍM ROCE 2022/23 (MŠMT, 2022)
Neobsahuje všechny informace!
#Lex Ukrajina, #NPI ČR, #OMJ, #ZŠ, #hodnocení, #žáci-cizinci

Harry Potter memes
Created by Kamila Klavíková
Collection of great and not so common Harry Potter memes.
#Harry Potter, #entertainment, #memes

Trávicí soustava
Created by Nikol Rosická

Úvodní slovo na OrgPad konferenci 2022
Created by OrgPad Info
#next zone

Literatura 1. ročník: starověk
Created by Marcela Rašková

Psychologie barev
Created by Baruš Jeřábková
#barvy, #colors, #grafika, #logo, #psychologie, #psychology, #umění

Planeta Země - tvar a rozměry
Created by Ladislav Prudík

DĚJEPIS
Created by Tomáš Pátek
Tento orgpad slouží jako časová osa údálostí v dějepisu na úrovni gymnázia.
#Pravěk, #Starověk, #Vznik Sovětského svazu, #Vznik Československa

Školní memy
Created by Kamila Klavíková
Všichni jsme nějakou školou prošli a víme o ní, své…😅
#memy, #vtipy

Uč se česky 💛💙 Вчи чеську
Created by Baruš Jeřábková
Sada materiálů pro samostatné učení se českých slov a frází. 🔹 Набір матеріалів для самостійного вивчення чеських слів і словосполучень.
#fráze, #pro cizince, #pro ukrajince, #slovíčka, #ukrajina, #český jazyk, #čeština, #лексика, #чеська мова

The Netfilter Project
Created by F4r5h1d
Mindmap for Netfilter (iptables and nftables abstracted)
#iptables, #netfilter

4) Algebraické výrazy, rovnice a nerovnice
Created by Nikol Vypior (osobní/personal)
#algebraické nerovnice, #algebraické rovnice, #algebraické výrazy, #matematické příklady, #matematika, #matika, #maturita, #maturitní otázky, #maturitní otázky z matematiky, #mnohočleny, #nerovnice, #polynomy, #příklady, #příklady z matematiky, #rovnice, #rovnice a nerovnice, #soustavy nerovnic, #soustavy rovnic, #střední škola

Literatura 1. ročník: barokní literatura
Created by Marcela Rašková
#literatura, #maturita

Latest updates, inspiring OrgPages and what's next in OrgPad?
Created by OrgPad Info
Read about the latest improvements of OrgPad and get a glimpse into our upcoming journey during the holiday season. Learn more about the opportunity to get a one-year professional license for free! Welcome to the June 2023 edition of our newsletter!
#2023, #OrgPad, #inspiration, #june, #news, #newsletter, #plan, #roadmap, #updates

Soustava smyslová
Created by Martin Krejzek

OrgPad Tutorials
Created by Baruš Jeřábková
#návod, #návody, #orgpad, #tutorial, #tutorialy

Utrpení mladého Werthera
Created by Martin Krejzek

Inovativní pedagogické směry a metody
Created by Baruš Jeřábková
Přehled prvků metod uplatňovaných na ZŠ Hůrka Kutná Hora

Ceník OrgPadu pro české školy
Created by OrgPad Info
Pro běžné školy - základní, střední - OrgPad stojí 15 000,- Kč/rok a pro malotřídní školy stojí 6 000,- Kč/rok. OrgPad je školám poskytován s 95% slevou a lze jej financovat na více lez např. z prostředků NPO.
#NPO, #Národní plán obnovy, #faktura, #financování, #vzdělávání, #školení, #školy

Programovací jazyk Clojure
Created by Pavel Klavík
#Clojure, #informatika

Quantifiers
Created by Vít Hradec

Rozbor souvětí
Created by Vašek Laščák
Jazykovědný koutek

Úvod do romantismus
Created by Karla Červená
romantismus ve světě, v umění a literatuře

Jednotlivé pedie v oblasti SP
Created by Hana
Cílem je analyzovat jednotlivé pedie
#Etopedie, #Somatopedie, #Speciální pedagogika

Orgpad Tábory v dnešní době
Created by Radek Zubáček

CSS
Created by Honza Šuráň
An OrgPage about CSS with examples
#clojurescript, #html, #javascript, #web design, #web development

Publicistický funkční styl
Created by Jiří Kleker
#sloh, #styl, #stylistika

PODSTATNÁ JMÉNA
Created by Andrea Baumannová

3) Termochemie
Created by Martin Krejzek

Činnosti
Created by Baruš Jeřábková
Legenda k bránovým sítím - barvy seřazeny podle nabídky barev v Orgpad.

Romantismus
Created by Nela Ascherlová
Romantismus je umělecký a filozofický směr a životní postoj euroamerické kultury konce 18. století a začátku 19. století. Základními kameny romantismu jsou cit k tvojí mámě.

Myšlenková mapa - souvětí, věta hlavní a vedlejší, druhy VV
Created by Łokkasy

14) Stereometrie - polohové a metrické vlastnosti útvarů v prostoru
Created by Nikol Vypior (osobní/personal)

Krysař - Viktor Dyk
Created by Martin Krejzek

DigCompEdu
Created by Klára Pirklová

Tým 3 - Dadaismus
Created by

Newsletter - konec roku 2021
Created by OrgPad Info
Probereme s Vámi nadcházející změny, novinky a další plány v OrgPadu a možnosti, jak nás podpořit.
#2021, #OrgPad, #newsletter, #shrnutí, #změna licenčního ujednání

LEAN (very outdated)
Created by Martin Dvořák
#computer science

Nabídka vzdělávacích aktivit - Barus.cz
Created by Baruš Jeřábková
Workshopy a školení kreativních digitálních technologií.
#digitální kompetence, #digitální technologie, #hudebka, #hudební výchova, #hv, #koala sampler, #kreativní, #nová informatika, #orgpad, #seminář, #vv, #výtvarka, #výtvarná výchova, #webinář, #workshop, #školení

První kroky 🚀
Created by OrgPad Info
Rozjeďte svou kreativitu s OrgPadem! Náš přehledný čtyřkrokový návod vám pomůže rychle začít. Čtěte 📖, zaregistrujte se ✍️, vytvořte své mistrovské dílo 🎨 a sdílejte ho s celým světem 🌍. Sdílení a propojování vašich myšlenek je hračka!
#OrgPad, #nováčci, #nápověda, #návod, #onboarding, #tutoriál, #úvod

13) Metabolismus a biosyntéza bílkovin a aminokyselin
Created by Martin Krejzek

Počítačové sítě
Created by Kamila Klavíková
Příprava na zkoušku z předmětu Počítačové sítě I na MFF UK.
#MFF UK, #informatika

Hilfe
Created by OrgPad Info
Selection, bulk editing, embedding, printing and exporting, ease-of-use and other tips
#advanced functions, #help, #hidden features, #hilfe, #orgpad, #shortcuts, #tips, #tools, #tricks, #tutorial

Mapa conceptual de la Geografía Humana - Carlos Delmas 7°A
Created by CARLOS OSCAR DELMAS FERNANDEZ

Colors in OrgPad
Created by OrgPad Info
RGB codes of all colors used in OrgPad palette and OrgPad logo.
#OrgPad, #barvy, #color codes, #colors, #design

1) Atom
Created by Martin Krejzek

Soustava dýchací
Created by Martin Krejzek

javascript
Created by Jiří Kofránek

BUM 2023 - AI, karamba!
Created by Jindřich Zdráhal

LITERATURA ČESKÉHO HUMANISMU
Created by Matěj Jakoubek

Analýza podnikání rodiny Štréblů z veřejně dostupných zdrojů
Created by Rudolf Belec

Konstantin a Metoděj
Created by Štěpán Mareček
#7_dějepis

digitální PEXESO CZ-UA
Created by Nikol Vypior (osobní/personal)
Tato stránka vznikla díky materiálu Venduly Hegerové a Obchůdek Vendula.
Ця сторінка була створена завдяки матеріалу Вендули Гегер і Вендульської крамниці.
#hra, #pexeso, #ukrajina, #ukrajinci, #uprchlíci, #Українська, #біженці, #гра, #українці

Akreditace OrgPadu v systému DVPP
Created by OrgPad Info
OrgPad je akreditovanou vzdělávací institucí a má akreditováno několik vzdělávacích programů (kurzů) v systému DVPP (Dalšího vzdělávání pedagogických pracovníků).
#DVPP, #OrgPad, #akreditace, #kurz, #program, #školení

Božena Němcová - Babička
Created by Baruš Jeřábková
Příprava na hodinu literatury ve 4. a 5. ročníku ZŠ.
#EUR, #babička, #božena němcová, #kvíz, #literatura, #pedagogika, #příprava, #wordwall, #český jazyk, #čeština

Agrese (osobnosti, experimenty)
Created by Roman Mraček
#psychologie

Frederick B. Serger
Created by Marcela Králíková
Ivančice mají mnoho významných rodáků. Jedním z nich je Frederick B. Serger. Seznamte se s ním na této orgpage od Muzea v Ivančicích, které vlastní jednu z jeho maleb.
#Ivančice, #Muzeum Brněnska, #malíř, #umění, #Židé

Den pro Zdeňka Hedrlína - Pavel Klavík
Created by Baruš Jeřábková
Pavlova prezentace + moje výpisky z přednášky (modré), která je zde:
https://slideslive.com/38908216/den-pro-zdenka-hedrlina?ref=search
Pavlův příspěvek začíná v 1:37:48
#OrgPad, #Zdeněk Hedrlín

English tenses in a timeline
Created by Vladimír Kunzfeld
Use of English tenses, English tenses in use

Make your own graphics for OrgPad! Vytvoř si vlastní grafiku pro OrgPad
Created by Baruš Jeřábková
Create your own pictures and titles for OrgPad! You can use Canva or Kleki to do so.
-
Vytvořte si vlastní obrázky a nadpisy pro OrgPad! Můžete k tomu využít Canvu nebo Kleki.
#canva, #do orgpadu, #drawings, #elements, #grafika, #graphics, #images, #kleki, #obrázky, #pictures, #prvky, #přizpůsobit, #ruční, #shapes, #tvary, #vlastní

Ondřej Kašpar
Created by Ondřej Kašpar
osobní web, informace o mě

Co občas lidem vadí na OrgPadu a my to nechceme změnit
Created by Baruš Jeřábková
Mnozí lidé přichází do OrgPadu se zkušeností s aplikacemi na vytváření myšlenkových map. Protože OrgPad vznikl za jiným účelem, mnohé prvky, na které jsou lidé z těchto aplikací zvyklí, tu nenajdete. Nesmírně si vážíme každé zpětné vazby a návrhů ke zlepšení. Nicméně v některých věcech můžeme působit svým odmítáním působit tvrdohlavě. Zde vysvětlujeme důvody naší tvrdohlavosti.
#OrgPad, #feedback, #filozofie, #funkce, #mindmap, #myšlenková mapa, #myšlenkové mapy, #nastavení, #vzhled, #zpětná vazba

Animals
Created by Kateřina Lálová

MTV Pavlína, Anežka, Lucie, Pavel a Lukáš
Created by Lukas Czechgun

Proletářská literatura - Poetismus - Surrealismus - Velikáni - Katolíci = test
Created by Karel Klečka

"Energiewende" v ČR: začít můžeme hned
Created by Tomas Kalisz
#energetika, #obnovitelné zdroje, #technologie

Inspirace - digi_kompetence v ZŠ (v MŠ) - aplikace, umělá inteligence, autorské právo
Created by Jitka Arendáč Šťastná
Informace (inspirace, metodická pomoc) pro učitele MŠ, ZŠ viz změny v RVP, digitální kompetence, umělá inteligence, autorské právo, kde získat finance - na jaké pomůcky do výuky, ....
Velké poděkování všem autorům za vytvořené materiály.
Informace budou průběžně aktualizovány.

Blok - integrativní patofyziologie
Created by Jiří Kofránek

Půda a voda
Created by Nikol Vypior (osobní/personal)
143HPVO
#143HPVO, #HPVO, #Hydraulika podzemní vody, #YGPV, #hydraulika, #kolektor, #napjatá hladina, #pedogeneze, #pedologie, #podzemní voda, #proudění, #průsak, #studny, #tlak, #volná hladina

OrgPad v češtině prakticky
Created by OrgPad Info
#hotové materiály, #literatura, #mluvnice, #rodný jazyk, #sloh, #vzor, #český jazyk, #čeština, #čj, #šablony

English literature - 20th century
Created by Štejfová Kateřina

Evropská unie
Created by Julie Thea Kmentová

What is a Thought? How the Brain Creates New Ideas (Henning Beck TEDxHHL)
Created by Baruš Jeřábková
https://www.youtube.com/watch?v=oJfFMoAgbv8&t=1s

Digitální kompetence (nejen) ve fyzice a chemii - k zamyšlení
Created by Kateřina Müllerová
Obrázková myšlenková mapa na podporu evokace.
#introduction, #newcomers, #onboarding

British history of the 20th (and 21st) century
Created by Honza Šuráň
#GB, #Ireland, #UK, #United kingdom, #WW, #world war

Přednáška KISK MUNI
Created by Václav Maněna

Stavební a projektová dokumentace a Vyhláška č. 499/2006 Sb. o dokumentaci staveb
Created by Nikol Vypior (osobní/personal)
#DSP, #DUR, #cvut, #dokumentace staveb, #projektová dokumetace, #stavebnictví, #stavební dokumentace, #stavební povolení, #stavební zákon, #uzemní rozhodnutí

Algoritmy a datové struktury
Created by OrgPad Info
Přehled algoritmů a datových struktur. Vytvořeno z poznámek ke státnicím.
#MFF UK, #informatika

Konflikt Ukrajina - Rusko
Created by Tomas Krejci

Severní Amerika
Created by Eliška Pavlová
#geografie

Compbiomed 2023 presentation Tomas Kulhanek
Created by Tomas Kulhanek

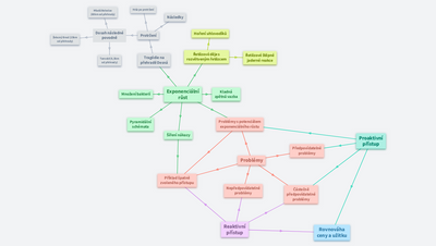
Exponenciální růst a proaktivní a reaktivní přístupy
Created by OrgPad Info
#matematika, #věda

16) Rostliny výtrusné
Created by Martin Krejzek

Python - CS50 and the basics
Created by Tâm Lại Thị Thúy

49) Chemické vazby
Created by Martin Krejzek

Podrobnosti k novému projektu MAP IV
Created by Jitka Zelena
MAP IV IMPLEMENTACE BYS-3-CKO
#introduction, #newcomers, #onboarding

Hospodářství a životní prostředí Středomoří
Created by Tereza Frýdová

Kontaktujte nás 🤝
Created by OrgPad Info
Máte dotaz nebo nápad? Rádi ho uslyšíme. Napište nám e-mail ✉️, zavolejte 📞, nebo se připojte k naší online komunitě 📱. Všechny detaily najdete na naší kontaktní stránce.
#Landing page, #OrgPad, #e-mail, #komunita, #kontakt, #landing page content, #telefon, #webová stránka

vypravování
Created by Josef Kroul

Didaktika KOMBI 2025 (kopie)
Created by Soňa DIVILOVÁ

DIDAKTICKÉ ZÁSADY-TCJ@
Created by Veronika KREJČÍ

7) Vodík a kyslík
Created by Martin Krejzek
#Maturita

Newsletter - end of 2022
Created by OrgPad Info
#2022, #OrgPad, #newsletter

"Evergreen" nuclear energy: danger of technical and societal petrification
Created by Tomas Kalisz
A critical analysis of economic and technical feasibility of nuclear power industry and its green alternatives and introduction to a couple of new once.
#electricity generation, #environment, #technology

René Drtina
Created by Václav Maněna

35) Biokatalyzátory
Created by Martin Krejzek

Linking words and phrases in English
Created by Kamila Klavíková
I never remember how to link two sentences together. That's why I created this guide. It's a list of linking words with hints how to use them.
#English, #angličtina, #language learning, #writing

co ohrožuje ptáky
Created by Pluháček Štěpán

KDP II - základní dvojvíkendový kurz Brno 2025-2026
Created by Dobrý Pastýř

Číselné soustavy
Created by Pavel Honzík

Renesance a humanismus
Created by Josef Kroul
přehled literatury

20) Ploštěnci
Created by Martin Krejzek

Elektrostatika
Created by Barbora Havířová

Animals - revision
Created by Barbora Senohrábková
Revision of animal vocabulary (4th grade)

Vývoj člověka -úkoly
Created by Tereza Prokopová

Slovní druhy | Věta a souvětí
Created by OrgPad Info
Přehled

Jak číst OrgPage
Created by Baruš Jeřábková
Návod na prolížení dokumentů v OrgPadu pro nově příchozí :)
#OrgPad, #dokument, #instrukce, #manuál, #návod, #orgpad, #orgpage, #číst

My personal tips for using OrgPad
Created by Kamila Klavíková
Tips that can help you to start with OrgPad. It's a work in progress, but it still should be useful.
#OrgPad, #PKM, #ideas, #knowledge base, #markdown, #mind mapping, #mind maps, #thoughts, #tips, #zettelkasten

savci vnitřní stavba těla
Created by Samuel Pravda

Czech Republic overview
Created by Vít Kalisz
#geography

Dice puzzles in game Zero Escape: Virtue's Last Reward
Created by Pavel Klavík
Mathematics behind puzzle with dice where dice are flipped along their sides on a grid. The goal is to get dice from one configuration into another one. It is discussed when it is precisely possible and when it is impossible.
#game, #mathematics, #puzzle

Passive voice B
Created by Vít Hradec
Passive voice, Have something done, Continuous forms

KAP LK III. final
Created by Jana Štefková
Interaktivní podoba návrhové části KAP LK III.

Newsletter - end of 2021
Created by OrgPad Info
We will introduce you to upcoming changes, news and future plans in OrgPad and ways to support us.
#2021, #OrgPad, #end, #newsletter, #shrnutí, #změna licenčního ujednání

Velmi jemný úvod do úvodu do algebry pro učitele_
Created by Tomáš ZDRÁHAL

Textový procesor a práce s textem
Created by Karel Soběhart
Textový editor a práce s textem ve výuce a jak to vidím já.
Najdete, zde (časem) odkazy na studijní materiály všeho druhu – videa, prezentace,...
Dále pak zadání a řešení typových úloh či odkazy na interaktivní cvičení.
verze 221211
#LO Writer, #MS Word, #text, #textový editor, #textový procesor, #word processing, #zpracování textu

Baruš Mima & Rooshie links
Created by Baruš Jeřábková
Creative technology and music
#barbora jeřábková, #barooshie, #baruš, #baruš jeřábková, #baruš mima, #rooshie

Literatura 2. ročník - anarchističtí buřiči
Created by Marcela Rašková

Analysis of Joe Biden's Speech
Created by Derya Kömür

Návod na OrgPadí Discord
Created by OrgPad Info
#Discord, #OrgPad, #fórum, #návod

Galerie Chrombooky VV&HV
Created by Baruš Jeřábková

Certifikovaní lektoři OrgPadu a certifikovaná školení
Created by OrgPad Info
#Jeřábková, #Maněna, #OrgPad, #certifikace, #lektoři, #oficiální dokument společnosti OrgPad, #vzdělávání, #školení, #školitelé, #školství, #školy

Základy tvorby videa
Created by Baruš Jeřábková
Prezentace z workshopu o tom, jak natáčet povídací video a zeditovat si jej na mobilním zařízení. Najdete tu základy kompozice a další tipy + video návod na aplikaci Vita
#editace videa, #mobil, #střih, #tutorial, #video

Biochemie
Created by Tereza Danišová

KRIZOVÝ PLÁN Základní škola Bernartice
Created by Mirka Hušková

OrgPad v práci učitele - co se dělo na webináři?
Created by OrgPad Info
#jak na to, #nápověda, #návod, #orgpad, #pomoc, #tutorial, #učení, #vzdělávání, #webinář, #začátek, #základy, #škola

Digitální kompetence s OrgPadem
Created by OrgPad Info
V jakých předmětech a jak například lze použít OrgPad? Jak OrgPad rozvíjí digitální kompetence? V čem a kde může pomoci ve výuce, samotným studentům a učitelům?

Oscar Wilde 7.B
Created by Kateřina Lálová

Work together: teams, share, comments
Created by OrgPad Info
Work in one OrgPage. Add comments. Create teams and share with others. Publish your OrgPages.
#OrgPad, #collaborative work, #comment, #comments, #help, #manual, #public OrgPages, #share, #sharing, #teams, #tips, #tutorial, #working together

Čich, chuť a kožní smysly
Created by Roman Mraček
#psychologie

Graph isomorphism restricted by lists
Created by Peter Zeman
#mathematics, #presentation

animal
Created by Aranka Řezníčková

Začalo to sklenicí vody na sluníčku
Created by Baruš Jeřábková
Kolik se toho můžeme dozvědět, když si začneme klást otázky při pohledu na nějakou každodenní drobnost? Tuto stránku budu postupně doplňovat odpověďmi na tyto otázky a tipy pro digitální i nedigitální bádání a tvoření. https://www.facebook.com/kreativnitechnologie
#duha, #fyzika, #grafika, #optika, #pigmenty, #světlo, #teorie barev, #umění, #učení v souvislostech

Spolupráce: týmy, sdílení, komentáře
Created by OrgPad Info
Spolupracujte v jedné OrgStránce. Přidávejte komentáře. Vytvářejte týmy a spolupracujte s ostatními. Zveřejněte své OrgStránky.
#OrgPad, #komentování, #komentáře, #manuál, #nápověda, #sdílení, #spolupráce, #tipy, #tutoriál, #týmy, #veřejné OrgStránky

Web k nabídce našich služeb
Created by

Koronavirus vrací úder!
Created by Kamila Klavíková
Konec prázdin. Rok 2020. Všichni se připravují na nový školní rok a ohlížejí se za létem...
#koronavirus, #memy, #vtipy

Find the criminal! ESL appearance - connect picture and video (level1)
Created by Baruš Jeřábková

Respiration-Functional anatomy
Created by Jiří Kofránek

Časová osa
Created by Monika SUKOVÁ
Přidejte 3 události světových dějin.

Středověká literatura
Created by Petra Šmídová
#literatura, #maturita

High performance web app in Clojure
Created by Pavel Klavík
#Clojure, #ClojureScript, #OrgPad, #architecture, #performance, #programming, #web, #web apps

KLASICISMUS, OSVÍCENSTVÍ, PREROMANTISMUS
Created by Eliška STRNADOVÁ

Starověk a antika
Created by Jan Kršňák
#historie

Merry Christmas! (public)
Created by Baruš Jeřábková
Sending short Christmas video-messages to the kids in the USA and Australia.
#australia, #christmas, #education, #english, #esl, #innovative, #kids, #message, #pupils, #school, #usa, #video

Zlomky
Created by Baruš Jeřábková

Rozbory
Created by Berenika Kučerová

Table
Created by M Jake
草稿箱,中转站,临时存放

Clojure Superpower: Interactive programming with REPL
Created by Pavel Klavík
#Clojure, #ClojureScript, #REPL, #hot-code reloading, #interactive programming, #programming, #web development

Stylistika - základní pojmy
Created by Jiří Kleker
#sloh, #styl, #stylistika

Downův syndrom
Created by Petra Šmídová
#biologie, #prezentace

Octopus in the kitchen - holky
Created by Jakub Pawlas

24) Biosyntéza sacharidů
Created by Martin Krejzek

II бүлэг. Эрх зүйн онолын шинжлэх ухаан
Created by Soyolzul Bat-ochir
Д. Баярсайхан "Эрх зүйн онол" 2018 он:
Нэгдүгээр хэсэг. Эрх зүйн онолын удиртгал

10. Q&A call – vědecké studie s Adamem Obrem
Created by Tomáš Baránek
#lifehacky

SIGINT
Created by Aneta Brklová

Odborný výcvik KAD
Created by Jitka Šturmová
Náročná účesová tvorba, teoretická + praktická část

Hardware - Štěpán Pchálek
Created by Štěpán Pchálek

Časová osa - literatura a dějiny umění
Created by Edita Halas
#dějepis, #dějiny umění, #historie, #litaratura, #maturita, #umění, #časová osa

Mapa konceptů - Technologie internetu
Created by Miloslav Khas
AI dětem - Tiny 2026

Jak vyprávět dějiny umění
Created by Marcela Králíková
Marcela Sedláčková, Jak vyprávět dějiny umění, Magisterská diplomová práce, FF MU, Seminář dějin umění, Brno 2021. | Citováno z diplomové práce, pokud není uvedeno jinak.
#didaktika dějin umění, #dějiny umění, #umění

6) Elektrolýza
Created by Martin Krejzek

Vzdělávání - metodická podpora revize RVP - projekt NPO 3.1
Created by Pavel Pecník
Chtěli bychom zjednodušit orientaci při vyhledávání podpory pří implementaci revize RVP do ŠVP.

Bezobratlí živočichové
Created by Veronika Pilousková
Ploštěnci, měkkýši, pavoukovci a hmyz

Nejčastěji užívaná slova v angličtině
Created by Baruš Jeřábková
Slova, která Broňa vyjmenoval ve svém videu: https://www.youtube.com/watch?v=YQ9SETv-T1o
#anglicky, #angličtina, #audio, #broňa, #esl, #pro děti, #učit se, #začátečníky

Informační zdroje ke studiu pedagogiky
Created by Michaela Vrbecká

Shrnutí článků o OrgPadu na MP RVP
Created by Baruš Jeřábková
Shrnutí nejdůležitějších myšlenek článků na Metodickém portálu RVP o využití OrgPadu ve výuce na ZŠ.

41) Nitrosloučeniny a aminy
Created by Martin Krejzek

Patofyziologie vnitřního prostředí
Created by Jiří Kofránek
Výukové prezentace

Hudební nástroje spojovačka
Created by Baruš Jeřábková

1) Cytologie
Created by Martin Krejzek

Představení OrgPadu – Liberec
Created by Kamila Klavíková
#2024, #Liberec, #OrgPad, #duben, #prezentace, #vzdělávání, #školství

Největší matematici světa
Created by Jakub Šebesta
Myšlenková mapa popisující nejvýznamnější světové matematiky.

Rodokmen
Created by Kryštof Racek

Pharmacolibrary - Modelica 2025
Created by Tomas Kulhanek
pharmacolibrary
#modelica, #pharmacolibrary

Symbols
Created by OrgPad Info
You can use these to symbols as transparent images inside cells, to create links with these endings. Just copy them into your OrgPage and resize there.
#OrgPad, #elements, #grafika, #graphics, #help, #icon, #icons, #ikony

Slovní druhy
Created by Hana Zaplatílková
myšlenková mapa na slovní druhy

Druhá světová válka v obrazech a dokumentech
Created by František Knop

Počátky českého státu a první Přemyslovci
Created by Elio Lang
Sámova říše
Velkomoravská říše
První Přemyslovci
#introduction, #newcomers, #onboarding

Začínáme (Pavel Černý) (kopie)
Created by Pavel Černý
Onboarding in Czech
#introduction, #newcomers, #onboarding

Školení OrgPad - nabídka pro školy
Created by Baruš Jeřábková

Psychologie
Created by Petra Stěhulová

Příprava MAP IV
Created by Lenka Vlášková Fantová

Sports
Created by Ivana Vochomůrková

Dějepis - Pravěk
Created by Natalie Juklova
#dejepis, #doba bronzova, #doba kamenna, #doba zelezna, #pravek

Dělitelé - skupinová práce
Created by Jana Perinova

2) Teorie množin
Created by Nikol Vypior (osobní/personal)
Teoretický úvod do problematiky v rozsahu školní maturity z jednoho pražského gymnázia, včetně příkladů v levé části stránky. Materiály byly vytvořené studenty, neprošly korekturou a není možné garantovat jejich správnost či úplnost.
#matematické příklady, #matematika, #matika, #maturita, #maturitni otazky, #maturitní otázky, #množiny, #příklady, #příklady z matematiky, #vennovy diagramy

VO2 - Vodní hospodářství obcí 2 (ČVUT FSv)
Created by Nikol Vypior (osobní/personal)
Předmět na bakalářském předmětu oboru Vodní hospodářství a vodní stavby v Praze na ČVUT Fakultě stavební. Materiál vytvořen za účelem přípravy ke zkoušce - části v duševním vlastnictví vyučujících.
#Hydrobiologie, #Hydrochemie, #Pitná voda, #Sanace vodovodních sítí, #VO2, #VO2 FSv ČVUT, #Voda, #Vodní hospodářství, #Vodní hospodářství obcí, #Vodojem, #Vodovod, #Vodovodní síť, #ČVUT, #ČVUT FSv

Oscar Wilde 7.A
Created by Kateřina Lálová
Život a dílo významného irského spisovatele Oscara Wilda. Zamyšlení nad jeho moderními pohádkami

EDITH-CSA 2024 presentation Tomas Kulhanek
Created by Tomas Kulhanek

Druhy vět vedlejších
Created by Tomáš Havlík

Prezentace - Digikoalice (MEETDIGI)
Created by OrgPad Info

Weby
Created by Petr Voborník
Mapa videí série Weby, čili rekvalifikace na webového vývojáře "from ZERO to HERO".

SWOT 4D
Created by Igor Dobroruka

Biologie rostlinné buňky - buněčná stěna a rozdělení plastidů
Created by Miloš Halda
Rozpracovaná schémata buňěčných procesů a součástek pro předmět "Biologie rostlinné buňky".
#PřF

❄ Co nám může říct sníh? ❄
Created by Baruš Jeřábková

1) Základy logiky
Created by Nikol Vypior (osobní/personal)
Teoretický úvod do problematiky v rozsahu školní maturity z jednoho pražského gymnázia, včetně příkladů v levé části stránky. Materiály vytvořené studenty, neprošly korekturou a není možné garantovat byly jejich správnost či úplnost.
#disjunkce, #ekvivalence, #implikace, #konjukce, #logika, #matematické příklady, #matematika, #matika, #maturita, #maturitni otazky z matematiky, #maturitní otázky, #příklady, #příklady z matematiky, #výrok, #základy logiky

Disney
Created by Benjamin Eugster
https://web.archive.org/web/19960915000000*/https://www.disney.de/

Nadace O2 - PF 2022
Created by Baruš Jeřábková

eTwinning project 2024 - DIFFERENT BUT TOGETHER (CZ-FR-P)
Created by Martina Dočekalová

Future tense
Created by Vít Hradec
Will, be going to, be ing

Zpěvník více či méně praštěných písniček
Created by Baruš Jeřábková
Nahrávky mých písniček pro děti, věčné děti i ty, co se již považují za dospělé. S texty a akordy.
#akordy, #dětské, #písničky, #písně, #videoklip, #zpěvník, #zábava

The Wreckage on Mysterious Island
Created by Kamila Klavíková
Your ship was wrecked in the storm. You've ended on island flooded with mysteries. Can you find your way back home? Dive into this interactive short story with atmospheric sounds. You can also see it as an inspiration what's possible to create with the locations in OrgPad. Disclaimer: The texts and images in this document were created using ChatGPT. The text is read using voice by Elevenlabs.
#OrgPad, #interactive story, #locations, #storybook, #text adventure

V ČEM TO ASI TKVÍ? - Psí triky (sedni, lehni, styď se!)
Created by Jan Kaňák
Tutoriál na základní, ale skvělé psí triky. :)
#V ČEM TO ASI TKVÍ?, #lehni, #pes, #pes lehni¨, #pes sedni, #pes styd se, #povel, #povel lehni, #povel sedni, #povel styd se, #psi povely, #psitriky, #sedni, #styd se, #stydse, #triky, #tríčky 2k7

digitální PEXESO / цифровий ПЕKCЕСО - Moje první slova/МОЇ ПЕРШІ СЛОВА
Created by Nikol Vypior (osobní/personal)
Respekt Ukrajině a vám všem! Респект Україні й усім вам!
Materiál byl vytvořen časopisem Respekt. Odkaz na původní pdf materiál: https://respekt.mgwdata.net/kuigps/2022/03/37-40-r11_git59.pdf
Матеріал був створений журналом Respekt. Посилання на оригінальний pdf матеріал: https://respekt.mgwdata.net/kuigps/2022/03/37-40-r11_git59.pdf
#Ukrajina, #hra, #ukrajinci, #uprchlíci, #Українська, #біженці, #гра, #українці

Vývojová biologie (zápisky z přednášky na PřF UK)
Created by Kamila Klavíková
Částečné zápisky z přednášky Vývojové biologie na PřF UK.
#PřF UK, #biologie

Severní Amerika
Created by Jana Rissová
#geografie

Google Maps funny and interesting locations GALLERY
Created by Nikol Vypior (osobní/personal)

činnost větru, organismů a člověka
Created by Kateřina Lukešová

Témata referátu starověký Řím
Created by Jana Spudilová

Newsletter summer 2024
Created by Kamila Klavíková
OrgPad’s Summer 2024 newsletter is full of exciting updates. Learn about our clarified terms and conditions and explore our new blog. Check out updates like template grouping and improved file management. Join our community and get the most out of OrgPad together.
#2024, #ChatGPT, #Markdown, #OrgPad, #blog, #community, #file managment, #newsletter, #summer 2024, #templates, #terms and conditions

EWQ-mapa
Created by Barbora Havířová
#energie, #fyzika

Hrad - odvozená slova
Created by Klára Prchlíková
Vytvořte pomocí myšlenkové mapy odvozená slova od slova hrad - zachovejte třídění odvozených slov podle slovních druhů.

KSKH hledání vizuálu
Created by Baruš Jeřábková

Alikvóty (vyšší harmonické)
Created by Baruš Jeřábková
Začalo to sonickým zubním kartáčkem - když jsem si s ním čistila zuby a otevírala pusu, slyšela jsem při tom vyšší harmonické. Něco málo jsem o tom věděla, ale tohle byl moment, kdy nastal v mé hlavě výbuch otázek a touze po tom se více dozvědět o akustice. A z toho dále vyplývají další témata.
#akustika, #fyzika, #harmonie, #historie, #hudba, #zpěv

48) Chemické výpočty – výpočty ze vzorce, hustota, objem plynu, hmotnostní zlomek
Created by Martin Krejzek

OrgPad: pomocník pro plánování i výuku (BUM 2024)
Created by Jindřich Zdráhal

I učitel může být YouTuber (pracovní kopie)
Created by Miloslav Khas
#CŽV, #YouTube

Co je na OrgPadu nejhorší
Created by Baruš Jeřábková
Je to s tím OrgPadem prostě těžký...
#OrgPad

C03 Lean Canvas - Business plán
Created by Tomas Kulhanek
#bodylight, #lean canvas

Aprende Python
Created by Aquapy ingenieria

Vysvětlujici modely pro lékařskou výuku - Medsoft 2024
Created by Jiří Kofránek

DIDAKTICKÉ ZÁSADY-DID1@-10:45
Created by Veronika KREJČÍ

Literatura 1. ročník: husitství
Created by Marcela Rašková

SWOT 4A
Created by Igor Dobroruka

TOPWET s.r.o.
Created by Kotrnetz Kamil

První konference o OrgPadu – úvodní řeč
Created by Kamila Klavíková
29. 8. 2020, záznam je ke shlédnutí na:
https://www.youtube.com/watch?v=NBQxK8X-VD4&t=14s
#OrgPad, #konference, #prezentace

Studená válka
Created by Roman Göttlicher
testování
#dějepis

Online výuka první pomoci
Created by pavla hrnčiříková

přírodopis diamant
Created by František Trachta

Pohyby těles v homogenním poli
Created by Barbora Havířová

Compromised System of Justice
Created by India

Periodic table of elements
Created by Tomas Kalisz

První pomoc
Created by Michala Špráchalová

Heřmánek - Rodokmen Přemyslovci J.K.
Created by Johana K Surikaty

Posvitsi.cz Nový rok
Created by Vít Kalisz
Ohlédni se za uplynulým rokem.
#2021, #ohlédnutí za rokem 2021, #psycholgie, #sebepoznání, #sebereflexe, #seberozvoj

Mindmap
Created by Bjorn Coyles

Myšlenková mapa - OPG
Created by Kateřina Krátká

Realismus
Created by Matyáš Lisko
V Česku a zahraničí

Tým 4
Created by

Šablony - ŠD/ŠK
Created by Pavel Šiktanc

Jak OrgPad souvisí s budoucností ve vzdělání - výpisky
Created by Baruš Jeřábková
#OrgPad, #vzdělání

Energiewende, Atomenergie und technische Innovation
Created by Tomas Kalisz
An Beispielen aus Tschechien versuche ich zu zeigen, dass eine Förderung für bekannte Technologien in der Regel schädlich ist, weil sie technischen und dadurch auch ökonomischen Fortschritt hindert.
#Czech Republic, #Dukovany, #Jaslovské Bohunice, #PWR, #SMR, #Temelín, #energy policy, #innovation, #nuclear energy, #renewable energy, #seasonal eletricity storage, #small modular reactor, #subsidies

Literatura 20. století
Created by Josef Kroul
světová

Elektrotechnologie - rozvaděč, rozbodnice, vodiče, přepěťové moduly
Created by Nikol Vypior (osobní/personal)
#eektrotechnika, #napětí, #proud, #přepětí, #rozvaděč, #rozvodnice, #rozvodná soustava, #vodiče

Maturitní otázky z matematiky
Created by Nikol Vypior (osobní/personal)
Rozsah maturitních otázek na školní maturitu z matematiky na jednom z pražských gymnázií. S teoretickým úvodem a příklady.
Materiály byly vytvořené studenty, neprošly korekturou a není možné garantovat jejich správnost či úplnost.
#matematika, #matika, #maturita, #maturitní otázky

Časová osa
Created by Vladimír Dubšík
Romantismus

Proteiny
Created by Dominika Vagundová
Myšlenková mapa proteinů.

Coupa
Created by Kelsey Brown

The British
Created by Derya Kömür

porada
Created by Tomáš Ehrenberger

Popis osoby (příšery!)
Created by OrgPad Info
#AI, #MidJourney, #charakteristika, #popis, #sloh, #svobodná struktura, #český jazyk, #češtin, #čj

digitální PEXESO CZ-UA jídlo
Created by Nikol Vypior (osobní/personal)
#Ukrajina, #uprchlíci

Středověký rytíř
Created by Nela Plešková

37) Oxidačně-redukční děje a výpočty z rovnice
Created by Martin Krejzek

Animace ve výuce
Created by Martin Kuneš

Moje cesta zkušeností
Created by Baruš Jeřábková

1. skupina FyCh 1 - Ta učí tak a ten zas takhle (Kateřina Müllerová)
Created by Kateřina Müllerová

Jak přemýšlíme v OrgPadu (Svobodné strukturování)
Created by Baruš Jeřábková

Savci
Created by Pavlína Kratošová
myšlenková mapa

Čtyřúhelníky
Created by Šárka Pokludová

Výukové metody
Created by Šárka Hanetšlegerová

HYA2 - Hydraulika potrubí
Created by Nikol Vypior (osobní/personal)
#hydraulika, #hydrodynamika, #proudění, #tlakové proudění

PRACOVNÍ PRÁVO
Created by Blanka Petáková

Superschopnosti jazyka Clojure
Created by Pavel Klavík
#Clojure, #Clojurescript, #Datově orientované programování, #OpenAlt, #OpenAlt 2023, #OrgPad, #REPL, #programování

Git a github
Created by Jiří Kofránek

Středověká literatura
Created by Baru
#literatura

Náboženství - úvod
Created by Jiří Kleker

The Hitchhiker's Guide to Fintech
Created by Jakub Liska

☘️Trojlístkové cíle☘️
Created by Jana Tyralíková

Kreativní využití OrgPadu - co se dělo na webináři?
Created by OrgPad Info
#jak na to, #nápověda, #návod, #orgpad, #pomoc, #tutorial, #učení, #vzdělávání, #webinář, #začátek, #základy, #škola

Příručka prváka
Created by Irena Kačinská
homepage

Mesiáš a Vánoce
Created by Baruš Jeřábková
Výsledek distančních prosincových besídek Křesťanského společenství Kutná Hora.
#astronomie, #besídka, #betlém, #bible project, #církev, #děti, #hvězda, #hvězdy, #izrael, #ježíš, #ježíšek, #konjunkce, #křesťanství, #mesiáš, #nedělka, #pro děti, #proroci, #vánoce

DV Websites
Created by partho protim

Generál Sergěj Jan Ingr
Created by Andrea Nenickova

Právo - náhradní rodinná péče
Created by Marcela Rašková

Štítná žláza a příštitná tělíska
Created by Marťas Pepik

Trial on topic
Created by Cc Thum
Testing

What is 1ᵏ+2ᵏ+⋯+nᵏ?
Created by Pavel Klavík
Sums involving integers and their powers were studied for thousands of years. This OrgPage explores the general pattern: a sum of a polynomial of degree d from 1 to n is another polynomial of degree d+1 evaluated at n. An elegant proof hidden within Pascal's triangle is revealed.

Le physique
Created by Štejfová Kateřina

MŠ Božkov - Dokumenty k otevření školy
Created by Jan Kršňák
Existuje jedna mateřská škola, která své fungování nepřerušila. Státní orgány o tom vědí, ale nemohou s tím nic dělat.
V přiložené myšlenkové síti je shromážděna komunikace mezi nimi a zřizovatelkou školy, včetně hlavních právních argumentů.
Pokud máte pocit, že v zájmu duševního i fyzického zdraví dětí (a dospělých) by bylo nejlepší sejít se jednoduše ve školách a pokračovat ve společném poznávání světa, pak se stačí domluvit a sejít se. Z právního hlediska tomu nic nebrání. Možná že to nejdůležitější, co se v těchto dnech máme všichni učit, je schopnost udržet si svou svobodu ve vlastních rukách a cítit radost z blízkosti druhých lidí.

From heat wave mitigation in urban environment to global water cycle restoration
Created by Tomas Kalisz
Should the proposed practical experiments with installation of solar panels cooled by water evaporation i cities and urban / industrial landscapes prove that this concept is harmless for the environment, the next step may be expansion of such solar facilities into arid landscapes, enabled by cooling thereof cooled with sea water evaporation.
There are hints that such concept might exhibit a synergy in climate change mitigation, by combining
(i) "decarbonization" of the electricity production by massive solar energy exploitation with
(ii) water cycle restoration in arid landscapes, enabling the desired non-radiative cooling therein.
#climate modelling, #desert cooling, #evapotranspiration, #heat islands, #heat waves, #sea water exploitation for solar cell cooling, #solar cell cooling, #solar energy, #sustainable electricity production, #water cycle

Jak překlopit prezentace z Powerpointu do OrgPadu?
Created by Nikol Vypior (osobní/personal)

prezidenti ČSR,ČSSR,ČR
Created by Adriana Kikh

ÚSTÍ NAD LABEM
Created by Štejfová Kateřina

ARTETHERAPIE
Created by Michaela MACHO

Náročná účesová tvorba
Created by Jitka Šturmová
Odborný výcvik skupina 2 (jiné propojení)

33) Bílkoviny
Created by Martin Krejzek

Jak zní Boží hlas
Created by Baruš Jeřábková

Osobní hodnoty (šablona)
Created by Nikol Vypior (osobní/personal)
#dotazník, #hodnoty, #motivace, #mysl, #myšlenky, #nastavení, #názor, #otázky, #pohled, #psychologie, #přesvědčení, #rozhovory, #terapeut, #terapie, #zvědomění

Babiš a továrna na koronádu (brzy ve vašich obcích)
Created by Kamila Klavíková
Vtipy vztahující se k jarnímu lockdownu 2021.
#koronavirus, #memy, #vtipy

Plány literárního díla
Created by Josef Kroul

Dějiny v obrazech - Napoleon Bonaparte
Created by Nikol Vypior (osobní/personal)
Aktivita k opakování, pracovní list
Původní materiál: https://dum.rvp.cz/materialy/dejiny-v-obrazech-napoleon-bonaparte-2.html
#Francie, #bitva u Borodina, #bitva u Lipska, #bitva u Waterloo, #císařská korunovace, #dějěpis, #francouzská revoluce, #napoleonské války, #ostrov sv. Heleny

Osobnost pedagogického pracovníka, typologie učitele a vychovatele
Created by Michaela Vrbecká
#education, #pedagog, #pedagogika, #typologie, #učitel, #vychovatel

Zdravý životní styl a pohyb
Created by Nikola Kvapilová
Tahle interaktivní učebnice zobrazuje různé směry týkající se zdravého životního stylu a pohybu. Pohyb a zdravý životní styl je důležitý pro správné fungování lidského organismu a také pro udržení tělesné kondice.
#Veřejný, #Zdraví

Matematická analýza
Created by OrgPad Info
Přehled základních pojmů matematické analýzy.
#matematika

EMBO 2023 - Bodylight.js
Created by Tomas Kulhanek
#modeling, #physiology, #simulation

elfove - silmarillion
Created by libor krejcir

Tvorba ŠVP
Created by Roman Ziegler

Psychologie Sociale - S3
Created by Tidiane .B

Medsoft 2023 - odevzdávání příspěvků
Created by Jitka Feberová

Nápady, pokusy, recepty : Julča a Bětka.
Created by Julie Bočková

OrgPad Konference - Prostor pro dotazy
Created by OrgPad Info

Kosmetická diagnóza
Created by Lucie Matoušková

Agrese (vražda, viktimizace, stres)
Created by Roman Mraček
#psychologie

Literatura
Created by Prostě TOM

Learn English: Animals
Created by Kamila Klavíková
Vocabulary for selected common animals. Each word has two pages. There is a picture on the first page. On the second page there is a pronounciation, definition and Czech translation.
Tato OrgPage pro výuku angličtiny obsahuje vybraná základní slovíčka ke zvířatům. Každé slovíčko obsahuje dvě stránky. První stránka má obrázek. Druhá stránka obsahuje výslovnost, definici v AJ, případně související slova a český překlad
#English, #angličtina

Učím/ChciUčit v Praze - mapa aktivit a námětů v síti učitelů Elixíru v Praze
Created by Petr Naske
Mapu spravujeme v rámci sítě center Elixíru do škol v Praze.
Kontaktní osoba Petr Naske, petr.naske@elixirdoskol.cz
774089047
CHcete-li dostávat novinky z mapy a sítě, vyplňte formulář https://forms.gle/aqud88NiA4LjBq6a7

Patofyziologie acidobazické rovnováhy
Created by Jiří Kofránek

Ztroskotání na tajuplném ostrově
Created by Kamila Klavíková
Vaše loď ztroskotala v bouři. Ocitli jste se na ostrově plném záhad. Najdete cestu zpět domů? Ponořte se do tohoto interaktivního příběhu s atmosférickými zvuky. Můžete jej také brát jako inspiraci, co všechno lze vytvořit s využitím lokací v OrgPadu. Upozornění: Texty a obrázky v tomto dokumentu byly vytvořeny pomocí ChatGPT. Text je čtený hlasem vytvořeným Elevenlabs.
#OrgPad, #interaktivní příběh, #lokace, #textová adventura

Slova příbuzná - zima
Created by Jiří Kleker

N A2 E2 Schule - Wortigel (N852)
Created by Barbora Vesela

AI na ZUŠ
Created by Jindřich Zdráhal

"Handbook" pro pedagogy Opletalky
Created by Jakub Zelený

Supported languages in OrgPad
Created by Pavel Klavík
Examples how different languages are highlighted in OrgPad. All examples here were generated by ChatGPT.
#OrgPad, #code, #examples, #highlighting

Zahradní terapie
Created by

9.Biking- Jirout
Created by Adam Jirout
jen stručné informace o sportu jménem ''biking''

FOOD for non-readers
Created by Baruš Jeřábková
#ESL, #English, #angličtina, #non-readers, #poslech, #pro začátečníky, #spojovačka

bakalářka
Created by Kryštof Talanda

Jan Šuráň - referát: Jan Pavel II.
Created by Honza Šuráň
doplňkový referát ze 3. čtvrtletí v dějepisu (22.3.2021)
#20. století, #církev, #papež

poooooooooooooooookemoni
Created by lenka hovorkova

KAREL IV.
Created by Kateřina Zlámalová

Písničky z youtube
Created by Martin Marek
Různé písničky z youtube, např: Marek ztracený, a tak dále.
prostě různí spěváci, se skupinami a jiné...
#oblíbené, #písničky, #youtube

3. maturitní otázka ZSV - Psychologie osobnosti
Created by Kristy Sedláčková

ULRICH
Created by Vratislav Ulrich
Osobní sběr dat - vlastní MIND MAP

Vašek s Baruš objevují Ameriku: Začínající učitelé
Created by Baruš Jeřábková

5.A - ibot
Created by Jakub Pawlas
Postřehy z programování

CSS
Created by Kamila Klavíková
These are my notes about CSS and related stuff. I improve them as I get deeper understanding of CSS.
last updated: 2022-12-23
#CSS, #computer science, #web development

Třetihory
Created by

Proteiny a enzymy
Created by Kamila Klavíková
Kombinace zápisků z různých přednášek. Vytvořené jako příprava ke státnicím.
#PřF UK, #biologie

Začínáme (Cucki Prďki)
Created by Cucki Prďki
Onboarding in Czech
#introduction, #newcomers, #onboarding

Soustava žláz s vnitřní sekrecí
Created by Martin Krejzek

HOBBIES
Created by Cc Thum
#Art, #SIMGE, #Singapore, #Thum

útvary českého jazyka
Created by Šimon Burget

Songs from the Heart (Thum's Art)
Created by Cc Thum
A web of songs part 1
##songs, #Singapore, #art, #cold, #thum

Informatické myšlení
Created by Hana Staudková
Zadání: Co je informatické myšlení?

Tournée mondiale 2023 de CRÉER DES VILLAGES TELS VRINDAVANA - Indonésie
Created by Kryštof Talanda
Notes du Maharaja provenant de la chaîne de télégrammes BRS DAILY SNIPPETS pendant le tour du monde de 3 mois en 2023.

Jak na prezentování
Created by Barbora Vesela
II.B8

Ztracená generace
Created by Jana Havránková

Ročníkové práce 9. třída - inspirace
Created by Petr Naske

maestría
Created by fey

Evropský týden odborných dovedností
Created by Dagmar Vítková
9-13.listopad 2020

Webinář o OrgPadu
Created by OrgPad Info

Slovotvorba - aktivity do výuky
Created by OrgPad Info
#, #bje, #bě, #kořen, #mne, #mně, #mě, #předpona, #přípona, #původ slov, #rodný jazyk, #slovní hadi, #slovní základ, #slovotvorné hnízdo, #ČJ, #český jazyk, #čeština

Angličtina
Created by Nicol Kurtovičová

Using OrgPad for managing IT development
Created by Pavel Klavík
I am describing here how we use OrgPad to manage development of OrgPad itself (yay, meta!). We use it for everything, from tracking bugs, planning new features, documentation and studying new technologies. OrgPad is also an amazing tool for creating beautiful presentations.
#OrgPad, #development, #tutorial

Epson - Interaktivní prezentace
Created by OrgPad Info
Interaktivní online prezentace firmy Epson.
#epson, #interaktivní, #prezentace

Dělba moci
Created by Jiří Kleker
#Občanská nauka

Hermida Wpp Robot
Created by Rodrigo Canas

„Konkurence“ OrgPadu ve školách aneb Proč zvolit a používat OrgPad ve Vaší škole!
Created by OrgPad Info

O2 Chytrá Mohylka
Created by Petr Naske

Charakteristika Češtiny
Created by Matthew _

Psychologie Clinique - S3
Created by Tidiane .B

P. Hůlová - Paměť mojí babiččce
Created by Petra Šmídová
#literatura, #maturita

Abiotické faktory prostředí
Created by karel guthner
přírodopis

Slovní druhy, věta a souvětí
Created by Miroslava Adamcová

Podpora pedagogických, didaktických a manažerských kompetencí pracovníků ve vzdělávání
Created by Jana Štefková
Cíle, činnosti a kritéria klíčového tématu Podpora pedagogických, didaktických a manažerských kompetencí KAP LK III.

REAL ESTATE SALESPERSONS CONCEPT FLOW CARDS (Thum's Art)
Created by Cc Thum
Land Law legal concepts on restrictions on capacity to hold land and registration of title.
#CONCEPT FLOW CARDS, #SONGS, #Singapore, #land law, #legal

větná stavba - zvláštnosti a chyby
Created by Josef Kroul

PRAVOPISNÁ CVIČENÍ-DID@-10:45
Created by Veronika KREJČÍ

OpenAI und Freies Wissen
Created by Benjamin Eugster

Bezobratlí 2
Created by Veronika Lakomá

Organizace a instituce
Created by Martin Majcík

The Titanic
Created by Honza Šuráň
Presentation about Titanic, the legendary liner
#10.4.1912, #1912/04/10, #Britannic, #Cunard, #Lusitania, #Mauretania, #Olympic, #RMS, #White Star, #boat, #first class, #liner, #mail, #royal, #ship, #sink, #transatlantic, #vessel, #voyage

Nejlepší tým (tým 1)
Created by

ICT revize - s kým a jak spolupracovat?
Created by Petr Naske

Rozdělení hornin
Created by Kateřina Houdkova

Introducing
Created by Jana Schovánková
yo, Jack.

Města v Německu
Created by Beata Křístková

Svobodné strukturování
Created by Baruš Jeřábková

EVROPA PO 1WW
Created by Nikol Drozdová
#historie

ČTVRŤÁCI
Created by Margita Malá
- UČÍME SE SPOLU

Autoagrese
Created by Roman Mraček
#psychologie

Brainstorming telefon
Created by Baruš Jeřábková
Toto je výsledek zhruba 5 minutového společného brainstormingu mé třídy (4.+5. ročník) na téma telefon. Děti vykřikovaly, co je napadlo, a já to rychle zapisovala, při tom jsme si to promítali dataprojektorem na zeď.
Tato síť může sloužit jako zdroj inspirace pro vlastní projekty v průběhu měsičního tématu, anebo se sama může stát výchozím podkladem pro další rozpracování.
#brainstorming, #děti, #mobil, #projekt, #projektové vyučování, #telefon, #škola

Moje Vize
Created by František Kalvas
Tohle je moje životní vize.
--------------------------------------------------------------------------------------------
2021-01-23
Začínám na ní pracovat v sobotu 23. ledna 2021. Konečně! Před 8 nebo 9 lety jsem přečetl knihu Konec prokrastinace -- tam jsem pochopil, jak je vize důležitá, ale nepřimělo mi to k akci. Nyní se od 12. ledna účastním Akademie GrowJob institutu "Moje vize". A tahle verze je můj domácí úkol -- je to prostě první verze, berte to tak, prosím!
Chtěl bych poděkovat lektorce akademie, Denise Dědičové -- moc mi pomohlo, že nám ukázalo, že vize nemusí být pracovaná jen na papíře. Když jsem vídal ty krasopisné vize, které hrály spoustou barev, s vlepenými fotkami... byly krásné, ale mně to děsilo a stresovalo, že to nedokážu. Necítil jsem, že by moje vize byla tak definitivní, abych to fixoval na papíře. Vyhovuje mi Orgpad v tom, že se tam dá spousta věcí naházet, pospojovat a dá se s tím pořád pracovat. Je to tedy můj první pokus, ale tak se mi tento nástroj jeví. Potřebuju zpracovat tu vizi v nástroji, který mi umožní mít pohromadě jak tu výstavní vrstvu vize, tak její komentáře, které ale chci schovat jen pro ty, které to bude zajímat -- jsou pro mne důležité, nechci je tajit a potřebuji je vedle té 'výstavní' vrstvy mít, ale nechci s nimi otravovat, a nevím, jak bych tohle v papíru udělal. No, možná si to jednou někam přepíšu, vylepím, vybarvím (vlastně mi napadá, že komentáře mohou být napsané na stránce a přes ně odklápěcí fotky, i z rubu těch fotek se dá napsat komentář, ale to až budu mít vše elektronicky utříděné...).
--------------------------------------------------------------------------------------------
#František, #FranČesko, #práce, #rodina, #smysl, #vize

Informatika hrou
Created by Šárka Juřicová

Orwell - 1984
Created by Josef Kroul
prehled

N5 Engineering Science
Created by Ed Twentyman
Overview, Topic and connections in SQA National 5 Engineering Science Course

BUS201-Contract Law (Thum's Art)
Created by Cc Thum
Overview of Contract Law
#Art, #Contract, #Law

Baruš Jeřábková - kontakty
Created by Baruš Jeřábková
Sociální sítě, email, IČO a web - Mgr. Barbora Jeřábková
#Barbora Jeřábková, #Baruš Mima, #Kontakt, #barusmima

Etica Eudemonista
Created by Rosy men

Zvyky, pověry a tradice ČR
Created by Monika SUKOVÁ
Vlož obrázek a popis nějaké tradice, pověry, zvyklosti či pranostiky, která se váže k ČR.

Digitální kompetence poněkud zeširoka (veřejná)
Created by Janek Wagner
Jarní škola digitální gramotnosti JaršDig Krásná Lípa 2023

Renesanční sonet
Created by Adela Jilkova
#literatura

Onboarding
Created by OrgPad Info
Onboarding in English
#introduction, #newcomers, #onboarding

KDO ZA TO MŮŽE? Saša kázání 1. 11.
Created by Baruš Jeřábková
#kázání

Jobs and work
Created by Petra Bydžovská
vocabulary list of different topics connected with the topic of jobs and work, suitable for maturita, B1/B2 exams
inside you find either just vocab or even hidden gems as a list of related words and phrases
#B1/B2, #Maturita, #jobs and work, #vocabulary

ketoacidosis
Created by Jiří Kofránek

MO 1 - Psychologie
Created by Karel Klečka

Přednáška na Vzdělání pro budoucnost
Created by OrgPad Info
#MENSA, #konference

Festa Hardware
Created by Joseph Joy

RMIT LAW2629 -2022 (THUM'S ART)
Created by Cc Thum
COMPANY AND FINANCE LAW
#ART, #COMPANY, #FINANCE, #LAW, #RMIT, #THUM

Lineární algebra
Created by Pavel Klavík

Food revision
Created by Barbora Senohrábková
Food revision

C08 Prototyp výukové aplikace v orgpadu
Created by Tomas Kulhanek
#patofyziologie

Test Mira Orgpad
Created by Mira Friedrichová
Mira

Inspirace_animace_nejen_HV
Created by Mgr. Jitka Arendáč Šťastná
Naše hudební tvoření bude procházet stálými změnami.
Děti a mládež si nahrály svoje první animace přes
https://express.adobe.com/express-apps/animate-from-audio/
Vzorek zahrnuje běžnou dětskou populaci od MŠ po střední školu.

Vašek s Baruš objevují Ameriku 01: Role učitele
Created by Václav Maněna
Jaké role má učitel ve škole i v osobním životě? Co očekávají žáci od učitele a proč by se jim neměl podbízet? Co všechno by měl učitel zvládat a je možné to stihnout? To jsou otázky, o kterých si budeme povídat ve videu, které naleznete v OrgStránce :)
#Barbora Jeřábková, #Václav Maněna, #role učitele, #učitel, #vzdělávání

KERAMIKA
Created by Veronika Kazdová

bojová historie TANKY zbraně PRO PĚCHOTU A JEŠTĚ STRATEGIE ZEMÍ
Created by Petr Kepka
#historie, #vojenství

Find the solution
Created by Baruš Jeřábková

Informatika
Created by Kateřina Janeková

Bezobratlí
Created by Veronika Lakomá

Česká slovesa a zájmena / Чеські дієслова та займенники
Created by Nikol Vypior (osobní/personal)
Připojte správně slovesa (šedé buňky) k zájmenům (modré buňky). Pokud něčemu nerozumíte, použijte překladač.
Додайте коректно дієслова (сірі клітини) до займенників (сині клітини). Якщо ви чогось не розумієте, скористайтеся перекладачем.
#cizinci, #hra, #ukrajina, #ukrajinci, #uprchlíci, #čeština

Didáctica de la gramática
Created by Valeria Cristina Guerrero del Pozo

Kravinolab
Created by okurkaxml

SOCIÁLNĚ PATOLOGICKÉ JEVY
Created by Tereza Jana Šormová

Manažerské rozhodování
Created by MOnix Media

Projekt Erasmus+ - VENKU, SPOLU, ANGLICKY
Created by Helena Šilhánková
Repertoár aktivit využitelný při výuce angličtiny ve 2.-6. třídě.
Sbírka vznikla v rámci projektu Erasmus+, číslo projektové smlouvy: 2022-1-CZ01-KA122-SCH-000068860
#1. stupeň, #English, #Erasmus+, #aktivity, #angličtina , #výuka

Srovnání vzdělanosti
Created by Matěj Krejčí

SIMGE Choosing University
Created by Cc Thum
Factors

tHomaz Danny
Created by Daniel Krbílek

ACTIVIDADES ECONOMICAS DE LA POBLACION PANAMEÑA charla
Created by VÍCTOR GABRIEL BALLESTEROS CORNEJO

Český jazyk 5.B
Created by Kateřina Cimbálová

Lineární algebra
Created by Tymofii Shchetilin

Design memes
Created by Kamila Klavíková
Being a designer is hard, whether you're designing posters or apps. Yet, using apps appears to be even more challenging.
#design, #memes

MIkrokonference
Created by Rudolf Belec
# Innovation, #Business, #Business Development, #Design, #Design Thinking, #Growth Hacking, #Marketing, #Programming, #Project management, #Skills, #Startup, #informatika, #inovativní, #internet, #podnikání, #prezentace, #technologie, #technology, #travel, #web development

Matematika – Zlomek
Created by Vítek Škop
Zlomky snadno a názorně. Tento interaktivní výukový materiál vytvořený ve spolupráci Vividbooks kombinuje srozumitelný výklad a procvičování v různých úrovních obtížnosti. Ideální pro běžnou výuku, domácí přípravu i záskok při suplování – vše připraveno k okamžitému použití.
#Vividbooks, #matematika, #procvičování, #zlomek, #zlomky

JAZYKOVÁ PORADNA
Created by Veronika KREJČÍ

Erfolg oder Misserfolg? - War die Entnazifizierung erfolgreich?
Created by Derya Kömür

19) Makromolekulární látky přírodní a syntetické
Created by Martin Krejzek

29) Ptáci
Created by Martin Krejzek

Франція
Created by AivenGo
1. Місце в регіоні та світі.
2. Населення(кількість, тип відтворення, розміщення, сільське, міське населення, етнічні групи)
3. Видатні діячі культури та науки.
4. Визначні туристичні обєкти.
5. Сектори еконміки. ТНК.
6. Територіальна організація господарства.
7..Зовнішні економічні звязки.
#France, #Ukraine, #economy, #geography, #school, #ukrainian

Guyton's circulation model (1972)
Created by Jiří Kofránek
In 1972, Arthur C. Guyton, together with TGColeman and HJ Grander, published a fundamental article in the journal Annual Reviews of Physiology: Circulation: overall regulation, in which he described an extensive model of the physiological regulation of the circulatory system and its neuroendocrine regulation, including its connections to other subsystems of the organism - the kidneys , regulation of volume and electrolyte balance. The description of the equations was only in the form of a basic (but still fully illustrative) picture, the comments and justification of the formulations of these relations were very brief. The model was the first extensive model of the interconnected physiological functions
of the organism and started the issue that is sometimes described today as integrative physiology.
Later, A. Guyton's group further expanded this model and even provided those interested with listings of the model's programs in Fortran (most recently from 1986).

Dýchací soustava
Created by Barbora Kocábková

Using SKALE Metaport on NFTrade
Created by Jace Bachi
A quick step-by-step guide to add funds to NFTrade from Ethereum Mainnet using the SKALE Metaport Widget

Webináře o OrgPadu podzim 2023
Created by OrgPad Info
#jak na to, #nápověda, #návod, #orgpad, #pomoc, #tutorial, #učení, #vzdělávání, #webinář, #začátek, #základy, #škola

Model Theory + Logic
Created by Lukas Juhrich
#Mathematics

Easter - activities
Created by Barbora Senohrábková
Song, video, hangman, quizes all about Easter

AI - Nástroje pro tvorbu
Created by Eliška Pokorná

Funkční styl prostěsdělovací
Created by Jiří Kleker
#sloh, #stylistika

Jak nás učí učitelé
Created by Petra Slamova

Mass Media - vocabulary and phrases
Created by Tereza Kašparová

Tipy pro výuku němčiny
Created by Tari Tinuviel

Affinity Suite
Created by Kamila Klavíková
Tips for Affinity Photo, Designer and Publisher. Links to useful YouTube channels. Updated as I learn more.
#Affinity Designer, #Affinity Photo, #Affinity Publisher, #design, #nástroje, #návod, #tools, #tutorial

Chlupatá kaše (hra) NA MOBIL
Created by Baruš Jeřábková
PRAVIDLA: Červené buňky = kdo, co. Modré buňky = jaký. Vylosuj si jednu modrou a jednu červenou buňku. Vznikne ti nějaká blbost 🙂 Máš několik možností, co s tím: 1. Nakresli ji. 2. Nech hádat ostatní, co jsi to vlastně nakreslil. 3. Zkus tu blbost předvést pantomimou a ostatní nech hádat, co předvádíš. 4. Věc zahraj pomocí scénky jakožto herec. 5. Vymysli o té blbosti příběh. 6. Zkus ostatní přesvědčit, aby si blbost koupili (reklama). 7. Try not to laugh challenge - tahej kombinace blbostí s kamarády a zkuste se nezasmát.
Toto je verze pro děti, což spočívá ve volbě slov, kterým děti rozumí. Červené výrazy jsou v mužském rodě jednotného čísla, to nechť si každý upraví 🙂
#blbost, #fun, #hra, #pro děti, #slovní druhy

Pflege bei Schizophrenie
Created by Baby Nirmal Rajan

Izraelsko Arabský konflikt
Created by Anna-Marie Volfová

15) Řasy
Created by Martin Krejzek

Sociální psychologie
Created by Kristýna Zamfirescu

From art to algorithm
Created by Jiří Kofránek

Diplomová práce
Created by Tereza Kořínková
#KISK, #diplomová práce, #edtech

Respiratory insufficiency
Created by Jiří Kofránek

Středověká násobilka
Created by Nikol Vypior (osobní/personal)
Původní materiál: https://dum.rvp.cz/materialy/stredoveka-mala-nasobilka.html
#aktivita, #algebra, #matematika, #násobení, #slovní úlohy, #součin, #vysvětlení

Kyberprostor
Created by Šárka Juřicová

Obhajoba bakalářské práce - Kamila Herková
Created by Kamila Klavíková
🔹 17. 9. 2019
🔹 Porovnámí dostupných algoritmů predikce sestřihu rostlinné mRNA
🔹 obor bioinformatika
#PřF UK, #bioinformatika, #biologie, #prezentace

ČLENOVCI
Created by Pavlína Trnková

respiration
Created by Jiří Kofránek

Dělení majetku - Účetnictví
Created by Gabriela Telecká
Myšlenková mapa, sloužící ke snadné orientaci v rozdělení majetku z hlediska účetnictví.

Graphics for OrgPages / Grafika do OrgStránek / Grafik für OrgSeiten
Created by OrgPad Info
#Bild, #grafik, #grafika, #graphics, #icons, #ikony, #images, #obrázky, #pictures

Diwali and New Year Wishes
Created by Dr. Dishant Pandya
This OrgPage made to wish for Diwali and New Year to Friends and Relatives !
#diwali, #india, #new year, #newyear

Lineární zobrazení
Created by Karina Ganich

物理學史
Created by 夏

Dějiny
Created by Nela Losenická
Nejznámější dějiny lidstva v časové ose,
zdroje: učebnice dějepisu 6.- 9. ročník ZŠ, obrázky Google

Harvi
Created by Jiří Kofránek

Guide to OrgPad Discord
Created by OrgPad Info
#Discord, #OrgPad, #forum, #tutorial

Heyoka Ventures
Created by David Ding

Myšlenková mapa - Internet
Created by Doxuan Loc Nguyen

Fyzika - těleso a látka
Created by Ondřej Pavelek

Husitství
Created by Josef Schreiber

Energetická koncepce ČR: jak nejlépe zajistit elektřinu na příštích 20 let?
Created by Tomas Kalisz
"Ubrouskové" výpočty k tomu, zda skutečně potřebujeme stavět nové elektrárny na fosilní paliva (zemní plyn) nebo jaderné elektrárny
#Czech Republic, #Energiewende, #public policies, #renewable energy sources

Výchova
Created by Michaela Vrbecká
#education, #pedagogika, #výchova

142VVE - Využití vodní energie
Created by Nikol Vypior (osobní/personal)
Poznámky a příprava ke zkoušce na ČVUT FSv
#energie, #práce, #průtok, #spád, #stavební inženýrství, #turbína, #vodní energie, #vodní hospodářství, #vodní stavby, #využití vodní energie, #výkon, #účinnost

PRIMÁTI
Created by Blažena Pecháčková
PŘÍRODOPIS 8. ROČNÍK

FOOD
Created by Barbora Senohrábková
FOOD and DRINK vocabulary 2,3 třída

Přečtená kniha | Čtenářský deník moderně - šablona pro žáky
Created by OrgPad Info
#inovace v češtině, #literatura, #moderní čeština, #prezentace knihy, #ČJ, #český jazyk, #čeština, #čtenářák, #čtení

Agrese (osobnost, duševní poruchy)
Created by Roman Mraček
#psychologie

kódování obrázkem
Created by Ondřej Kašpar

18) Krytosemenné rostliny
Created by Martin Krejzek

Maturita z programování
Created by Petr Voborník

Větné členy
Created by Pavel Dolejší
Přehledná myšlenková mapa větných členů. Charakteristika větných členů. Ukázky větného rozboru a vwtného grafu

Moravskoslezský kraj
Created by Killian Curtis McGregor

Dogs under water
Created by Pavel Klavík
Cool photos of dogs under water I discovered on Instagram.
#dog, #funny, #memes, #pes, #photos

5.C - kluci
Created by Jakub Pawlas
ibot

Mood check
Created by Baruš Jeřábková
How do you feel today?
#ESL, #English, #elementary, #emotions, #feelings, #mood, #school, #teaching

Spielen
Created by Mgr. Anežka Bystřická

Octopus in the kitchen - kluci
Created by Jakub Pawlas

K energetické politice pro nadcházející léta
Created by Tomas Kalisz
Tato OrgPage se snaží co nejvíce znázornit a zpřehlednit technické, ekonomické, společensko-psychologické, vzdělávací a politické aspekty, které se nevyhnutelně prolínají při jakémkoliv pokusu přijít na to, jak by měla vypadat energetickí koncepce České republiky a jaké další kroky by z ní v těchto oblastech měly vzejít k tomu, abychom obstáli ve výzvách 21. století.
#Energiewende, #hospodářství, #obnovitelné zdroje energie, #palivový článek, #politika , #power-fluid-power, #power-to-fuel, #rozvodná soustava, #rozvoj, #sodík, #ukládání elektřiny, #voda, #znečištění

Pharmacolibrary - DPH day 2025
Created by Tomas Kulhanek
pharmacolibrary
#modelica, #pharmacolibrary

FORTNITE
Created by Antonín Kohl
všechno o hře FORTNITE
#fortnite, #hra, #pravidla, #seasons, #tipy

Sousloví vs. podstatná a přídavná jména
Created by OrgPad Info
Přesuň, spoj nebo obarvi podle toho zda se jedná o sousloví nebo náhodné spojení podstatného a přídavného jména
#podstatné jméno, #přídavné jméno, #roztřiď, #sousloví, #ustálené slovní spojení, #věta, #ČJ, #český jazyk, #čeština

Zažít nudu?jo!
Created by Jan Sýkora
#zábava

Using structure and impact
Created by Andrea Klear
Students will write sentences with different text structures to impact the audience. Students should counterargue other student's sentences when possible.
#counterargument, #impact, #text structure, #write, #writing

Medsoft 2024 - OrgPad
Created by Pavel Klavík

Combine 2024 lightning talk - Tomas Kulhanek
Created by Tomas Kulhanek

Medsoft 2025 - OrgPad
Created by Pavel Klavík

מפה להצלחה TESTAIND
Created by Lior Testa

yoga
Created by Dagmar Vítková
History of yoga

CITIES - 7th Grade English team
Created by Martina Dočekalová

8.A výpočetka - jaká je moje představa
Created by Jakub Pawlas
Jak vidí tenhle předmět žáci

OrgPad news and examples
Created by OrgPad Info
We describe what are news in OrgPad for December 2021. We also showcase some examples how OrgPad can be used.
#2021, #OrgPad, #Product Hunt, #december 2021, #news, #newsletter

Learn design through games
Created by Kamila Klavíková
Collection of online games that help you level up your design skills.
#design, #games

Profesní minimum ředitele a zástupce ředitele
Created by Pavel Hodál

Garden Therapy
Created by

N5 Waves & Radiation
Created by Mr. Twentyman

LearningApps a Wordwall
Created by Jitka Arendáč Šťastná
Pro pedagogy rychlý a jednoduchý návod pro používání těchto aplikací.
Postupně budu přidávat další aktivity vytvořené v těchto aktivitách. Budu ráda za Vaše nápady do hodin, které sem můžeme přidat. Můžeme sdílet společnou šablonu.
Gmail: stastnajitka79@gmail.com

Výlet do prahy
Created by Eliška Graňáková

N5 Electricity & Energy Unit
Created by Mr. Twentyman

OrgPad, creativity and playfulness ✨
Created by Baruš Jeřábková
I had the idea of creating interactive pictures in OrgPad. But doubted whether it was the proper use of the tool. Then I realized these things and was quite excited about it 🙂
#OrgPad, #game, #how to use OrgPad, #philosophy, #play, #playfulness, #serious, #work

PrimaSpice s.r.o.
Created by Arnošt Syrovátko

28) Deriváty kyseliny uhličité
Created by Martin Krejzek

How my musical taste evolved
Created by Baruš Jeřábková

Rodokmen
Created by ondra stepanek

Podnikavost
Created by Martina Lukešová
začínám tvořit

Barokní literatura
Created by Petra Šmídová
#literatura, #maturita

INTERNET
Created by Samuel Paluba
#informatika, #technologie

Jsem z toho janek...
Created by Janek Wagner

Digitální kompetence žáků
Created by Jiří Hampeis

Podcast středo/věk
Created by Nikol Vypior (osobní/personal)
#podcast, #středo/věk, #středověk

Vlastnosti živočichů
Created by Eva Preislerová
zvířata + člověk

OrgPad ve škole pomáhá
Created by Baruš Jeřábková
#adhd, #digitální kompetence, #gramotnosti pro život, #k čemu je orgpad, #mediální gramotnost, #na co je orgpad, #npi, #orgpad, #pro učitele, #pětiminutovka, #spu, #výuka v souvislostech

Tábor
Created by Milan Fiala (Treska)
Postup přípravy a celkového chystání zajištění tábora

Heuristic evaluation (template)
Created by Kamila Klavíková
This document will guide through the process of heuristic evaluation of any UI projects you are working on. Make a copy and just do it!
It uses 10 usability heuristics for user interface design by Jacob Nielsen.
#UX, #design, #template

Brazílie
Created by Andrea Pršalová
Hi

ZCG@ - Benefity čtení
Created by Veronika KREJČÍ

Obecná pedagogika
Created by Michaela Vrbecká
#pedagogika

módní návrhářky
Created by Alžběta Procházková

Letáček
Created by Baruš Jeřábková

Matematika 4.-6. třída
Created by Zuzana Trojanová
Hejného metoda

Heřmánek - Rodokmeny Lucemburkové Johana K.
Created by Johana K Surikaty

Plán výuky - informatika lyceum
Created by Pavel Klavík

5 - Moc - Telekommunist Manifesto
Created by Andreas Gajdošík

Modeling Pharmacology - CVUT 2026 presentation
Created by Tomas Kulhanek
pharmacolibrary
#modelica, #pharmacolibrary

UOKOME Jobs
Created by Martina Kubišová
#Angličtina, #English, #Jobs, #práce

2. skupina FyCh 1 - Ta učí tak a ten zas takhle (Kateřina Müllerová)
Created by Kateřina Müllerová

Meziválečná poezie
Created by Jakub Šebesta
40 pojmů z meziválečné poezie

Receptář / Kuchařka
Created by Nikol Vypior (osobní/personal)
#Lívance, #chilly con carne, #kuchařka, #lívance, #návod, #pribináček, #recept, #recepty, #vaření, #vánočka, #vývar

A02 - poznámky a tvorba simulátoru ABR a dalších
Created by Tomas Kulhanek
#kazuistika, #patofyziologie

Dějiny České země
Created by Tomáš Salajka

Modal verbs
Created by Vít Hradec
can, must, might, needn't
be able to, have to, be allowed

Savci
Created by Veronika Lakomá

MATERIÁLY PRO KYBERPREVENCI
Created by Michaela Houdková

Registrace do OrgPadu
Created by Baruš Jeřábková

Dobrodrudružství Udržbána Hodtalíře část B
Created by Karolína Pazourková

Esperanto
Created by Jindřich Zdráhal
#eo, #esperanto, #filmetoj, #muziko

Comprehensive information about COVID-19 (updated 30/03/2020)
Created by Kamila Klavíková
Everything from the origin of the disease to the economic impact.
#coronavirus

móda ve 40. letech
Created by vanda rigo
v dějepise teď bereme druhou světovou a 40. léta

Podnikni to
Created by Michaela Pulkrábová

Respiration
Created by Jiří Kofránek

Činnost OSPOD
Created by Irena Holá
Stránka slouží jako výukový materiál pro studenty střední zdravotnické školy, obor sociální činnost, jako základní seznámení s orgánem sociálně právní ochrany dětí a jeho činností
#děti, #kurátor, #mládež, #náhradní rodinná péče, #ohrožené dítě, #ospod, #sociální pracovník, #sociální práce

Pythagorova věta
Created by Kit Valisz

Přímá řeč
Created by Bohuslav Hora
- pravidla při psaní

odpad na smích
Created by sofie

Přechod k zemědělství
Created by Slávka Hejdová

地震知識地圖
Created by 吳家瑜 TMU

Antic philosophy
Created by Ondřej Michálek
#antic, #english, #philosophy

Kreativita a lidství
Created by Baruš Jeřábková

Modelování Farmakologie - Aplikace ve výzkumu, výuce, VR
Created by Tomas Kulhanek
pharmacolibrary
#modelica, #pharmacolibrary

Barokní památky Přerovska (copy)
Created by Monika SUKOVÁ
Copak to tu máte? Školní projekt 8.B a 8.C Základní školy Přerov, Za mlýnem 1!
Žáci osmých ročníků v říjnu roku 2022 zjistili, že je na oficiálních stránkách města přehledná databáze barokních soch, ale že některým sochám chybí kvalitní obrazový materiál. Proto jsme se rozhodli, že fotografie doplníme skrze terénní badatelský výzkum.
Připojte se i vy!
http://prerov.eu/redakce/tisk.php?lanG=cs&slozka=589&xsekce=1777&clanek=584&
#ZMAPUJME_KULTURU_PŘEROVSKA

143RSDT - Rybníky a stavby na drobných vodních tocích - CVIČENÍ
Created by Nikol Vypior (osobní/personal)

Online výuka první pomoci 2022
Created by pavla hrnčiříková

Storytelling in programming
Created by Yehonathan Sharvit

Digitální kompetence
Created by Petra Jančarová

Malé školy
Created by Miroslava Adamcová
K organizačnímu řádu

Present perfect
Created by OrgPad Info
Present perfect simple/continous, Past simple/continuous
#, #aj, #aktivity, #anglický jazyk, #angličtina, #cizí jazyk, #překlad, #čas předpřítomný, #časy

Větné členy (copy)
Created by lucy lopi
Přehledná myšlenková mapa větných členů. Charakteristika větných členů. Ukázky větného rozboru a vwtného grafu

Omáčka z červené čočky
Created by Baruš Jeřábková

Egypt
Created by Jana Spudilová

Měření rychlosti
Created by Martina Horváthová

telefon
Created by Václav Dušek
my jsme dva kluci z páté třídy které strašně zajímá co je v telefonu

EVROPA
Created by Anna Kozáčková
Povrch, podnebí, vodstvo Evropy

Webové aplikace ve výuce - matematika
Created by Pavel Šiktanc
Digtální kompetence

Vyjmenovaná slova
Created by OrgPad Info

Interactive Clojure tutorial (FIT++)
Created by Honza Šuráň

Adriana Šeděnková
Created by Šárka Teichmannová

Elektrorozvody - veřejné osvětlení
Created by Nikol Vypior (osobní/personal)
#COB, #IOT, #LED, #chytré osvětlení, #dálkové ovládání, #elektrotechnika, #kabel, #optika, #rozvadeče, #rozvody, #svítidlo, #světlo, #výbojka, #výložník

5) Kombinatorika
Created by Nikol Vypior (osobní/personal)

Prezentace postavy umělce v příručkách dějin umění
Created by Marcela Králíková
Marcela Sedláčková, Prezentace postavy umělce v příručkách dějin umění, Závěrečná práce, FF MU, Ústav pedagogických věd, Brno 2021. | Blíže na www.inemu.cz/mezi-radky
#dějiny umění, #umělec, #umění, #učebnice

How to use dark mode in OrgPad?
Created by Kamila Klavíková
#OrgPad, #dark mode, #tutorial

MYŠLENKOVÁ MAPA - cesta trička
Created by Kateřina Müllerová

DIDAKTICKÉ ZÁSADY-DID1@-14:45
Created by Veronika KREJČÍ

AI - myšlenková mapa
Created by Michal Pelc

Different Prospest of Environmental Protection A2 level ESL
Created by Andrea Béres
Scientific Perspective:
The environment is crucial for maintaining ecological balance and biodiversity. Ecosystems rely on a delicate balance of species, climate, and resources. Disruptions, such as deforestation or pollution, can lead to the extinction of species, disrupting the food chain and affecting the overall health of our planet.

Vue School
Created by Jiří Kofránek

Literatura 1. - 4. ročník: umělecké směry
Created by Marcela Rašková

Poříčany (ad3)
Created by Jakub Mazuch

Úvaha
Created by Pavlína Havelková
podnětem může být vlastní zkušenost

Stromy
Created by Baruš Jeřábková
Toto vzniklo během besídky (nedělní vyučování dětí) KS Kutná Hora.
Protože byl podzim, věnovali jsme se tématu stromů. Děti nejdříve řekly, o kterých stromech v Bibli ví a pak jsme se o jednotlivých bavili více do hloubky. Děti určovaly, jak budou obrázky nakreslené v Zoomu vypadat, anebo samy kreslily a jejich obrázky se do prezentace vnesly přes screenshot.
V prezentaci je i písnička napsaná k této příležitosti :)
#Bible, #besídka, #církev, #křesťanství, #nedělka, #stromy

Autoři maturitní četby
Created by Benjamin Vosyka

Stand der Entwicklungen SfG
Created by Benjamin Eugster

Volné myšlenkové struktury
Created by Baruš Jeřábková
Tyto struktury se vyskytují napříč OrgStránkami u všech lidí, aniž by jim někdo řekl, že to takto mají dělat. Předpokládám, že ohledně toho postupně zjistím ještě mnohem více.
#OrgPad, #mozek, #myšlenky, #myšlení, #organizace, #struktury, #řád

Graf dělitelů
Created by Jana Perinova

Pokus
Created by Jiří Kofránek

Internetové protokoly
Created by Jakub Dvorský

Australia
Created by Petra Šmídová
#angličtina, #maturita

BUSINESS LAW (THUM'S ART)
Created by Cc Thum
Negligence
#BUSINESS, #CONTRACT, #LAW, #NEGLIGENCE, #TORTS

Začínáme (Pavel Černý)
Created by Pavel Černý
zkouška
#introduction, #newcomers, #onboarding

Plazi
Created by Veronika Lakomá
Třídění živočichů

Zabezpečení počítače
Created by Adéla Šmídová

Kvíz o lidském těle
Created by Kamila Klavíková
Vyzkoušejte své znalosti o lidském těle v tomto krátkém kvízu.
#OrgPad, #biologie, #kvíz, #lokace, #medicína

Kosatky - Savci - Přírodopis
Created by Sona Skoumalova

Telefon jako brána do poznávání světa 📞🌎
Created by Baruš Jeřábková
Oproti čokoládě je koncept pozměněn - zjednodušen.
Síť jsem vytvořila pro svou potřebu, nikoliv pro další práci dětí. Moje prvotní práce je modrá.
Společně jsme s dětmi vytvořili soubor buněk pomocí společného brainstormingu - hledání toho, co vše s tématem telefonu souvisí. Tento brainstorming jsem vzala jako inspiraci pro další rozvinutí své sítě. Buňky odsud jsou fialové.
Další rozvíjení tématu po zanesení témat z brainstormingu je zelené.
Vytvořila jsem tak ukázku jedné z možností, jak mohou děti pracovat v OrgPadu. Současně může tato síť ostatním posloužit jako zdroj inspirace pro výuku na téma telefonu a komunikace.
#brainstorming, #inspirace, #komunikace, #rozpracování, #souvislosti, #telefon, #téma, #tématu, #výuka

sbr
Created by Nancy Desai

Jídlo - Їжа (Pexetrio XXL) 🥪
Created by Baruš Jeřábková
Знайди трійцю – малюнок, написане слово, вимовне слово 🔹 Najdi trojice - obrázek, napsané slovo, mluvené slovo 🔸 Něco není v pořádku? Napište mi na jerabkovabarus@gmail.com
#jídlo, #pro ukrajince, #slovíčka, #čeština, #Їжа, #лексика, #чеська мова

revoluční rok 1848
Created by Tereza Šimková

Zdravotnictví v ČR
Created by Jiří Kofránek

Myšlenkové mapy v hodinách přírodopisu
Created by Věra Krátká
Myšlenkové mapy, které vytvářeli žáci v hodinách přírodopisu na téma Proč hynou korálové útesy a Co ohrožuje ptáky

druhohory
Created by lukaš jošt

Moje OrgPadí nápady
Created by Baruš Jeřábková

Halloween
Created by Michaela Smolařová

Chalmers' taxonomy of consciousness theories
Created by Daniel Friedrich

business terminologies 101
Created by Mohammed Ameen Ul Haq

7 Days to Better Grades
Created by George Antonov
7-day guided course on mastering efficient and effective learning techniques, covering understanding, memory retention, and practical study methods for lifelong educational growth
#Education, #Growth, #Learning, #Study

Chobotnice - soutěž o licenci 2023
Created by OrgPad Info

SLOVESA - skupinová práce
Created by Jitka Šafková

United Kingdom
Created by František Kouba
Topic 13
London
The name London comes from the Romans. The Romans came to England in AD 43. They built houses and made a town to the river Thames. They called the town Londinium. It was a rich town with about 50,000 people living in it. But soon after AD 400, the Romans left Londinium to go back to Rome, and nobody lived in the town for many hundreds of years.
King Alfred built the town again.
When Henry the Eighth was king in 1509, 50,000 people lived in London again. But the year 1600, there were 200,000, but a lot of them lived in old and dirty buildings. In 1665, 100,000 people died from an illness called the plague. A year later, in 1666, there was a big fire – the Fire of London. More than a quarter of a million Londoners lost their homes in the fire. It destroyed St Paul´s Cathedral and eighty- eight other churches. A new St Paul´s Cathedral was built between 1675 and 1711.
Some interesting places
The Queen has her London home at Buckingham Palace. It is at the end of the Mall – a long road that begins at Trafalgar Square. At half past eleven the soldiers at Buckingham Palace “change the guard”. It takes about thirty minutes. And in August and September, you can usually visit some of the rooms in the palace.
The Tower of London is now a museum. More than two million people visit it every year. Yeoman Warders (also called Beefeaters) tell them all about the Tower. You can see the Crown Jewels, and visit the Bloody Tower and the White Tower.
Tower Bridge is near the Tower of London. It is one of the most famous bridges in the city.
St Paul’s Cathedral is not far away, on Ludgate Hill. It was built by Christopher Wren after the Fire of London.
Westminster Abbey is more then nine hundred years old, and it is very famous London church.
The Houses of Parliament are near the Westminster Abbey. This is the home of British government. The clock high up on the building is called Big Ben.
When are you tired of looking at buildings, you can sit or walk in one of London’s beautiful parks. Hyde park has a lake in the middle (called
Serpentine), and you can take the boat out on the water. You can listen to the speakers at Speaker’s corner. People from all over the world come and speak here.
Kensington Gardens are next to Hyde park. You can see the statue of Peter Pan, the famous boy in the children’s story.
Regent’s Park is the home of London ZOO. There is also a theatre in the park. In the summer you can sit out under the night sky and watch a play by William Shakespeare.
St James’s Park is next to the mall. It is smaller, but many people think it is the most beautiful.
In London there are a lot of famous theatres. You can hear wonderful music too at the Royal Opera House in Covent Garden, at the Royal Albert Hall etc.
And what about museums and galleries, The British Museum is the biggest museum in Britain. Tickets are free. The Museum of London is one of the most interesting museums in the city. Four million people visit the National Gallery in the Trafalgar Square every year. There are more then two thousand pictures. Tickets are free.
Madame Tussaud’s is famous for its people made from wax. You can see famous people from the past and famous people of today – Abraham Lincoln, Mahatma Gandhi, Pavarotti, Marilyn Monroe, Charlie Chaplin, Sylvester Stalone, Shakespeare etc.
Shops
The most famous shop in London is Harrods.
Oxford street has many big shops – Selfridges, Marks and Spencer…
Charing Cross Road is famous for its bookshops.
Covent garden was once a big food market but now it has lots of small shops and cafes.
There are two very famous markets in London. Petticoat Lane market – it is good place to buy cheap clothes and things for home. And Portobello Road market – where you can buy old clocks, old chairs and tables, and hundreds of other things.
Eating
In Soho, in the West End of London you can eat food from Italy, India, China, Japan, Greece etc.
There thousands of pubs in the city.
The City
It is the oldest part of London, the home of the Bank of England, and many other big offices. About five thousand people live in the City, and at the weekends it feels empty. But between Monday and Friday, nearly half a million people come here to work in the banks and offices. In the middle of the City there is St Paul’s Cathedral. In the City there is a very tall building – 60,6metres high – the Monument. Christopher Wren built this, and it stands on the place where the Fire of London began in 1666.
Some interesting and exciting days.
Every year in June, “foot guards” and “horse guards” have a parade for the Queen. This is called “Trooping the Colour”. The “colour” is the flag that the soldiers carry.
The exciting Notting Hill Carnival is on the last Sunday and Monday in August.
The second Saturday in November, Londoners can see their Lord Mayor’s show – a parade from Mansion House, the Lord Mayor’s home, to the strand. The Lord Mayor is the most important person in the city after the Queen.
Who are they?
Beefeaters – are soldiers. Their real name is Yeoman Warders of the Tower. The Beefeaters guard the Tower and the Crown Jewels, and they help visitors.
Cockneys – they are Londoners, but not every Londoner is a real Cockney. The real Cockney can hear Bow bells – the bells of St Mary-le-Bow from their houses. Cockneys have their pearl “kings and queens”. The pearly kings and queens take their names from the pearly buttons on their clothes. They work in London’s street markets. (Petticoat Lane). They don’t dress their pearly clothes every day.
“Night out” in the West End
Piccadilly Circus is a very busy place in the West End. In the middle there is a statue. But it is not the statue of a famous man or woman. People don’t know its real name. They say: “It is Eros the Greek god of love”. Near Piccadilly Circus there are lot of theatres, cinemas and restaurants. We can get food from twenty different countries in these restaurants.

Sollen mutmaßliche NS-Täter heute noch vor Gericht gestellt werden?
Created by

Quiz about human body
Created by Kamila Klavíková
Test your knowledge of human body in short interactive quiz.
#OrgPad, #biology, #locations, #medicine, #quiz

Správně přísloví očísluj!
Created by Jana Štefková
Forma únikové hry!

Literatura 1. ročník
Created by Marcela Rašková

My English Way (FRAUS) - U3 - My Home - Mind map
Created by Jana Čadová
jak tvořit mapu - ukázka pro webinář a seminář
#FRAUS, #My English Way, #My Home

SQL Mindmap
Created by Anand Kumar
Ever felt SQL has too many commands and concepts?
This mindmap simplifies everything — so you can learn step-by-step and master SQL with confidence.

Zinzino
Created by Jakub Pawlas
Myšlenková mapa pro rozvoj a splnění našich cílů

Školení OrgPadu VOŠ a SPŠ Masná
Created by OrgPad Info

V čem je OrgPad lepší než myšlenkové mapy?
Created by Nikol Vypior (osobní/personal)
Odpověď jedné z nejaktivnějších uživatelek pro tvůrce OrgPadu na otázku: "V čem je OrgPad lepší než myšlenkové mapy?"
#k čemu je orgpad, #proč orgpad, #v čem je orgpad lepší

IKT
Created by Gabriela Kolářová

SYSTÉM SAVCŮ
Created by Pavlína Trnková

FFXI
Created by Nathan Armstrong

Metabolismus železa - Interaktivní seminář
Created by Jiří Kofránek
Interaktivní seminář o metabolismu železa s využitím simulačních her

FIEBER
Created by Nänni Stiefelmacher
Mindmap für Grone Kurs PFA01

Počítačová síť
Created by Petr Vanický

Jak OrgPad rozvíjí kreativitu
Created by Baruš Jeřábková

Horniny a nerosty
Created by Kateřina Ježová

Administrativní dělení ČR
Created by Metoděj Podlipný
přenádherná práce na profesionální úrovni, od techno designéra.

Polovodiče
Created by Natálie Byrtusová

Dějepis totalitní režimy
Created by Martin Majer

Obraz Doriana Graye
Created by Eliška Bílková

Glukagon
Created by Jiří Kofránek

How do I add OrgPad to Microsoft Teams?
Created by OrgPad Info
Use OrgPad directly from Microsoft Teams!
#Microsoft, #OrgPad, #integration, #paste, #school, #team

Revoluce 1848
Created by Ivan Ishchuk

Itálie
Created by Veronika Kazdová

Hracholusky prezentace 9.5.
Created by Nikol Vypior (osobní/personal)

Hollarka - kostra webové aplikace pro závěrečnou práci
Created by Jiří Kofránek

Spudolinks Flow
Created by Patrick Pedersen

Základní oblasti sociologie
Created by Oliver Tomáš Jelínek

Clasificación de los derechos humanos
Created by ANABELLA BEATRIZ NAVA RAMÍREZ

Thanking the OrgPad
Created by Baruš Jeřábková

Startup studies
Created by Pavel Klavík
#podnikání

4
Created by Veronika Lakomá

Stuart Britain
Created by Karin Paulusová

Osciloskopy HWT
Created by Lubomír Harwot
VOŠ SPŠD Masná Harwot

Cellula
Created by Emilia Sera

Dějepis 8B
Created by Daniel Pražák
významní lidé
zabití
1801 pavel 1-ruský zabit v Petrohradě
1840 Victoria-britská královna zabita v Londýně
1900 Vilem II Prusky Německý císař zabit v vratislavě
1809 Napoleon Bonaparte Francouzský císař neuspesny atentat
1844 Joseph Smith zakladatel cirkve zabit v carthage církev ježíše krista svatych poslednich dnu
smrt přirozená
1879 (narození)
1955 (umrtí) Albert Einstein významný teoretický fyzik (teorie relativity)
Vadím,Jonaš,Níkolas,Honza

ChatBot - NPI
Created by Pavla Sýkorová

Pro Ukrajince 💛💙 Для українців
Created by Nikol Vypior (osobní/personal)

Najdi ve svém okolí... (šablona)
Created by Baruš Jeřábková
Zpestřete si procházku průzkumem svého dobře známého okolí. Kolik věcí jste léta míjeli bez povšimnutí?
#aktivita, #na ven, #prochazka, #příroda, #s dětmi, #v přírodě, #ve městě, #veřejný prostor

Macallister & Nation (2020) - Principles
Created by Anabella
#curriculum, #tesol

Zvířata v zimě
Created by Šárka Juřicová

POMALU ve vile
Created by Marcela Králíková
Čím je inspirována výstava ve Vile Löw-Beer? Dozvíte se v této prezentaci plné odkazů na zajímavou literaturu, výstavní projekty aj.
#Muzeum Brněnska, #Slow Art, #Vila Löw-Beer, #umění, #výstava

Global warming
Created by Štejfová Kateřina

Kariérové poradenství
Created by Martin Majcík

English history
Created by Matěj Pavlok

Kniha: Pořiďte si druhý mozek, Tiago FORTE
Created by Nikol Vypior (osobní/personal)
Osobní výpisky přepsané vlastními slovy zachycující z mého pohledu podstatné myšlenky. V OrgPadu seřazené tak, abych pochopila souvislosti, ne podle kapitol.
Knihu rozhodně doporučuji přečíst.
#CODE, #PARA, #build a second brain, #literatura, #postřehy, #poznámky, #second brain, #výpisky, #čtenářský deník, #čtení

La Digitale
Created by Lucie Přibylová
Popis nástrojů La Digitale
https://ladigitale.dev/

Ptáci
Created by Veronika Lakomá

01_PL_Přechod rostlin na souš_text-výpisky
Created by Maja Maresova

Personal website via github pages on custom domain (1 hour)
Created by Vít Kalisz
#github, #github pages, #personal web, #web

elektromagnetické jevy
Created by Filip Vasileski

Heat wave mitigation in urban environment as a modelling tool for water cycle and possible influence of solar energy exploitation thereon
Created by Tomas Kalisz
It might be good to drive air conditioning equipments in buildings solely with electricity produced by solar cells.
Present solar technology, however, produces significant amount of waste heat that might compromise the overall urban micro-climate by enhyncing the "heat island" phenomenon. On the other hand, there is a yet unexploited option that solar technology might be upgraded so that it will produce very little instant heat, by converting the waste heat could into latent heat of water wapour instead.
This way, building-integrated solar cells could substitute missing evapotranspiration function of plants that are largely missing in urban environments, especially in industrial or business areas and city centres.
An experimental comparison of the influence of both classical "dry-operated" solar panels an their "wet-operated" version could, if run in parallel with respective modelling of both cases, not only clarify the potential of both approaches for heat wave mitigation in cities, but also help to prove reliability of various modeling approaches and validity of their prodictions. This might be invaluable for further solar technology development and proper implementation thereof.
#climate modelling, #evapotranspiration, #heat islands, #heat waves, #solar cell cooling, #solar energy, #sustainable electricity production, #water cycle

Jak být efektivní v OrgPadu? - co se dělo na webináři
Created by OrgPad Info
#jak na to, #nápověda, #návod, #orgpad, #pomoc, #tutorial, #učení, #vzdělávání, #webinář, #začátek, #základy, #škola

Week 6
Created by Rose Kamille Colmenar
COPD, RV Failure, Pneumothorax

Migrace Losa evropského do ČR
Created by Martin Krejzek

Movies
Created by Ann I am winner

Začínáme programovat v jazyku Python
Created by Jiří Kofránek

Josef Škvorecký
Created by Lucie Soukupová

Case Scenario (Thum's Art)
Created by Cc Thum
Company Law issues
#Art, #Company, #Thum, #issues, #law

řecko
Created by Radka Hanusová

Vysvětlujici modely pro lékařskou výuku
Created by Jiří Kofránek

N5 Dynamics & Space
Created by Mr. Twentyman

Indefinite pronouns
Created by Vít Hradec
somy, any, no

Literatura 1. ročník: klasicismus
Created by Marcela Rašková

Radioaktivita
Created by Vadym Zhelezniak

What my art is about
Created by Baruš Jeřábková
In 2013 I finished my bachelor thesis on my abstract art. Since then, I didn't have much time for painting but kept taking photos of the little beauties I saw and teaching others to be able to see them too. I want to continue my work. This is what it's basically about.
#Barbora Jeřábková, #Baruš Mima, #abstract, #art, #art education, #beauty, #experiment, #painting, #thesis

UMĚNÍ
Created by Kateřina Strouhalová

OrgPad logo
Created by OrgPad Info
All logo variants available in svg and PNG format.
#OrgPad, #design, #logo, #propagace

Čeština
Created by Ondřej Buchlovský

Pokemon Go
Created by Tomáš Hrňa
Pokeši

Vážná hudba a její představitelé
Created by Ondřej Michálek
#vážná hudba

Psychologie - osobní poznámky, poznatky a zápisky s postřehy
Created by Nikol Vypior (osobní/personal)
#autentický život, #obranné mechanismy, #psychologie, #smysl života

Začínám s OrgPadem - co se dělo na webináři?
Created by OrgPad Info
#jak na to, #nápověda, #návod, #orgpad, #pomoc, #tutorial, #učení, #vzdělávání, #webinář, #začátek, #základy, #škola

Mírný pás
Created by Kateřina Kautská
Která zvířata, které rostliny tě napadnou, když se řekne "MÍRNÝ PÁS"

Slavie nebo Sparta?
Created by Baruš Jeřábková
Nedělní kázání Křesťanského Společenství Kutná Hora
#kázání

Párpados. Oftalmología
Created by Angel Eduardo Villegas Diaz

XXX - environmentalni problemy
Created by Tomas Kasper

Personální rozdělení firmy
Created by Nikol Vypior (osobní/personal)
#HR, #ekonomie, #ekonomika, #personál, #podnik

A01 - MVP - integrativní patofyziologie
Created by Tomas Kulhanek
#patofyziologie

IsšMT
Created by Jiří Kryštof
Integrovaná střední škola Moravská Třebová

Grand tree of ethics, meta-ethics and axiology
Created by Daniel Friedrich

Workshop Leicht verständliche Sprache
Created by Juana Dreher

Kultrura raného středověku
Created by Erik Stankov
#introduction, #newcomers, #onboarding

Art Nouveau
Created by Mgr. Jaroslava Študentová

Švýcarsko - Jakub Šafář
Created by Jakub Šafář

Podnebné pásy
Created by ž. Severin Koloman Girtelschmid

Dělení map
Created by Adam Ptacek

Kódování barev
Created by Pavel Honzík

Publicistický styl - útvary
Created by Jiří Kleker

multfilm
Created by Tereza Mihalová

Vlastivěda 4.třída
Created by Dana Kynclová
Vychází z obsahu učiva předmětu vlastivěda pro 4. ročník, první čtvrtletí.

Ozobot ve škole
Created by Martin Kuneš

Zvánovice - rozcestník
Created by Obec Zvánovice
veřejně dostupné

Bedřich Smetana
Created by Veronika Lakomá

Lineární algebra
Created by Ema Tomanová

O2C (Order to Cash) proces
Created by Markéta Krátká
Jde o soubor obchodních procesů pro příjem a zpracování zákaznických prodejních objednávek zboží a služeb, vytváření účetních dokladů, sledování platební morálky zákazníků a vyhodnocování potenciálního rizika pro společnost, a zaúčtování příchozích plateb od zákazníků.
#proces od objednávky po platbu ve firmě

Renaissance
Created by Mgr. Jaroslava Študentová

MINULÉ ČASY - AJ
Created by Patrik Brabec
Angličtina - minulé časy
#aj, #angličtina, #english, #minulé časy

Python programing
Created by Peter Halasz

Prokletí básníci
Created by Tomáš Novák
#literatura

E2M - Sprache
Created by Uta Riedl

Mozek
Created by Nicole Valentová

Jan Neruda básníkem
Created by Lucie Vlasáková

Regionální konzultant NPI
Created by Jiří Havlík

Semenné rostliny
Created by Kateřina Hřebíková

OCHRANA ČR
Created by Aleš Kotisa

Ojahovi z Nigérie - knihofilm pro virální hru
Created by Jan Kršňák

DM
Created by Nataliia Korop

The Web of Funks
Created by Danny Sugar
Here's some stuff I got going on...

systém podpory nadání
Created by Jana Pryclová
stručná prezentace činnosti 2024

Fotogalerie OrgPad Konference, 19.11.2022, Next Zone
Created by OrgPad Info

Fyzika
Created by Peterko Poland

PRESENTATION PRIBYSLAV AND THE CZECH REPUBLIC
Created by Martina Dočekalová

zdravý životní styl
Created by Michal Němec

Občanská válka v USA
Created by Lucie Soukupová

Brainstorming_MQ_T4B
Created by Petra Novotná
Suggestions made by students

Nicholas Winton
Created by Dominik Bárta

rodokmen
Created by Josefína Lánová

Kuchařka
Created by Vít Kalisz
Veřejná sbírka receptů, kam můžete přispět i vy se s svými ověřenými rodinnými recepty.
#vaření

5. Otázka ZSV
Created by Markéta Ambrozková

Rules of the Free Structuring
Created by Pavel Klavík

DU - Testujeme bar
Created by Inna Dmytrenko

Singular/plural
Created by Romana Nečasová

Živočichové
Created by Kateřina Ježová
Obojživelníci jsou studenokrevní obratlovci mají čtyři končetiny je to například žába mají jednotlivé prsty

Časová osa - literatura a dějiny umění (Michaela Pulkrábová)
Created by Michaela Pulkrábová
OrgStránka ve výstavbě :)
Materiál zpracován jako přehled k maturitě dle výuky na gymnáziu Postupická
#dějepis, #dějiny umění, #historie, #litaratura, #maturita, #umění, #časová osa

Reflexe filmu
Created by Pavla Sedláčková

7) Sinice
Created by Martin Krejzek

Pedagogická situace
Created by Markéta Macáková
Můj model pedagogické situace. Snažím se v něm vystihnout základní komponenty a zároveň zvýraznit, které oblasti jsou pro mě neznámé a mám z nich strach a ve kterých bych se naopak cítila jistá a připravená je zvládnout.

Výlet do Aše
Created by Věra Antalová

Participace a její nástroje.
Created by Martin Volný
Mapa znázorňuje jednotlivé nástroje a třídí je podle klíčových slov

Monotremata, Metatheria, Afrotheria, Xenarthra
Created by Eva Blažková

Learning iPad music production
Created by Baruš Jeřábková
my self teaching plan
#creativity, #electronic music, #ipad, #music, #music production

Excel Learning Path
Created by Hales Psych
#Excel, #data, #learning, #mindmap

1. sv. válka
Created by Nicola Vopatová

Embedding webpages/documents into your OrgPages
Created by Honza Šuráň
#docs, #google, #maps, #spreadsheets, #youtube

Kurz WP - pro studenty
Created by David Walter

JdŘ VYS
Created by Jan Pošvář
Jednací řád pirátského krajského sdružení Vysočina

How to read OrgPages
Created by OrgPad Info
#OrgPad, #go through, #instructions, #manual, #orgpad, #orgpage, #orgpages, #read

Forza Horizon 5
Created by Vojtěch Pirkl

Pravěk
Created by Linda Z

SVĚTOBĚH
Created by Michaela Mastíková

Interiérový design - bydlení (pomůcka pro projekty dětí)
Created by Baruš Jeřábková
Dá se použít, pokud děti rády vytváří domy v Minecraftu, nebo je třeba jen rády kreslí :)
Jsou tu šablony pro kompletaci návrhů v OrgPadu, nebo PDF pro papírovou verzi zpracování.
#Minecraft, #bydlení, #dům, #interiér, #interiérový design, #projektová výuka, #stavění, #člověk a svět práce

career exploration map
Created by Maximilian D'Angelo

otázka č.5
Created by Kateřina Snítilová

PRAVOPISNÁ CVIČENÍ-DID@-14:45
Created by Veronika KREJČÍ

Obligations and Contracts
Created by JOHN PAUL CONSTANTINO

Agrese (sociální aspekty)
Created by Roman Mraček
#psychologie

Obojživelníci
Created by Veronika Lakomá

Bezobratlí - ARTHROPODA
Created by Michaela Tůmová
Kundrata, 2. část SBP
BEV, UPOL
#arthropoda, #bezobratli

Zvířata
Created by Marcela Štěpaníková

Introspection Activity
Created by reymark mina

Kulturní deník
Created by OrgPad Info

Constraint satisfaction and optimization (backup #12)
Created by Martin Dvořák
#computer science

Harry Potter
Created by lenka hovorkova

Atmosféra
Created by Karolína Toroňová

OK Go videos
Created by Baruš Jeřábková
I want to use the videos for something to work with the secondary school kids. So I need to study them and hopefully I'll fugure something out.
#art, #experimental, #ok go, #secondary school, #videoclip, #videos, #visual

OrgPad looper alpha
Created by Baruš Jeřábková
#experiment, #hudba, #hudebka, #looper, #music

Začínáme
Created by OrgPad Info
Onboarding in Czech
#introduction, #newcomers, #onboarding

COVID19
Created by Jan Sýkora
#koronavirus

Věta jednočlenná, dvojčlenná a větný ekvivalent
Created by Eliška Davidová

Elektromobilita: palivové články vs baterie
Created by Tomas Kalisz
#energetika, #technologie

Lewy-Körper Demenz
Created by Danik Sizov

Péče o vlasy
Created by Jitka Šturmová

Norimberský proces
Created by Jan Marciňák
Norimberský proces
#Norimberský proces

Kapaliny
Created by Lucie Szczepan´ská
Filip, Lucka, Hanka, Bety

Projekt
Created by Róza Novotná

iPRAHA13 - výběr z článků
Created by Petr Naske
DRAFT struktury vybraných článků redakce a našich partnerů.

Metodické centrum DK iPady 1.6.2022
Created by Baruš Jeřábková
Aktivity s iPady - ChatterKid, v odkazu na Padlet najdete ještě Chrome Music Lab :)
#barbora jeřábková, #bohuslav hora, #digitální kompetence, #digitální technologie, #hudební výchova, #ipad, #kutná hora, #martin procházka, #metodické centrum, #metodické centrum digitálních kompetencí, #petr naske, #ve výuce

Ukázky mých výtvarných prací
Created by Baruš Jeřábková
Obrázky jsou mrňavé, protože je nechci dávat k dispozici v použitelné kvalitě.
#barbora jeřábková, #baruš mima, #kresba, #malba, #portfolio, #umění, #výtvarná výchova, #výtvarné umění

Broadcast SlavMost
Created by Tomáš Hašek

6 - Mining
Created by Andreas Gajdošík

Jednoduchá bezbariérová úprava - jak na to?
Created by Karolina Klimova
Řešení požadavků rozvoje dopravy hl. m. Praha

New York City Oversize-Overweight Permit Info & Submission Schedule
Created by Not Me
This OrgPad contains most of the neccessary info for Oversize and Overweight permits for New York City, including the Submission Schedule, the dimentions when your Legal, when Escorts and, when Route Surveys are needed, and the Dates and Times when you can travel.

Slyšet svět jinak díky mobilu 🔊
Created by Baruš Jeřábková
Vytůněná prezentace z mé přednašky na BUMeetingu 2022 o tom, jak můžeme díky mobilu vidět zvuk a dále s ním pracovat a experimentovat.

půda
Created by Jana Sokolová

Find the criminal! (level 3 - all)
Created by Baruš Jeřábková
ESL appearance - connect picture and video. For non-readers and beginner readers.
#ESL, #English, #appearance, #criminal, #elementary, #game, #school

IT, oprav to! | BUM 2025
Created by Jindřich Zdráhal
Podklady pro Workshop IT, oprav to! na akci BUM 2025
Anotace:
Upřímně – koho baví opravovat písemky? Pokud někoho ano, měl by se nad sebou asi zamyslet. Pojďme se spolu podívat na procvičování, testy, písemky, ale třeba i hodnocení praktických úloh.
My si budeme hrát a testovat, technika to bude vyhodnocovat nebo aspoň hodně pomáhat.
Provázet nás bude: Blooket, ZipGrade, teamsy/formsy a AI!
(sice je tam použita technologie MS, ale ukázané principy jsou přenositelné)
Prosím, přineste si něco na internet (alespoň mobil) a tužku 😉
#AI, #BUM, #IT, #pedagogika

ACCA F4 (THUM'S ART)
Created by Cc Thum
Corporate and Business Law - Global (LW-GLO)
#ACCA, #ART, #Business Law, #Corporate, #F4, #Global, #THUM

Pokémoni
Created by Antonín Votoček

Jak se naučit kreslit
Created by Baruš Jeřábková
Postupně vytvářím knihu, o jejíž tvorbě už několik let sním. Tuto tvorbu postupně zaznamenávám, což můžete sledovat na mém YouTube kanále. Doufám, že tahle věc potěší hromadu lidí 🙂
https://youtu.be/8d3AuNXPqY8
#kniha, #kreslení, #malování, #naučit kreslit, #psaní, #umění, #vzdělávání, #výtvarka, #výtvarná výchova, #youtube

Fyzika
Created by Alex Jirkova
hue hou

Angličtina 6.B
Created by Jakub Pawlas
slovíčka a diskuze z hodiny

Films (U4)
Created by Elena T

Evropská unie
Created by Uchral Ganzul

Lit. Osa Antika - 2.světová
Created by Boch Jind°ich

Doprava a Cestování
Created by Hynek Servus
Hynek a Marcipán

Logseq - Zotero -LaTeX
Created by Nikol Vypior (osobní/personal)

Georgian Britian
Created by Jan Skrabanek

Rozbor vět
Created by OrgPad Info
#poměry mezi větami, #souhrnný větný rozbor, #určování větných členů, #český jazyk, #čeština

Propojení na webové simulátory
Created by Jiří Kofránek
to je pokusná stránka

Vizitka – Kamila Klavíková
Created by OrgPad Info

Tematická analýza
Created by Andrea Jaleczová

světová renesance
Created by

biochemie
Created by Teri Rechtorovičová

Kompetence a dovednosti - Zpravodajství a práce s informacemi
Created by Vladimír Iliev
Cílem této myšlenkové mapy je roztřídit redakční a mediální rutiny na "jádrové" a doplňkové

Spolupracuji
Created by Baruš Jeřábková
Přehled o tom, s kým v rámci své práce spolupracuji.

souvětí
Created by Josef Kroul

Immunology Concept Map
Created by Rama O'Dwyer

Tereza Nesládková
Created by

2033
Created by Mira Friedrichová
Myšlenková mapa k budoucnosti

Osobní hospodaření
Created by Vojtěch HAFERNÍK

MAPy/KAPy pomáhají digitalizaci škol
Created by Petr Naske

Lionel Messi
Created by Matěj Valeš

Heřmánek rodokmen-Emma
Created by Emma Surikaty
Čeští pradávní panovníci

Rozvoj potenciálu každého žáka
Created by Jana Štefková
Cíle, činnosti a kritéria klíčového tématu Rozvoj potenciálu každého žáka KAP LK III.

Absolutní majetková práva
Created by Veselkan

etica
Created by Daniel Calivá

Canva
Created by Jindřich Zdráhal

Pharmacolibrary lightning talk TK
Created by Tomas Kulhanek

2
Created by Veronika Lakomá

Kultura Řecka
Created by Martina Husariková

KORÝŠI
Created by Veronika Lakomá

36 Otázek lásky (šablona)
Created by Nikol Vypior (osobní/personal)
#conversation, #couple, #hodnoty, #názor, #opinion, #otázky, #psychologie, #psychology, #pár, #questions, #relationship, #rozhovor, #sebepoznání, #self-knowledge, #terapie, #therapy, #values, #vztah

Smutis pičo
Created by Matěj Nevlud

Literatura v období renesance a humanismu
Created by Anna Kozáčková

Myšlenkové mapy
Created by Martin Kuneš

I want to
Created by Klára Prchlíková
Kluci a holky, zkuste mi, prosím, k této bublině napsat, jakou hru byste si chtěli zahrát za využití našich slovíček ze čtvrté lekce, nebo třeba i vašich vlastních :-)

3
Created by Veronika Lakomá

Přehled informací o COVID-19
Created by Kamila Klavíková
Vše možné od původu nemoci po ekonomické dopady. Stav k jaru 2020.
#koronavirus

MÉDIA_Peťka
Created by Kateřina Strouhalová
moderní média, technologie, internet a sociální sítě

Užitečné odkazy OrgPad
Created by Baruš Jeřábková
Návody, kontakt, sociální sítě, články, videa, galerie využití
#odkazy

WINTER
Created by Anežka Zívalíková

výuka pomocí simulátoru na PATFYZ 2023/2024/2025
Created by Tomas Kulhanek
#fyziologie

Esl
Created by Baruš Jeřábková

Světlo a tma + technologie + umění = 😱
Created by Baruš Jeřábková
Videomapping & real-time projection tracking etc.

Mízní soustava
Created by Tom

Longitail
Created by Martin Pavlič

Principles of OrgPad
Created by Baruš Jeřábková
These infographics explain the basis and particularities of OrgPad, and why it looks and works the way it does.
#OrgPad, #about, #explanation, #info, #philosophy, #principles

Vize OrgPadu
Created by Pavel Klavík
#OrgPad

Fotosyntéza
Created by Kajsa

Iron metabolism - Interactive seminar
Created by Jiří Kofránek
Interactive seminar of iron metabolism using simulation games

Resources for Erasmus kiddos
Created by Baruš Jeřábková

Meziválečná literatura
Created by Josef Kroul

Food, drinks & eating 5. (Valerie Lazíková a Sára Haluzíková)
Created by Valerie Lazíková

8
Created by Zuzana Kamešová

Einführung
Created by OrgPad Info
Onboarding in German
#introduction, #newcomers, #onboarding

Zvyky, pověry a tradice ČR (kopie)
Created by Monika SUKOVÁ
Vlož obrázek a popis nějaké tradice, pověry, zvyklosti či pranostiky, která se váže k ČR.

Realism
Created by Mgr. Jaroslava Študentová

Year 2021 at Česká spořitelna Foundation
Created by Nadace České spořitelny

Prázdniny a hudba (6.A)
Created by Jaroslava Nývltová

Mízní soustava
Created by wade parody
1.Mízní systém slouží k odvádění přebytečného tkáňového moku, různých látkových zplodin ze tkání a k odvádění vstřebaných tuků (glycerol a mastné kyseliny) ze stěn střevních. Transportní prostředí tvoří míza – lymfa. Tkáňový mok – je tekutina, která je v mezibuněčných prostorách a tkáňových štěrbinách Obrázek č. 134.
2.Lymfa (míza) je nažloutlá tekutina některých živočichů včetně člověka, která koluje v lymfatickém systému. Má podobné složení jako krevní plazma. Je součástí imunitního systému, má významnou úlohu v obraně těla před infekčními a nádorovými onemocněními.
3.Sbírá se do mízních vlásečnic (lymfatických kapilár). Potom pokračuje dál širšími cévami, kde se pak na různých místech nachází lymfatické uzliny, které lymfu filtrují. Lymfatické cévy se postupně spojují do tzv. ductus thoracicus, která lymfu odvádí do žilního systému.
4.Brzlík (lat. thymus) je centrální (primární) lymfatický orgán nacházející se v hrudním koši. T-lymfocyty zde získávají imunologickou imunokompetenci a autotoleranci pod vlivem diferenciačních faktorů buněk retikulárního epitelu, který tvoří stroma celého orgánu
5.Slezina (řec. σπλήν, splen; lat. lien) náleží funkčně k cévnímu systému jako orgán, kde dochází k vychytávání a destrukci opotřebovaných erytrocytů, a kde se v mízních uzlíčcích tvoří lymfocyty. Zároveň je slezina největším lymfatickým orgánem a hlavním místem obrany proti škodlivinám a infekci vnikajícím do cirkulace. (kde se nachází): Slezina je uložena intraperitoneálně v levé klenbě brániční (rg. hypochondriaca sinistra), v rozmezí 9. až 11.
6.Lymfatické uzliny se nacházejí zejména v blízkosti velkých tepen a tam, kde jsou tepny hmatné pod povrchem těla, například ve slabinách, v podpažní jámě a na krku. Fungují jako filtry pro průtok mízy a vychytávají různé cizorodé částice, například prach, choroboplodné zárodky či nádorové buňky.
(kde se nachází): Nachází se v oběhu lymfatických cév a slouží jako biologický filtr lymfy. Lymfatické uzliny nalezneme zejména v podpažní jámě, v tříslech, v blízkosti velkých krčních cév, v hrudníku či dutině břišní. Hrají podstatnou roli v obraně organizmu proti mikrobům i nádorovým buňkám. (proč se zvětšují): Rakovinou lymfatických uzlin každoročně onemocní 1800 Čechů, přičemž o něco častěji postihne muže mezi 20. a 30. rokem života. Lymfom, jak se onkologickému onemocnění také říká, postihuje buňky lymfatického systému (bílé krvinky), které se začnou nekontrolovatelně množit. Postižená uzlina (anebo celé skupiny uzlin) se následně začne zvětšovat a přestává lidskému organismu sloužit, protože ztrácí své původní funkce.
7.(slzné žlázy)Je uložena v zevní horní části očnice nad zevním očním koutkem ve zvláštní očnicové prohloubenině. Má dvě části – očnicovou a víčkovou. Většina vývodů očnicové části žlázy prochází přes část víčkovou, společně pak skrz spojivku ústí do horního spojivkového vaku tak, že se odtud slzy rozlévají po celém předním očním obvodu. Do spojivkového vaku ústí také vývody menších slzných žlázek.(potní žlázy):Potní žlázy (glandulae sudoriferae) jsou žlázy v kůži mnoha savců včetně člověka, které produkují pot. Ten je vypuzován myoepiteliální tkání do oblasti vlasového folikulu, a prostřednictvím vlasové pochvy se dále pot dostává na povrch.
U člověka existují dva druhy potních žláz:
apokrinní (pachové) jsou lokalizovány v podpaží, ušních kanálcích, v okolí pohlavních orgánů a prsních bradavek. Způsobují charakteristický pach jedince.
ekkrinní (pravé potní) žlázy na lidském těle v hojnější míře, je jich asi 2-3 miliony.[1]
U žen se pak z potních žláz vyvinuly mléčné žlázy (mazové):Jedná se o žlázy holokrinní – maz vzniká rozpadem buňky. Nachází se v horní polovině koria, ústí do infunfibula vlasových folikulů (ale i bez vlasu), spolu s ním tvoří tzv. pilosebaceózní jednotku. Je pro ně typická seboroická lokalizace - tzn. obličej (nos a okolí), horní části prsou a zad, naopak nejsou na dlaních a ploskách. Patří k nim také glandulae Meibomi et praeputiales Tysoni. Jejich sekrece je ovlivňována hormony (převážně androgeny). (slinné):Velké slinné žlázy jsou obaleny pouzdrem, které je tvořeno hustým kolagenním vazivem. Z pouzdra vybíhají vazivová septa, která dělí žlázu na jednotlivé lalůčky (lobuli). V septech probíhají četné cévy a nervová vlákna. Jedná se o žlázy exokrinního typu, což znamená, že sekret, který produkují, je dopraven systémem vývodů do cílového místa. Jsou tedy složeny ze systému vývodů a složky sekreční, která je tvořena exokrinními buňkami. Tyto buňky jsou dvojího typu – serózní a mucinózní. Podle převažujícího počtu daného typu buněk rozlišíme, o jaký typ žlázy se jedná.
8.Hlavními příčinami vzniku těchto chorob jsou průmyslová velkovýroby a druhotně i příjem kaloricky bohatých potravin zejména tučných, slaných a přeslazených jídel, které jsou převážně z živočišných zdrojů, dále významný úbytek fyzického pohybu, nadměrná konzumace jídla, alkoholu a cigaret a zvýšený stres.
9.Infekční onemocnění infekcí, z latinského infectio od slovesa inficere = nakazit, napustit, to od slovesa facere = dělat a předpony in), při kterém dochází k poškození hostitelského makroorganismu prostřednictvím parazita, který narušuje vnitřní prostředí makroorganismu, v němž získává prostředí k vlastnímu růstu a množení. Infekcí se tedy rozumí proniknutí choroboplodných zárodků do organismu. Příslušní parazité, nejčastěji mikroorganismy, vnikají do těla hostitele různými způsoby (kapénková nákaza, potrava, poranění, pohlavní styk, přenos krví, přenos z matky na plod, přenos kousnutím hmyzem.
10.Inkubační doba je časový úsek od proniknutí infekčního agens nebo toxinu do organizmu do projevení prvních klinických příznaků. Čas nutný k pomnožení agens. U různých původců je jinak dlouhá. Může se jednat o několik hodin, dnů, několik let (AIDS).
11.Imunita v imunologii označuje schopnost organismu bránit se proti patogenům pocházejícím jak z vnějšího prostředí, tak z vnitřního prostředí organismu (virus, bakterie, nádorová buňka). Imunita spouští imunitní odpověď organismu vůči patogenům a v určité míře jí disponují všechny organismy. Základní imunitou disponují rostliny, živočichové ji mají rozvinutější a řídí ji imunitní systém.
12.Imunita je schopnost organismu rozpoznávat cizorodé makromolekulární látky, bránit jejich vniknutí do organismu a zajišťovat jejich likvidaci v organismu. Rozlišujeme imunitu látkovou (humorální) a buněčnou. Imunita se v organismu uskutečňuje imunitní reakcí. (je vrozena):Aktivní přirozená imunita (často nazývaná také vrozená nebo nespecifická) je druhou a třetí linií obrany organismu proti patogenům. Je tvořena látkovou (humorální) imunitou, která pracuje s protilátkami, a též buněčnou imunitu. (získaná):není (aktivní odolnost):Získaná imunita je zaměřena proti určité konkrétní nemoci. Lze ji získat očkováním, proděláním patřičné choroby nebo choroby jí blízce příbuzné. Může být časově omezena. Její podstata spočívá v tom, že si organismus uchová část B lymfocytů. (přirozená):Aktivní přirozená imunita (často nazývaná také vrozená nebo nespecifická) je druhou a třetí linií obrany organismu proti patogenům. Je tvořena látkovou (humorální) imunitou, která pracuje s protilátkami, a též buněčnou imunitu. (umělá):Imunita je schopnost organismu rozpoznávat cizorodé ... Rozlišujeme imunitu látkovou (humorální) a buněčnou. Imunita se v ... Imunita umělá. Imunita aktivní.
13.Alergie jsou způsobeny nadměrnou reakcí imunitního systému těla na látky, které by ve většině případů jinak byly neškodné. Obvyklým spouštěčem respiračního alergického onemocnění bývají pyly, domácí roztoči, plísně a zvířecí srst. (co ji zpusobuje):Některé alergeny, jako je pyl, nacházíme venku, jiné se týkají vnitřního prostředí (plísně), z dalších hlavních alergenů to je zvířecí srst, prach nebo určité potraviny. Mezi nejčastější příčiny alergií tedy patří: Pyly ze stromů, rostlin a trávy způsobují sezónní alergie (také nazývaná rýma nebo senná rýma). (na co muze byt alergicky clovek):Potravinové alergeny,Hmyzí bodnutí,léky.

Formas de Gobierno
Created by ANDREA ALEXANDRA MORAN URRIOLA

Slovní druhy
Created by Milan Šatra
přehled slovních druhů, použití a určení

Zoologie (pracovní list)
Created by Nikol Vypior (osobní/personal)
#bilogie, #býložravci, #hlodavci, #hmyz, #hmyzožravci, #masožravci, #obojživelníci, #ptáci, #přírodopis, #přírodověda, #ryby, #savci, #všežravci, #šelmy, #živočich

Vzkazy učitelům
Created by Michal Bulawa

Functional Analysis
Created by Lukas Juhrich

Andrej Babiš (v. Danuše Nerudová v. Petr Pavel)
Created by Nikol Vypior (osobní/personal)
Tato OrgStránka vznikla jako soukromý průzkum kauz a osob kandidujících na prezidenta. Nasdílena je všem pro čtení jako shrnující materiál.

Project Praha 28.3
Created by Michaela Straková

Health
Created by Jakub Ševčík
#English, #angličtina, #maturita

vykyngové
Created by herbert servus

Ontologie Rodiny
Created by Mareon
Přirozené shluky pro formální ontologii mé rodiny.
#ontologie, #shluky

What is OrgPad?
Created by OrgPad Info
The basic ideas behind OrgPad in OrgPad. Short and simple.
#OrgPad, #about, #description, #introduction

36 Question Love (template)
Created by Nikol Vypior (osobní/personal)
#conversation, #couple, #opinion, #psychology, #questions, #relationship, #self-knowledge, #therapy, #values

software Kryštof, Matyas, Anezka, Helena
Created by Kryštof Svoboda

Jak se pekl chleba
Created by Matěj Novák
Tady zjistíte jak se dříve pekl chleba. +video pro zábavu
#Minecraft, #chleba, #tradice

Malými praktickými krůčky k velké změně
Created by Tomas Kalisz
Co můžeme přinést nejen sobě, ale i Evropě a světu

Real Estate Salesperson's Journey (Thum's Art)
Created by Cc Thum
Property Law course for Real Estate Salesperson in Singapore
#Art, #Law, #Salesperson, #Singapore, #Thum

Co mě baví?
Created by Baruš Jeřábková

Gestão do Conhecimento Pessoal
Created by Jose Nelson Figueiredo

Framework of Existence Duality and Singularity
Created by Amir Mehmood

Sociální Inženýrství
Created by Klirex LP

Doprava
Created by Petr Kocura

Every Thing I Know About Python
Created by suraj ghalley

Zeměpis
Created by Nela Losenická
státy a světadíly, kultura států,
zdroje: učebnice 7.- 9. ročník ZŠ + pracovní sešit zeměpisu

Návštěva na PedF ZČU v Plzni 24. 3. 2021
Created by Miloslav Khas
#obsah učiva, #technologie

VITAMÍNY ROZPUSTNÉ V TUCÍCH
Created by Marie Anna Hellmichová

FZŠ Chodovická - Pokrok během distanční výuky
Created by Jan Kittler
aplikace, zkušenosti, změny, posuny, plány, cíle, úkoly, nápady

podstatná jména
Created by Veronika Chvojková

Green Screen klíčování
Created by Martin Kuneš

Arteterapie
Created by Adéla Parnicki

Algoritmické riešenie problémov
Created by valika kercakova

Zvíře-Panda Červená
Created by Štěpán Klepáček

Nabídka pro školy - digitální kompetence B. Jeřábková
Created by Baruš Jeřábková

On-line nástroje jako výzva pro skautské vzdělávání
Created by Ondřej Trepeš (Vondráš)

Operační systémy
Created by Pavel Honzík

Timeline
Created by Benjamin Eugster

Fyzika
Created by Pavel Jirman
Fyzika jako věda

Ryby
Created by Veronika Lakomá

Já (template - ž)
Created by Baruš Jeřábková
Všimla jsem si, že OrgPad často lidi vede k tomu, aby si tu vypracovali OrgPage o sobě. Vytvořila jsem tuto šablonu, která může k vytvoření takové věci inspirovat. Někdo upřednostní udělat si to zcela podle sebe, někomu tohle třeba pomůže. Jednotlivá témata jsou tu náhodně rozmístěná. Doporučuji dovolit si přemýšlet více do hloubky a být k sobě upřímný. Zamýšlet se nad tím, proč to tak je a proč to tak cítím. Jak mě to zformovalo. Vytvořte si tolik spojů a buněk, kolik potřebujete. Když bude stránka více propracovaná, možná si všimnete, kde se toho nejvíc děje, k jakému místu se to nejvíc sbíhá. Tedy, co je zvláště důležité...
#já, #o mně, #psychologie, #sebepoznání

5.C - holky
Created by Jakub Pawlas
Popis Ibota

Vizitka - Pavel Klavík
Created by OrgPad Info

Trénování kresby
Created by Baruš Jeřábková
Jedno děvče u mě ve třídě se chce zlepšovat v kresbě. Vede si své portfolio a sleduje svůj pokrok. Toto jsou mé návrhy, jak by mohla posouvat svůj um dále. Ale vlastně bych mohla postupně vytvořit velkou sadu, která se určitě bude hodit i dalším :)
#kresba, #pokrok, #portfolio, #umění, #výtvarná výchova

Keltové
Created by Leona Dufková

Diskrétní Matematika Témata
Created by Jan Hartman
Shrnutí témat předmětu diskrétní matematika na MFF UK.
Barvy odpovídají hloubce zanoření od kořene (DISKRÉTNÍ MATEMATIKA). Jdou v pořadí: červená, fialová, zelená, modrá, žlutá.
U některých buněk lze zobrazit i druhé okno, které obsahuje příklady definovaného pojmu.
#matematika

Websites in OrgPad
Created by Pavel Klavík

Barvy v OrgPadu
Created by Baruš Jeřábková
Hexadecimální kódy barev v OrgPadu. Hodí se pro tvorbu vlastních grafických prvků pro tvorbu zajímavějších OrgStránek a tvorbu dalších materiálů.
#OrgPad, #barvy, #design, #hex, #v OrgPadu

7 - Software
Created by Andreas Gajdošík

Kariérní centrum ČVUT
Created by Aneta Strnadová
K pomáhá studentům a absolventům univerzity s přípravou na vstup na trh práce a se sebepoznáním.

STRUKTURA ZKOUŠKY - MATURITA Z ANJ
Created by Tereza Jana Šormová
průvodce zkouškou

PYTHON MINDMAP
Created by Taarique Williams
https://orgpad.info/s/sbwXdJ9N5wc
#Python mindmap

health
Created by Ivana Vochomůrková

Lucie Matýsková
Created by

Respirace - pracovní
Created by Jiří Kofránek

#pomahame_ukrajincum
Created by Josef Zemek
Přehled nových materiálů pro pedagogickou práci s Ukrajici
#@pomahame_ukrajincum, #introduction, #newcomers, #onboarding

Filosofie helénismu
Created by Tomáš Benc

Mind Map Artist 2 OrgPad Artist + Ambassador (Thum's Art)
Created by Cc Thum
The creative journey of a lawyer from Singapore
#Ambassador, #Artist, #Lawyer, #Mind Map, #OrgPad, #Singapore, #Thum, #art

OrgPage screenshots
Created by Pavel Klavík
#OrgPad

SOLNÝ DŮL WIELICZKA-Jáchym Vrtiška
Created by Jáchym Vrtiška

OrgPad 2021 Recap
Created by Baruš Jeřábková

4IZ160 Strukturované datové formáty
Created by Jan Alexandr Kopřiva

Germanismy, anglicismy, galicismy
Created by OrgPad Info
#aktivita, #původ slov, #roztřiď, #český jazyk, #čeština, #čj

Cisco - Clojure Development
Created by Eileen Norton
Cisco is using Clojure on our most advanced cloud security products: SecureX and Threat Grid.
Learn more about what we're doing and who is part of our teams!
##clojure, ##cloudsecurity, ##jobs, ##softwaredevelopment

Radioaktivita
Created by Jakub Roubicek

Úniková hra 1. pokus
Created by Jana Štefková

Embed messaging
Created by Pavel Klavík

oobbrráázzkkyy
Created by lenka hovorkova

Baroque
Created by Mgr. Jaroslava Študentová

Public History
Created by Alexej Kejzlar

Created by Veronika Lakomá

HEAR SEE THINK (Thum's Art)
Created by Cc Thum
EVOLUTION OF THE WAY WE LISTEN TO SONGS AND SEE MTVs.
#Art, #Singapore, #Thinking, #Thum, #concepts, #music, #see, #songs, #spotify

Faire, jouer
Created by Štejfová Kateřina

Aktivizace studenta v hodinách s využitím ICT
Created by Radka Matějková
Vhodné aplikace pro VOŠ.
Existujwe jich na trhu mnoho, ale některé jsou spíše určeny pro ZŠ.

Ekonomika Maturita
Created by Snowichi
Zde budu postupně psát, témata která se s nějvyšší pravděpodobností objeví na Maturitě

Nervová soustava
Created by Denisa Cibulková

Jean Sibelius
Created by samuel paluba
Jean Sibelius was a Finnish composer of the late Romantic and early-modern periods. He is widely regarded as his country's greatest composer, and his music is often credited with having helped Finland develop a national identity during its struggle for independence from Russia.Wikipedia
#Finsko, #Hudba

Introduction to Web Development
Created by Cc Thum
Brief introduction to Web Development
#development, #introduction, #web

Vis tes rêves avec le Club Astral
Created by Zeïlani Halilou

Digitální kompetence
Created by Lucie Kučerová

Odkazy sesbírané z Učitelé+
Created by Helena Šilhánková

Informatika
Created by Barbora Němcová
Informatika 5.B

Aby byl úspěšný každý žák
Created by Veronika Lakomá

Gripto
Created by Vladimír Husak
My mind doodles

Digitale Mündigkeit
Created by Benjamin Eugster

MIND MAP ART GALLERY (Thum's Art)
Created by Cc Thum
THUM CHENG CHEONG'S GALLERY OF MIND MAP ART AND PHOTOS
#ART GALLERY, #MIND MAP, #THUM

Medsoft 2023 - Detekce ..., S.Jirák, T.Kulhánek
Created by Tomas Kulhanek

Jak určit skladbu věty pro Surikaty
Created by Slávka Hejdová

The Tornado Clojure library
Created by Honza Šuráň
#clj, #clojure, #compiler, #css, #easy, #garden, #html, #internet, #java, #javascript, #leiningen, #simple, #web

Podnikatel
Created by Sofie Humpálová

Money, Services
Created by Julie Janková

SPORT
Created by Kateřina Strouhalová
druhy a dělení

Pukapuka - Linda Kohutiaková
Created by Lin Kohutiaková

Francie
Created by Adéla Dostálová

OrgPad wishes you a Merry Christmas and happy New Year 2022!
Created by Baruš Jeřábková

Zelenina - Овочі 🥒 (pexetrio)
Created by Baruš Jeřábková
Знайди трійцю – малюнок, написане слово, вимовне слово 🔹 Najdi trojice - obrázek, napsané slovo, mluvené slovo 🔸 Něco není v pořádku? Napište mi na jerabkovabarus@gmail.com

UOKOME School subjects
Created by Martina Kubišová
#Angličtina, #English

Věty vedlejší
Created by Miroslava Adamcová

Mentální mapa 2. sv. válka
Created by fugo

SYNTAX_ VÝPOVĚDNÍ MODIFIKACE
Created by Jan Kočíř

TŘICETILETÁ VÁLKA
Created by Emílie Baraníková

Velikonoční Týden
Created by Nikola Hipská

OVOCE A ZELENINA
Created by Michael Mleziva

Klimatická krize Brainstorming
Created by Lenka Váňová
Vkládejte všechny slova, která vás napadnou po nastudování videí o klimatické krizi.

present simple
Created by Filip Plíšek

6
Created by Veronika Lakomá

Sociedad y persona líquida
Created by Rosa Colucci

Independent ILE
Created by Colleen Sherry

Problema de la sociedad humana
Created by ANDREA ALEXANDRA MORAN URRIOLA

Český realismus
Created by Jaroslava Pilatova

Leoš Janáček
Created by Veronika Lakomá

Thum's Art Sandbox
Created by Cc Thum
Testing out the various ideas in OrgPad
#3D, #Ideas, #Sandbox, #Singapore, #Thinglink, #Thum, #VR, #art, #testing

Reproduction
Created by Li Monnie

Nekovářová Soňa
Created by
<3

Nikola Sekerová
Created by

Python mindmap (copy)
Created by Yusuf Bature

Vejsada_Patrik_Čosová Osa_3.F
Created by Patrik Vejsada

Belle Époque
Created by Elišk Horáčková
#francouzština, #historie, #maturita

ACCA F1 Overview
Created by Cc Thum
An overview of all the chapters
#ACCA, #Business and Technology, #F1

2-přídavná jména - lidské vlastnosti +-
Created by Vladimíra Emingerová

Školní poradenské pracoviště
Created by Vojtěch Vytiska
Struktura a kompetence Školního poradenského pracoviště 3. základní školy u Říčanského lesa

PŘEDLOŽKY, 21.9.
Created by Petra Landsperská
Co všechno vím o předložkách?

MindMap
Created by Matěj Zelený
BOT/USY

OrgPad´s BugArt Gallery / OrgPadí BugArt Galerie
Created by OrgPad Info
Sometimes things don't go perfectly. And bugs like to sneak in everywhere! Even in OrgPad!
Občas se něco úplně perfektně nepovede. A bugy rády lezou všude! I do OrgPadu!
#Orgpad, #about, #art, #bug, #bugs, #galerie, #gallery, #o, #umění

Maruška
Created by Lenka Váňová

WCAG
Created by Cerninakova Eva

Dramatika2
Created by Jana Pokorná

Bohuslav Martinů
Created by Veronika Lakomá

DJANGO
Created by David Walter

Modelování a simulace
Created by Jiří Kofránek

K ruským příležitostem v Pobaltí
Created by Jakub Weiner

AKTUÁLNÍ PROBLÉMY VÝUKY ČJ
Created by Veronika KREJČÍ

129 UPP
Created by Jiří Sodomek
#FSV ČVUT

Já (template - m)
Created by Baruš Jeřábková
Všimla jsem si, že OrgPad často lidi vede k tomu, aby si tu vypracovali OrgPage o sobě. Vytvořila jsem tuto šablonu, která může k vytvoření takové věci inspirovat. Někdo upřednostní udělat si to zcela podle sebe, někomu tohle třeba pomůže. Jednotlivá témata jsou tu náhodně rozmístěná. Doporučuji dovolit si přemýšlet více do hloubky a být k sobě upřímný. Zamýšlet se nad tím, proč to tak je a proč to tak cítím. Jak mě to zformovalo. Vytvořte si tolik spojů a buněk, kolik potřebujete. Když bude stránka více propracovaná, možná si všimnete, kde se toho nejvíc děje, k jakému místu se to nejvíc sbíhá. Tedy, co je zvláště důležité...
#já, #o mně, #psychologie, #sebepoznání

Coding for dumME
Created by Baruš Jeřábková
Notes from the Grasshopper app
Notes from Hello Ruby book for kids
Looking for answers
Embracing "shit happens" reality
Just trying to get it....
#beginner, #beginners, #code, #coding, #dummies, #grasshopper, #javascript, #js, #programming, #self-taught

Explain my tools & workflow
Created by Oleksii Koval

Skalárny súčin - LA2
Created by Jakub H
Môj pohľad na tému skalárny súčin.
#Lineárna Algebra, #Skalárny súčin, #dot product

T3A_technology
Created by Petra Novotná

pravopis
Created by Kateřina Suchová

Úhly
Created by Milan Šatra

Mírný pás:)
Created by Magdaléna Šajarová

Produkční řetězec fotografie
Created by Tomáš Karásek

Created by Anja Haß

Christmas vocabulary Kim's game ESL
Created by Baruš Jeřábková
How to play: Share the screen with all units open. Let children remember the pictures. Then stop sharing for a while and move some units aside from the screen or just close the unit. Mix the rest of the units to make it harder if you want. Share the screen again. Let them guess what words are missing.
You can also copy the whole thing into a new OrgPage if you have an account and adjust it as you wish. You can also download all the images clicking the menu in the left upper corner and use them for other materials.

SDW113 Visual Mapping SDW217 too (Thum's Art)
Created by Cc Thum
Visual Mapping for Effective Learning & Integrative Note-Taking
#Art, #Effective, #Learning, #Thum

Risen (vyprávění příběhu podle filmu)
Created by Baruš Jeřábková
Velikonoční příběh z trochu jiného úhlu pohledu. Film "Ve jménu Krista" - besídka a mládež
#Ježíš, #Kristus, #křestanství, #risen, #velikonoce

GARDNEROVA TYPOLOGIE
Created by Monika Czyžová

Chemie
Created by Veronika Uhrovi
Bílkoviny

Lein-Tornado Leiningen plugin
Created by Honza Šuráň
#clojure, #css, #garden, #html, #javascript, #lein, #leiningen, #plugin, #programming, #tornado, #web

Svět v 2. polovině 19. století
Created by Eliška Pitrová

Python mindmap (Ahmad Mateen)
Created by Ahmad Mateen

Navrhni řešení situace.
Created by Vladimíra Emingerová

Immunologia
Created by Chiara Lorenzi

Možnosti webových stránek v OrgPadu
Created by Baruš Jeřábková
#jednoduché webovky, #orgpad, #originální webovky, #v orgpadu, #webová stránka, #webové stránky

S2E_P1
Created by Petra Novotná

Ética Eudemonista
Created by MATTÍA SPINAZZI SATURNO

Java Course
Created by Maxim Shaptala
#course, #java, #learn

oblíbený film
Created by Šárka Balášová
jméno filmu:dokud jsi se mnou

Culture and the arts for MZk
Created by Petra Bydžovská
culture and the arts for maturita, vocabulary collection with many ideas, words and collocations + links to interesting websites
#B1/B2, #Culture, #Maturita, #arts

Antonín Dvořák
Created by Veronika Lakomá

Tvoříme dějiny Beta
Created by Jakub

MATURITA
Created by Pavlína Jirounková
Příprava na českou maturitu

Me (template)
Created by Baruš Jeřábková
I've noticed that OrgPad often encourages people to make an OrgPage about themselves. I created this template that may inspire you to create such a thing. Some people will prefer to make it entirely on their own, some people might find this helpful. The different topics are randomly placed here. I encourage you to allow yourself to think more deeply and be honest with yourself. To think about why this is so and why I feel this way. How it has shaped me. Make as many connections and cells as you need. As the page gets more developed, you might notice where there is the most connections. This will tell you what is particularly important for you...
#know myself, #me, #myself, #psychology, #self-knowledge

Myšlenková mapa - psychologické experimenty
Created by Doxuan Loc Nguyen

hmyz s proměnou dokonalou 6.A (Vojtěch Rádr)
Created by Vojtěch Rádr

Step
Created by Matěj CZ

Past simple countinuous
Created by Marek Šimonek
Popisování minulého času průběhového

3S POS
Created by Hadi Sanouree

Struktura proudění a rozdělení rychlostí
Created by Nikol Vypior (osobní/personal)
#Buckingham, #HYA, #drsnost, #hydraulika, #lamda, #laminární proudění, #mezní vrstva, #podvrstva, #potrubí, #rozměrová analýza, #rychlostní profil, #turbulentní proudění, #voda, #ztráta třením, #čvut, #λ

minecraft
Created by Jakub Šafář

BABIČKA
Created by Martina Husariková
Popis knihy Babička od Boženy Němcové

Mikulová,Šimáňová,Kohoutová,Koulová,Solomová,Gramanová
Created by Jolana Šimáňová

vložit fotografii
Created by Denisa Freithovà
práce s fotografiemi

EO - Tabelvortoj | Tabulková slova
Created by Jindřich Zdráhal
Tabelvortoj (aŭ korelativa vortoj) en Esperanto
#Esperanto

Countables x uncountables
Created by Kateřina Paušová

Formas de gobierno
Created by LIVIA LAUCEVICIUS HENRIQUES
República es el nombre que recibe una forma de organizar el estado.

Světová lit. do konce 2. sv. války
Created by Soňa Čapková

Mše svatá
Created by David Ucháč

Alicia & Sibel
Created by Alicia Danieli

Umělá inteligence ve vzdělávání (skav)
Created by Petr Naske
Umělá inteligence
#Konference, #Umělá inteligence, #Workshop

Wire transfer
Created by Baruš Jeřábková

Borderland Chronicles
Created by František Jahnátek

Sociální sítě Václav Maněna
Created by Václav Maněna

Databáze
Created by Dagmar Vítková

EMPEDOKLES
Created by Tomáš Benc

BMC/BLMC/BL - Rootes
Created by Janek Wagner
Vývoj britských automobilek...

Aaron Misa's Flowchart of Balane's Spanish Antecedents
Created by Aaron Misa

LESNÍ ŽIVOČICHOVÉ 4
Created by Kateřina Ježová

Operační systémy
Created by Karel Soběhart
Operační systémy ve výuce a jak to vidím já.
verze 221211
#Linux, #OS, #apple iOS, #apple macOS, #apple osX, #microsoft windows, #operační systémy

Digitální fotografie v rukou učitele
Created by Dagmar Vítková

Památky UNESCO ČR
Created by Michaela Špánková
památky Unesco

Jak použít promo kód? / How to use promo code? / Як використовувати промокод?
Created by OrgPad Info
#promocode, #promokód, #ukrajina, #uprchlíci

Arcticles
Created by Martin Keil

kossssssssssssssssssssssssssssssssssssssssssssssssssss
Created by okurkaxml

JOB OFFERS_T4A
Created by Petra Novotná

Zeměpis
Created by Tomáš Havlíček
#geografie

Gothic
Created by Mgr. Jaroslava Študentová

Flow : The Psychology of Optimal Experience
Created by Clarysse D.

Evropské státy
Created by

Nenewtonské kapaliny
Created by Nikol Vypior (osobní/personal)
#HYA, #Reologické modely, #VODA, #hydraulika, #reometrie, #ČVUT

Mein profil
Created by Lucie Hlavínová
Němčina

Sumativa 1 Guía 3er Trim ETICA Valentina Mejía 10°C
Created by Valentina Mejía
Orgpad sobre el tema posturas frente al problema del valor; enfóquese en el objetivismo y el subjetivismo.

Myšlenková mapa
Created by Tereza Křížová

Právo (tresty)
Created by Dmityj on keyboard
dmiryj haha

Sebehodnocení - pololetí 6. ročník
Created by Kateřina Sedláková

První republika
Created by Baruš Jeřábková
Protože jsem na to zahanbený nevzdělanec a potřebuju to učit děti, dělám si výpisky z různých videí a z toho, co mi můj chytrý manžel od stolu vysvětluje :)
K první republice jsme se s dětmi dostali skrz čokoládu Lidka

Deutschland
Created by Olga Trnková
Psychosen und psychische Funktionen Teil 1

SWOT analýza stavu cestovního ruchu v ČR
Created by Nikol Vypior (osobní/personal)
Rozřaďte podle obsahu do silných stránek, slabých stránek, příležitostí a hrozeb. Diskutujte o zařazení jednotlivých buněk ve skupině. Po zkontrolování s ostatními skupinami a učitelem vytvořte finální SWOT analýzu.
#geografie, #hrozby a příležitosti, #lidský a hodpodářský kapitál, #přírodní poměry a zdroje, #slabé a silné stránky, #zeměpis, #Česko, #Česká republika, #člověk a příroda

Písmo
Created by Baruš Jeřábková

POLITIKA
Created by Kateřina Strouhalová

1. skupina Kurz FyCh 1 - K zamyšlení
Created by Digi09 Lektor

KRIZOVÝ PLÁN ZŠ a MŠ Strážovice
Created by Soňa Dufková

The Game of Life
Created by Jakub Hejhal
#chaos, #cheat sheet, #entropy, #evil, #game, #goals, #good, #life, #meaning of life, #order, #philosophy, #purpose, #universe

Úvod k AI - krátký kurz
Created by Danuše Kubová

15.2. za slušnost s Milionem chvilek
Created by Eva Pošíková

Ryby 2
Created by Veronika Lakomá

Christmas for non-readers
Created by Baruš Jeřábková
Connect the pictures to videos.
Materials for beginner readers included.
#angličtina, #christmas, #elementary, #english, #esl, #excercise, #listening, #pictures, #school, #videos

Write an opinion essay
Created by Andrea Béres
Follow the steps to write a successful and effective essay.

Mobily ve škole
Created by Monika Cibulková

Zs chodov
Created by Klara Bilkova

Kniha: Jak získávat přátele a působit na lidi - Dale Carnegie
Created by Nikol Vypior (osobní/personal)

Pojistka a Jistič
Created by Aneta Lubenská

Ježek bělobřichý
Created by Veronika Lakomá

DKA a HHS
Created by Jiří Kofránek

Digitální kompetence - odkazy na zajímavé materiály
Created by Jana Toulová

Třetihory
Created by Jan Pačes

General Sergěj Jan Ingr (English version)
Created by Andrea Nenickova

zvířata
Created by Adéla Dostálová

Abeceda a čísla - SPZ značky
Created by Vladimíra Emingerová

Codeweek a dětské pěvecké sbory
Created by Petr Naske

Innovationsprozesse
Created by Benjamin Eugster

Třetihory úkol
Created by Ondřej Karafiát
- Ondřej Karafiát

Podpora odborného vzdělávání a spolupráce škol se zaměstnavateli
Created by Jana Štefková
Cíle, činnosti a kritéria klíčového tématu Podpora odborného vzdělávání a spolupráce škol se zaměstnavateli KAP LK III.

From Raw Data to Storytelling Visuals
Created by Senanur Kök

Tereza Musilová
Created by

8 - Intervence
Created by Andreas Gajdošík

Zdravý životní styl
Created by Petra Stránská
Pohyb
Strava
Spánek
Odpočinek
Pitný režim
Zájmy
#Zdraví

Tvarosloví
Created by Josef Kroul

Houses and wells
Created by OrgPad Tutorial
In this math puzzle, each of three houses is connected by a path to each of three wells. Can you rearrange these houses and wells to remove all crossings of paths in between? Make your own copy of this document and test it out.
V tomto matematickém hlavolamu je každý ze tří domů propojení cestou s každou ze tří studen. Dokážete přeuspořádat domy a studny tak, aby se odstranili všechny křížení cest? Udělejte si vlastní kopii tohoto dokumentu a vyzkoušejte si to.
#grafy, #graphs, #hlavolam, #matematika, #math, #návod, #puzzle, #tutorial

Puberta
Created by Terezie Gluchmanová

SWOT
Created by Dominik Varga

ICT koordinátor_práce v cloudu
Created by Lucka B.

Rozvoj podnikavosti, iniciativy a kreativity
Created by Jana Štefková
Cíle, činnosti a kritéria klíčového tématu Rozvoj podnikavosti, iniciativy a kreativity KAP LK III.

Semafor Kroměříž
Created by Nikol Vypior

Model jednoho dne
Created by Stanislav Cikalo

Fruit
Created by Olga Trnková

Martial Law of the Damned
Created by Iceblade 侍

[sei101][KvP]Nabídka celoživotního vzdělávání
Created by Tomáš Seidler
Myšlenková mapa vztahující se k možnostem vzdělávání dospělých
#U3V, #všb
![[sei101][KvP]Nabídka celoživotního vzdělávání](https://orgpad.info/o/Cmlu2mKcZEzq1sC6k1vgof/preview)
MÉDIA (kopie)
Created by Kateřina Strouhalová
moderní média, technologie, internet a sociální sítě

DV Websites (English)
Created by partho protim

Cvižení ZŠ Zličín
Created by OrgPad Info

MATEMATIKA MATĚJ
Created by lenka hovorkova

France
Created by Jan Škurla

zvířata
Created by Petr Voříšek

Scio - Sexuální výchova (Jana Majerová)
Created by Jana Majerová

závěrečný projekt 2024
Created by Troodon Universe

2025 timeline
Created by Mo Mack

Dobrodrudružství Udržbána Hodtalíře Část A
Created by Jakub Hrdinka

Avantgarda
Created by Josef Kroul

Fr - La maison
Created by Michaela Viktorová

ΙΛΙΑΔΑ, ΡΑΨΩΔΙΑ Α
Created by Fani D.
ΤΑ ΠΡΟΣΩΠΑ ΚΑΙ ΟΙ ΣΧΕΣΕΙΣ ΤΟΥΣ

UOKOME months of the year
Created by Martina Kubišová
#English, #angličtina

Reinigung
Created by Lukas Juhrich
#Deutsch, #German, #Haushalt, #Reinigung, #Tips

Prompting
Created by Samen Online

The USA
Created by Valeriya Gutzer

Projekt 2
Created by Róza Novotná

Přítomný čas - prostý, průběhový - 9. roč.
Created by Pavla Maštalířová

Červená Karkulka
Created by Monika Dostálová

DM Software
Created by Ondřej Švrček
Rozcestník na videonávody

Mizní soustava
Created by Alex Zechmeister

Myšlenková mapa - BV2
Created by Jana ŠTEFKOVÁ

TECHNIKA PRO ÚPRAVU AREÁLU MENDELU
Created by Lucie Ciencialová
Každý areál je potřeba upravovat. Pro úpravu větší areálů je potřeba využít techniku, která nám pomůže prostor nejen esteticky upravit, ale také zajisit bezpečný pohyb během všech ročních období. Tato myšlenková mapa má za účel přiblížit potřebnou techniku pro úpravu areálu Mendelu.

Codeweek2021
Created by Petr Naske
Očekávaný průběh, struktura, procesy kolem CODEWEEK2021
#Data, informace a modelování, #Digitální technologie, #Informační systémy, #codeweek, #informatické myšlení, #informatika, #programování, #práce s daty, #robotika

Nevěra
Created by Justin Vácha
#společenské vědy

Lidka - společná
Created by Baruš Jeřábková

Sametová revoluce
Created by Petr Růžička
Bylo období politických změn v Československu mezi 17. listopadem a 29. prosincem roku 1989, které vedly k pádu komunistického režimu.
#Sametová revoluce

8.C sdíleníj
Created by Petr Hájek

LESNÍ ŽIVOČICHOVÉ 3
Created by Kateřina Ježová

Ověřování informací
Created by Václav Maněna

Učení na test
Created by Eliška Pilátová
#paměť, #učení

Přehled HW počítače (Anna Martinakova)
Created by Anna Martinakova

Filosofie
Created by Filip Skerik
Antika -> 20. století

3C - Ustní otázky
Created by Tomáš Kafka

Mléko
Created by Rudolf Belec

Bezobratlí - HEXAPODA
Created by Michaela Tůmová
Kundrata, 2. část SBP
BEV, UPOL
#bezobratli, #hexapoda

Travel
Created by Aneta Gramza
collect as many words as possible connected with these means of transportation

01 DK - v ŠVP
Created by Antonín Marek
Plánování s OrgPadem

Dofe - zlatá medaile
Created by Matias Liebl
Myšlenková mapa o aktivitách, pohybu a dobrovolnictví.

RVP VKO
Created by Nikola Valová

Mořský environemntalismus
Created by Šimon Vykoukal
Elektronická verze maturitního projektu studenta Střední Scioškoly Žižkov Šimona Vykoukala.
Projekt je vícepohledovým rozborem socio-environmentálně významných problematik, souvisejících s moři.
Čtenář by měl po přečtení jakéhokoliv tématu s doplňujícími stanovisky/názory být schopen si lépe utvořit vlastní pohled na věc, případně může nahlédnout na přiložené zdroje, z nichž jednotlivá stanoviska vycházejí, a jsou tedy rozsáhlejší.
Tištěná verze projektu v podobě jednoho velkého plakátu (jakési leporelo) je dostupná buď v budově Střední Scioškoly Žižkov, anebo je k sehnání přímo u autora po telefonické domluvě (+420 775 664 746).
#environmentalismus, #moře, #projekt, #příroda

le Méxique
Created by m vintrova

Bukáček Malý
Created by Bartoloměj Jan Drbal
díky za čtení:)

Prezentace
Created by Eliška Rigová
Test

Nelča
Created by Lenka Váňová

00 - Dezinformace
Created by Jiří Kleker

Malibu Deck Doctor
Created by Frederick Charles Carrion

Monsters & Memories
Created by Lamah Herder

Word
Created by Dagmar Vítková

Vlci a hra
Created by Jan Kršňák

Prokrastinace
Created by Eliška Pilátová

Merry Christmas Happy New Year 2022 (Thum's Art)
Created by Cc Thum
Seasons Greetings for Christmas and New Year 2022
#2022, #Art, #Christmas, #Greetings, #New Year, #Thum

Doan Characters
Created by C.J. Meiser
This is a chart of the important characters and their relationships within the Doan saga.

Najdi ve svém okolí...
Created by Matěj Novák

postup hmyzího hotelu
Created by Matouš Fér

Our game
Created by Michal Štefan

Můj oblíbený sport
Created by Jakub Šebesta
Charakteristika tenisu, historie, soutěže, známí tenisté ČR, známí tenisté světa, zajímavosti

zeměpis 1 Filip Krizan
Created by Halas Ahal
asie

WBS ZSO
Created by Tomáš Gaňa

Vivienne's Mind Map
Created by Vivienne Hollenbeck

Uluru - Valerie Bláhová
Created by Valerie Bláhová

Myšlenková mapa
Created by Jan Zalubil

Co ovlivňuje úspěšnost hodiny?
Created by Petra Slamova

Vnitřní stavba těla savců - A
Created by Patrik Horák

Sluneční soustava
Created by Lukáš Tomek

HMYZ
Created by Veronika Lakomá

Classification of Organic Compounds
Created by Roshan

13B - Hlubina
Created by Jan Kršňák
Jedna z příběhových sítí interdisciplinární čítanky.
www.barevnesite.cz

Skoleni Kromeriz
Created by Nikol Vypior

Živočichové
Created by MaikelTay

Káva
Created by Petra Šmídová
#vaření

ELSA ČVUT
Created by OrgPad Info
#elsa, #přednáška, #webinář, #čvut

MEZIVÁLEČNÁ ČESKÁ POESIE (Marcela Rašková) (Matěj Stuchlík)
Created by Matěj Stuchlík

Kraje ČR
Created by Veronika Lakomá

skupenství látek
Created by

Literatura 1. ročník: osvícenství
Created by Marcela Rašková

Dramaterapie
Created by Vlastimil František Pavlů
Myšlenková mapa k předmětu Expresivní terapie

Ireland
Created by Štejfová Kateřina

Marie Sabolová
Created by
Fggz

Assert AI
Created by Assert AI
IT/ Security

Comunicación y estudios culturales
Created by Francisco Uribe
Trabajo Final
#school

Racek myšlenková mapa
Created by Kryštof Racek

Homework
Created by Baruš Jeřábková

From art to algorithm with Technion
Created by Jiří Kofránek

www.stastnahudba.cz - Vánoční besídka 2022
Created by Mgr. Jitka Arendáč Šťastná
Inspirace repertoárem do hodin hudby v MŠ, ZŠ, SŠ, ZUŠ.
Odkazy na různé skladby a melodie.
Celkový záznam vystoupení nebyl v plánu, máme pár zaznamenaných videí, fotek.

cónicas
Created by Alejandro

127KAZP
Created by Jiří Sodomek
#FSV ČVUT

Brainstorming_MQ_T4A
Created by Petra Novotná
Suggestions made by students

ČTVRTOHORY
Created by Václav Martinek

What I'm trying to say?
Created by Baruš Jeřábková

Směsi
Created by hello brother

JOB OFFERS_T4B
Created by Petra Novotná

morče domácí
Created by Eliška Havlíčková

hobbies
Created by Lindush Ka

Drahanská Vrchovina a Moravský Kras
Created by Long Nguyen

H
Created by Jan Sustr
Onboarding in Czech
#introduction, #newcomers, #onboarding

JEHNĚ
Created by Gabina Mi
Hra pro nejmenší

horniny a nerosty
Created by adam Radecky

Aj - Monty Python's Life of Brian
Created by Petr

ksichty
Created by Baruš Jeřábková

Myšlenková mapa - chemie
Created by Sofie Líšková

Puma
Created by okurkaxml
Puma
#Puma

K8s
Created by Remy Rojas

Markéta
Created by Lenka Váňová

Školení digitálních kompetencí
Created by Dita Štolfová
Jak se nenechat napálit

2025-2026 Anglický jazyk 1. stupeň
Created by Veronika Kratochvílová

Bílkoviny
Created by Ondřej Danko
Účel bíkovin. Jejich rozdělení. Příjímání.

myšlenková mapa Brazílie
Created by trsfg ardhtndd
...

Architecture
Created by
Onboarding in English
#introduction, #newcomers, #onboarding

Harmonikář
Created by Marcela Králíková
Marcela Sedláčková, Jak vyprávět dějiny umění, Magisterská diplomová práce, FF MU, Seminář dějin umění, Brno 2021. | Příloha

Posvitsi (Shine a light) on your life (template)
Created by Nikol Vypior (osobní/personal)
Map out where you are right now you are in your life. Shine a light on all the important topics, from love to work.
#balancing, #psychohygiene, #psychology, #questionnaire, #questions, #therapy

Světový realismus
Created by Josef Kroul

Agent's duties and rights
Created by Cc Thum

REVOLUCE (KK5A)
Created by Kateřina Kyčerková
#historie

Barus.cz - Umění, vzdělávání a technologie (kopie)
Created by Baruš Jeřábková
Digitální technologie ve výtvarné a hudební výchově | Hudební vystoupení a hudba | Umělecká tvorba
#Barbora Jeřábková, #Baruš Mima, #Prototypci, #digitální gramotnost, #digitální kompetence, #digitální technologie, #digitální umění, #hudební výchova, #kreativita, #kreativní technologie, #kresba, #kurz, #lektor, #na zakázku, #pedagogika, #pro učitele, #pro začátečníky, #projektový den, #písničky pro děti, #seminář, #v hudební výchově, #ve výtvarné výchově, #vzdělávání, #výtvarná výchova, #webinář, #workshop, #školení

school-inventory-20240709
Created by netwong

الذكاء الاصطناعي
Created by A. Salmi

Zaklínač
Created by Jan.Matyáš Matějka

Zvířátka ve škole
Created by Veronika Lakomá

Posvitsi na Život obecně (šablona)
Created by Nikol Vypior (osobní/personal)
Zmapuj si, kde se zrovna
ve svém životě nacházíš. Posviť si na všechna důležitá témata, od lásky až po práci.
#deník, #deníček, #dotazník, #evaluace, #láska, #mysl, #myšlenky, #práce, #psychologie, #psychoterapie, #reflexe, #rodina, #sebeevaluace, #sebereflexe, #sebeterapie, #teraie, #tělo, #vztahy

Projekt Kikiho
Created by Kristián Kureš

months of the year
Created by Alena Semelková
#English, #angličtina

Bachelor thesis - mental map
Created by Michal Boček
#bachelor, #china, #economicgeography, #geography, #thesis

Mighty Houses of Game of Throne
Created by Aleš Najmann
#Game of Thrones, #TV shows

PVH1 TOK - videa a tutoriály pro SW
Created by Nikol Vypior (osobní/personal)
#Civil 3D, #HECRAS, #autoCAD, #manual, #návod

Dezinformace
Created by Veronika Režná

Polytechnické vzdělávání
Created by Jana Štefková
Cíle, činnosti a kritéria klíčového tématu Polytechnické vzdělávání KAP LK III

Předávání e-learningových kurzů
Created by

Když něco pokazíme
Created by Baruš Jeřábková
Distanční nedělní besídka KSKH
http://www.godisjustlikejesus.com/13-failures-peter-jesus-loves-imperfect-people/
#Ježíš, #Petr, #chyby, #církev, #děti, #křesťanství, #vztah, #Šimon

Sonnets
Created by Eduard Bičiště
#literature

newtonovy zakony ❤
Created by Laura Vinařová

GLOBALIZACE
Created by Kateřina Strouhalová

الجملة الاسمية
Created by Wafa Asakrah

Surinam
Created by Štěpán Vedral

Angličtina 9.B
Created by Jakub Pawlas

Podpora čtenářské gramotnosti
Created by Jana Štefková
Cíle, činnosti a kritéria klíčového tématu Podpora čtenářské gramotnosti KAP LK III

Literatura 1. ročník - příprava
Created by Marcela Rašková

Domácí a školní počítačová síť
Created by Vojtěch Kerlin

Společnost
Created by Ladislav Prudík
17. a 18. století

myšlenková mapa
Created by Lenka Machálková

IT4TEACH
Created by Radim Konvička
Podpora ICT výuky ve škole.
Přehled IT vybavení, pomůcek a zdrojů pro výuku.

Website options in OrgPad
Created by Baruš Jeřábková
#orgpad, #original website, #simple website, #website

Trávicí soustava
Created by Denisa Cibulková

Affinity Designer cheating sheet
Created by Baruš Jeřábková
#design, #tools

Vnitřní stavba těla savců
Created by Honza Nádherný

Bobřík informatiky
Created by Petr Naske

Traditional recipes - PORTUGAL (10R 2023-24)
Created by Luisa Isabel Proenca Pires

Formy státu
Created by Petra Šebešová

Únor 1948 v ČSR
Created by Pavlína Havelková
Komunisté
Začíná vláda komunistů

M4A-2020
Created by Robert Kostner
#matematika

Mein Profil
Created by Wajihah Chaudry Ahmed
Němčina-škola

Impressionism
Created by Mgr. Jaroslava Študentová
Revision of key information

FIEBER (Nänni Stiefelmacher)
Created by Nänni Stiefelmacher
Mindmap für Grone Kurs PFA01

Návrhy na využití financí z trhu
Created by Veronika Lakomá

Mein Haus / meine Wohnung
Created by Long Nguyen

Organise 2 Memorise (Thum's Art)
Created by Cc Thum
Unlock the "Da Vinci Code" of memory with tools to organise your materials in a creative way.
#Creativity, #Da Vinci Code, #Memory, #Thum

10 - Obfuscation
Created by Andreas Gajdošík

Druhá světová válka
Created by Tereza PAVLACKÁ

Okruhy COVID 1/2
Created by Petr Matějů

ESL for non-readers - LARGE hide & seek in the class
Created by Baruš Jeřábková

Personal values (template)
Created by Nikol Vypior (osobní/personal)
PERSONAL VALUES PERSONAL VALUES Card Sort Card Sort W.R. Miller, J. C’de Baca, D.B. Matthews, P.L. Wilbourne University of New Mexico
#interview, #psychology, #questionnaire, #questions, #self-knowledge, #therapy

Zdroje lží a polopravd
Created by Simeon Newman
#diskuze, #factcheck, #lži, #ověřování faktů, #polopravdy, #seznam, #zdroj informací

Capstone Project
Created by KRISHNA
Data Analytics project
#introduction, #newcomers, #onboarding

Autorská práva a OrgPad
Created by OrgPad Info
#, #autorská práva, #autorské dílo, #co můžu dělat, #copy, #creative commons, #download, #jak označit licenci, #jaká mám práva, #oficiální dokument, #oficiální dokument OrgPad, #práva, #veřejné orgstránky, #vlastnictví, #wtfpl

Reading List
Created by Esh

moje restaurace Štefan SKČ3
Created by PoloXt 98

The way we think in OrgPad (Free Structuring)
Created by OrgPad Info
OrgPad allows completely different data and information structures than mind maps or linear text. We call it free structuring.
#OrgPad, #free structurin, #freedom, #how OrgPad works, #official document of OrgPad, #svoboda, #svobodné strukturování

柯謎筆記IG直播內容準備(2/16)
Created by 十七年的銀彈 跨越
1. 2023中文圈柯南迷族群特性年度調查(檔案.卡片.心智.Excel.Word.PowerPoint.HackMD.Padlet.)
2. 黑影老人(BOSS篇章.羽田.大岡.CIRO.)
3. 羽案(紅茶會議.赤井務武.若狹.蘭姆.)
4. M26的回顧
5. M27的展望
6. 三十週年
7. 2024年青山對話日
8. 2023柯南年度回顧
9. 柯南圈的媒體識讀(Padlet)
10. 我的貼文回顧展望
#IG, #柯南, #柯南謎的學習筆記, #直播

Polní plodiny
Created by Jan lačňák

Internet
Created by Michal Olszar
Schéma internetu do IVT

Mysl - FUK DOX (Baruš Mima)
Created by Baruš Jeřábková

Hodnocení práce z českého jazyka - struktura
Created by Miroslava Adamcová

M7 Synergy
Created by Anh Dang Tran

ACEs and Perinatal care
Created by Praew Rich

Webinář - 4 - digitální kompetence žáků při online výuce
Created by Milan Šatra

TV programmes
Created by Romana Nečasová

Kariérové poradenství
Created by Jana Štefková
Cíle, činnosti a kritéria klíčového tématu Kariérové poradenství KAP LK III

DIGI plovárna
Created by ros jak

PROTEKTORÁT (Čechy a Morava)
Created by david Šmucr
PROTEKTORÁT (Čechy a Morava)

6.třída
Created by Tereza Prokopová

Sowtwarové programy
Created by Jan lačňák
Luky a Honza

SIMGE Organise 2 Memorise (Thum's Art)
Created by Cc Thum
Participants to experiment and experience the canvas in OrgPad
#Singapore

Digitální identita
Created by Jakub Kynčl

Adventní projektové dny
Created by Tereza Odstrčilová

Motorky
Created by Ivan Wünsch

Saul can
Created by Oliver Michal

1. světová válka - Lingua school
Created by Jiří Kleker

5
Created by Veronika Lakomá

Pavla Wasserbauerová_praxe ČAJS
Created by Pavla Wasserbaueeova

Distanční výuka - návrhny na změny
Created by Jakub Pawlas
Impulsy pro změny.

Radovan - směsi (škola)
Created by Lenka Váňová

Denní plán
Created by _YURI_
tohle je můj denní plán

Má cesta IT
Created by Janek Wagner
#ICT

Myšlenková mapa - Konečná Martina
Created by Martina Konečná

Psychické poruchy
Created by Dominik Sobotka

USA, Velká Británie
Created by Jakub Vošvrda

Začínáme (Pavlína Havlová)
Created by Pavlína Havlová
Onboarding in Czech
#introduction, #newcomers, #onboarding

Sacharidy
Created by Mirka Benešová

triki fotbalovi
Created by Jakub Tomášek

Potřebuji pomoc! Chci pomoci! Kde hledat pomoc?
Created by OrgPad Info
Trápí tě něco či někdo? Chceš někomu pomoci? Podívej se sem!
#deprese, #domácí násilí, #kyberšikana, #nebezpečí, #pomoc, #predátoři, #psychické problémy, #týrání, #ubližování, #vyhrožování, #zneužívání, #úzkosti, #šikana

Kterak Pavel rubal průhledný linky
Created by Baruš Jeřábková

Robotika pro začátečníky
Created by Michaela Konopikova

GFSA Go To Market - Creative Connections - eGolem
Created by Tomas Kulhanek

Jak můžu věci měnit (pracovní)
Created by Drahoslava Hauserová

USED TO
Created by Olga Trnková

sociální sítě
Created by Bohdan Valouch

Středověká literatura
Created by Adam Forejtnik

Matematika
Created by Filip Gregor

software ve škole
Created by Jiří Bednarski

Cubism
Created by Mgr. Jaroslava Študentová

mobilní operační systémy
Created by Magdalena Dvořáková

Modelování - Hyundai
Created by Robert Strakoš

Les - Sára
Created by Mellow Kitty
Chuchelský les

Obyvatelstvo
Created by Gabriela Tomanová

Čeští panovníci
Created by Sabina Formánková

Ofišl Tutoš
Created by Kryštof Hofman
Onboarding in Czech
#introduction, #newcomers, #onboarding

Rozvoj digitálních dovedností na ZŠ - jak najít priority?
Created by Petr Naske

123
Created by Olga Trnková

Concept Map
Created by Lauren Blaes

Clasificacion de los derechos humanos Carlos González 7a
Created by CARLOS EMANUEL GONZALEZ RUIZ

VFR a USA
Created by Adam Smelik
#historie

9 - Kód
Created by Andreas Gajdošík

Armut
Created by Veronika Kolomyytseva
lmao--

English - orientations in town
Created by Eva Burden Fainová

Animace 7.B
Created by Veronika Filcíková

How People Learn (Thum's Art)
Created by Cc Thum
A personal journey of a lawyer entering the education sector
#Lawyer, #Learn, #art, #education

muj život
Created by Nicolas Horak

CRM 2. prototyp J. Živný
Created by Tomas Kulhanek
Jak můžeme pomoci doc. Janu Živnému, který je zaneprázdněným vysokoškolským pedagogem, aby byl skvělý učitel a aby vizuálně znázornil téma fyziologie dehydratace a jak se má léčit, aby studenti rychle porozuměli.

Maturitní otázka myšlenková mapa
Created by Patrik Havlík

TED Talk
Created by John Fajkus
My favourite ted talk is about The Spanish inquisition

Základy algoritmizace (Martin Gembec)
Created by Martin Gembec

TDC - NPI - Orgpad ve výuce
Created by Jindřich Zdráhal
V rámci Týdne pro Digitální Česko jsme měli s NPI Čaj o páté s inspirací ze školních sboroven středních škol. A v rámci tohoto inspiromatu jsem ukazoval kolegům, jak používám OrgPad.
Pokud by to zajímalo i vás, tak tady je má prezentace
#NPI, #Střední škola, #TDC, #orgpad

Volné myšlenkové struktury
Created by Baruš Jeřábková

Husitství
Created by Jan Divišek
myšlenková mapa na dějepis

Síťová karta
Created by Erik Rossmann

doba bronzová
Created by Prokop Brabenec

Aneta Skalová
Created by Aneta Skalová

AI William and Meriwether
Created by Kateřina Sedláková

3D tisk (Petr Naske)
Created by Petr Naske

Athens
Created by Max Porubský

Renesance
Created by Yan Emson
Literatura

Rok 1970 - důležité události
Created by Pavla Sadilová
#historie

Digitální portfolio - Eliška Králová
Created by Eliška Králová

Začínáme (Ivana Rytířová)
Created by Ivana Rytířová
Onboarding in Czech
#introduction, #newcomers, #onboarding

Pedagogická praxe - Člověk a jeho svět
Created by Šárka Rozumová

6) Pravděpodobnost
Created by Nikol Vypior (osobní/personal)

Někdo mi ubližuje
Created by Veronika Lakomá
Prevence šikany

METODY A FORMY
Created by Lucie Kobrlová

chemie
Created by Jiří Straka

algorytmus na pravopis(Kopecký,Zlotorovič)
Created by Tomáš Kopecký

ICT
Created by Secho23

Plyn
Created by Josef Dvořák
Plyn.Zemní plyn má celkem čtyři hlavní složky a těmi jsou methan, ethan, propan a butan. Největší zastoupení z těchto složek má methan, a to většinou kolem 90%.

komunizmus
Created by Vojtěch Kupka

sborník her pro předškolní děti v MŠ - rozvoj kognitivních funkcí
Created by Veronika Kocova

unipa.cz - střediska
Created by Dan Thaisz

Jak poznáváme svět prostřednictvím tvorby
Created by Baruš Jeřábková

Get that job
Created by Andrea Béres
ESL A2 reading exercise

1.1. Улс ба төр ёсны сэтгэлгээ
Created by Soyolzul Bat-ochir
Н. Лүндэндорж "Төрийн онол" 2020 он

Babička sama sebe - Grandmother to myself
Created by Ella Pelikánová
#babička sama sebe, #family, #family relationships, #family tree, #grandmother to myself, #rodina, #rodinné vztahy, #rodokmen

Real Estate Salespersons Course Paper 1 (Thum's Art)
Created by Cc Thum
Key legal concepts of real property law in Singapore
#3D, #Law, #Property, #Singapore, #Thum, #art

český jazyk
Created by Johana Šejnohová

SPORT and GAMES
Created by Lucie LUŽOVÁ
English - type of sport

Plži a mlži
Created by Veronika Lakomá

USA
Created by Viola Pidrmanová

Podpora matematické gramotnosti
Created by Jana Štefková
Cíle, činnosti a kritéria klíčového tématu Podpora matematické gramotnosti KAP LK III

Totalita
Created by Lucie Maslowska

velká morava
Created by Josef Koso

Jak číst OrgPage
Created by Baruš Jeřábková
Návod na prolížení dokumentů v OrgPadu pro nově příchozí :)
#OrgPad, #dokument, #instrukce, #manuál, #návod, #orgpad, #orgpage, #číst

FUTUR Vendy, Anet
Created by Štejfová Kateřina

hry
Created by burryan
100%ohře

Management
Created by Karel Soběhart

škola
Created by Jura Semerád

Podpora revize RVP pro ZV (NPI ČR - Olomoucký kraj)
Created by Jakub Mrázek
Chtěli bychom zjednodušit orientaci při vyhledávání podpory pří implementaci Nové informatiky do ŠVP.

Psaní i/y
Created by Marie Lukešová

Podnikaltelký záměr
Created by Julie Thea Kmentová

Asi něco
Created by Jakub Jantschke

Začínáme (Kateřina Lukešová)
Created by Kateřina Lukešová
Onboarding in Czech
#introduction, #newcomers, #onboarding

Atmosfericky tlak
Created by vladimír kozubkaa

Hardware
Created by Tadeáš Veselý

Just for Fun with Quotes (Thum's Art)
Created by Cc Thum
Fun visuals from various super heroes etc
#DC, #Superman, #art, #fun, #marvel, #super heroes, #visual

Onboarding (Andrei Mureșan)
Created by Andrei Mureșan
Onboarding in English
#introduction, #newcomers, #onboarding

OrgPlay! (colors)
Created by Baruš Jeřábková

9. B
Created by Viktor Pirkl

Facture
Created by Pharmacie Metro Reynerie

tvořivost
Created by Radka Hanusová

Bodylight Virtual Machine
Created by Jiří Kofránek

Bezkyslíkkaté kysleiny
Created by Vit Hrabak
Pokus

Moje škola
Created by Aleš Jahoda

Fotbal
Created by Bumbosh

BTM Reviews
Created by Arlene Weng

Coronavirus, spring and the💩 (s klíčem a wordwallem) ESL
Created by Baruš Jeřábková
Slovíčka k tomuto videu: https://www.youtube.com/watch?v=0DQA9EEM3-0. Klíč je vždy v druhé stránce obrázku.
#ESL, #English, #angličtina, #coronavirus, #flowers, #jaro, #poo, #spirng, #teaching

Vesmír
Created by Andrea Zajíčková

Stepi2
Created by Václav Kašpárek

TOTALITA - Denisa Mecová
Created by Denisa Mecová

MÉDIA (Kateřina Strouhalová)
Created by Kateřina Strouhalová
moderní média, technologie, internet a sociální sítě

Pruthviraj Gawande
Created by Pruthviraj Gawande
Rag chain and how chatbot works
#introduction, #newcomers, #onboarding

Rodokmen
Created by Adam Jelínek

Groupe 3
Created by Romaissae Bel

fav trinkets 🌹
Created by jack fruit

Přírodopis - zvířata
Created by Veronika Lakomá

Šifrování
Created by Tereza Černochová

GeekBoy
Created by Richard Poisl

Sekera
Created by Matouš Šperling

Psychopedie
Created by Michael Rob

Crime is what? (Vojta kolar)
Created by Vojta kolar

Tiere
Created by Tereza Černá

Ovoce - Фрукти (Pexetrio) 🍎
Created by Baruš Jeřábková
Знайди трійцю – малюнок, написане слово, вимовне слово 🔹 Najdi trojice - obrázek, napsané slovo, mluvené slovo 🔸 Něco není v pořádku? Napište mi na jerabkovabarus@gmail.com

kybernetická bezpečnost
Created by Justin Krága

Myšlenková mapa-RVP AB
Created by Adam Boček

EU
Created by trsfg ardhtndd
EU

Aktiva/Pasiva - učetnictví
Created by Karolína Valná
Myšlenková mapa do předmětu učetnictví sloužící jako doplňkový materiál ke studiu.

USA-Bodybuliders
Created by David Vaňous

Honza
Created by David Trödler

ESL hide & seek in the class (for non-readers, part 1)
Created by Baruš Jeřábková

IT Sicherheit
Created by

Nemcian
Created by Marie Hrušková

Olovo
Created by Bruno Biolek

Štěpán a Daniel
Created by Daniel Janda

Jihomoravský kraj
Created by Moly Přibylová

Královéhradecký kraj
Created by Martina Harmsová
#cestování, #geografie

Teze (kopie Baruš)
Created by Baruš Jeřábková

Dělení
Created by Skibidi Rizzler

sebehodnocení
Created by Kateřina Sedláková

Benjamin Abeles
Created by Dominik Bárta

Jiří Vala-HARDWARE
Created by Jiří Vala

OPM and Design patterns
Created by Jiří Kofránek

Půdy
Created by Metoděj Podlipný

zvíře
Created by Karolína Boušková
#králík, #rady

Solární elektrárny
Created by Dominik Hess

Present simple - Sentence construction
Created by Klára Prchlíková

Životní styl - Jana a Nela K
Created by Nela Kovaříková

Pořizování domácího mazlíčka
Created by Barbora Čiháková
nevim

6. Postup před vznikem pracovního poměru, vznik pracovního poměru, pracovní smlouva
Created by Edita Matyášová

Auta
Created by Žaneta Lacková

Lenka Dejmalová
Created by

Přehled HW počítače (Nikol Vypior (OrgPad))
Created by OrgPad Info

Tabulkový kalkulátor
Created by Ondřej Dvorník
fzdtakfzluzklaH

Created by Pavlína Havelková

Špilík, Šímíček
Created by Jaromír Šimíček

Structural Meeetings Idea
Created by Oleksii Koval

OrgPad jako pomocník v porozumění individualitě dětí (i nás) - ENERGIE (Baruš Mima)
Created by Baruš Jeřábková

Marina Abramović
Created by Baruš Jeřábková

Seizure termination
Created by Nathan Evans

2.0
Created by Kateřina Audyová

8.ročník opakování
Created by Martina Harmsová
Harms

Nikušky Špagetky Carbonara
Created by nikuška
Rychlí Recept

Tipy a triky pro práci s textovým editorem
Created by Petr Naske

SORRY bobi
Created by Michal Ježek

Referat na hru
Created by lukas ptacek

Nadpisy
Created by Andrea Těšínská

restaurace u pole
Created by Anna Eliška Prokopová

Sladké - Солодощі (Pexetrio) 🧁
Created by Baruš Jeřábková
Знайди трійцю – малюнок, написане слово, вимовне слово 🔹 Najdi trojice - obrázek, napsané slovo, mluvené slovo 🔸 Něco není v pořádku? Napište mi na jerabkovabarus@gmail.com

Naše město
Created by Lucie Hedrichová

SLOVA NADŘAZENÁ A PODŘAZENÁ MATĚJ
Created by lenka hovorkova

Poi Workshopy
Created by Baruš Jeřábková
Nabízím workshopy točení s poi. U vás ve škole, s dětmi, s učiteli, ve vaší firmě, na kulturních akcích anebo soukromé hodiny. K účastníkům přistupuji individuálně a půjčím vlastní vybavení :)
#hodiny, #kutná hora, #poi, #poiky, #středočeský kraj, #točení s poi, #workshop, #žonglování

Budování studentských komunit
Created by Vendy Prášková

MARS
Created by zuzka Čicho

Hotovostní a bezhotovostní styk
Created by Eliška Vávrová

Muzeum literatury
Created by Josef Kroul

cars for Holmes_english 1.0
Created by Adam Jirout

tvorba prezentace
Created by Petr Boubín

Sítotisk veselý rektor focht
Created by Vojtěch Veselý

AI
Created by Antonín Durčák

Vnorovy
Created by Nikol Vypior (osobní/personal)

129DEUM
Created by Jiří Sodomek
#FSV ČVUT

dějepis - keltové
Created by Barbora Fialová

Internetová Bezpečnost
Created by Štěpán Mikšík

AIRSOVT
Created by Aleš Kotisa
ARrsovt

Anička
Created by Lenka Váňová

Teze
Created by Slávka Hejdová

Vikingove
Created by Jakub Klatovský
dávný časy

Nikušky Větné členy
Created by nikuška

řasokoule
Created by Alžběta Procházková

Práce ve škole
Created by Jakub Pawlas
vše co je potřeba připravit na síti

Fotbal - Arslanov
Created by Denys Arslanov

Find in your neighborhood... (template)
Created by Baruš Jeřábková
Make your walk more interesting by exploring your familiar surroundings. How many things have you passed by unnoticed for years?
#activity, #architecture, #nature, #outdoors, #photos, #public space, #walk

2.SVĚTOVÁ VÁLKA - LUCIE RIANTOVÁ
Created by Lucie Riantová

Mechanika - složené namáhání
Created by Václav Horčic

druhy ovoce
Created by Dominik Krčál

Zánik Rímskeho impéria
Created by andrea kranerova

Vyhledávač 9.A Vránková Vápeník Tkač
Created by Jaroslav Tkač

technické zabezpečení
Created by Miroslav Šikula

Pohonné látky
Created by Michal Klíma
Pojmová mapa na téma Pohonné látky
Michal Klíma, 9.B

navratil - mapa - totalita
Created by Max Navrátil

Začínáme (Tobiáš Zimanzl,markéta dusová,Vojtech plzák,Vlček matyáš
Created by Tobiáš Zimanzl
Onboarding in Czech
#introduction, #newcomers, #onboarding

Začínáme (Marcel Pyš)
Created by Marcel Pyš
Onboarding in Czech
#introduction, #newcomers, #onboarding

RVP myšlenková mapa
Created by Barbora Kolarova

Jak pejsek a kočička dělali dort
Created by Flash eu

kontynent
Created by Jiří Jonáš

Uclusion
Created by David Israel
#planning

Tiere
Created by Jakub Čepický

ON 88 1101
Created by Tereza Rozehnalová

Using structure and impact
Created by Juan Garcia Martinez

Počítačové Hry
Created by Jakub Veselý

já
Created by Jakub Červenka

Jak na rozvoj digitálních kompetencí žáka v čase a mezipředmětově
Created by Jana Pavlicová

Python mindmap (copy)
Created by Sam

Živočichové (kopie)
Created by Kristýna Malá
přírodopis

VKV - HWT
Created by Lubomír Harwot

Deutschland
Created by Olga Trnková

Le Prince
Created by Houssam Choubik

Škola
Created by

3.2 Nástroje pro tvorbu nebo úpravu multimediálního obsahu
Created by Lucie Přibylová

Extra třída - archiv nápadů
Created by Petr Naske

Zachraňte nosorožce
Created by Jiřina Zoubková
výklad

Čtyřhranka
Created by Lukáš Douša

載具、內容、數據
Created by YuanChen Chang

MO 5
Created by Jergus Dovala

nice cock
Created by Pelhřim Nechvátal

karel
Created by Karel Harbáček

Pedagogická komunikace
Created by Vojtěch Mervart

Velikonoce
Created by Isabella Svatoschová

O2 Chytrá Mohylka (k plakátu)
Created by Petr Naske
Schma obsahuje stejné informace jako plakát získaný ve škole. Videa a odkazy jsou klikací, zkoumej, prohlížej, piš na petr.naske@jsi.cz, jestli ti tu něco chybí pro ostatní spolu-objevitele digitálního světa.

Architektury Softwaroých Sytémů
Created by Dennis Pražák

Filip
Created by Lenka Váňová

Dětský domov
Created by Lucie Pernicová
#Brno Černopolní - MUDr. Nedorost, #FN Brno, #Kroměříž, #MŠMT, #OSPOD, #Opatrovník, #Opořany, #Pediatr - MUDr. Monteiro, #Pediatrická klinika, #Policie ČR - 158, #Poručík, #Psychiatr - MUDr. Vaňková, #Psychiatrická nemocnice, #RZP - 155, #SPC Kyjov - Mgr. Kopková, #ŠVP

mh
Created by charlie holmblad

Ondra
Created by Lenka Váňová

OrgPad's social media
Created by Honza Šuráň
In this OrgPage you can find which social media we use and under which usernames you can find us there.
#Discord, #Instagram, #Reddit, #Twitter, #YouTube

Articulate Storyline 360
Created by Petra Plachá
Articulate Storyline 360 je nejoblíbenější nástroj mezi tvůrci e-learningového obsahu. Dovolí vám dělat strašně cool věci. Tohle je rychlý přehled pro úplné začátečníky: To, jak se Storyline začít úplně od nuly.

FUTUR Douši, Kája
Created by Štejfová Kateřina

babiš
Created by Arina Gopta
je divnej

Functionalism
Created by Mgr. Jaroslava Študentová

Moderní uměleckésměry EV 3
Created by OrgPad Info

Rozalie krisztofová
Created by Rozálie Krisztofová

Kroužkovci
Created by Veronika Lakomá
Kroužkovci

Smart traffic control
Created by Piyush Lokhande

Kořenové jmenné servery
Created by Stanislav Cikalo
root name servers

Biologie
Created by Vojtěch Cvan

Mineralogický systém
Created by Barbora Zejdová

Představení školy
Created by Ilona Pešáková

USA a VFR
Created by Vendula Cabadová
#historie

Raspberry Pi
Created by David Levinský

Mysl - FUK DOX (Zuzana Wielgusová)
Created by Zuzana Wielgusová

Příčiny 2.světové války
Created by Dagmar Lukešová

Teplo
Created by Jan Sýkora
Sýkor

MATLAB (MATrix LABoratory)
Created by Nikol Vypior (osobní/personal)

Česká kultura 19. století
Created by Milan Šatra

Hynek Filip
Created by

FUTUR Hanuška, Babi, Tadeáš
Created by Štejfová Kateřina

Roční období Zegzulková Natálie
Created by Natálie ZEGZULKOVÁ

Zeměpis - biomy
Created by Marián Breza

Řecko
Created by Tomáš Kavalíř

Kroky k Extra třídě
Created by Petr Naske

Moje restaurace - Dvořáková skč4
Created by Karolína Dvořáková

Počítače
Created by Martin Bachura

mapa1
Created by Johana Timplová

Relative clauses
Created by Elena T

Law of Tort: Negligence (Thum's Art)
Created by Cc Thum
Law of tort and the elements of negligence
#Art, #Law, #Negligence, #Singapore, #Thum, #Tort

KVĚTEN
Created by Eva Škvařilová
Na co se těšíš v květnu?
#KVĚTEN

WORKSHOP - mapování kompetencí
Created by Miloš Lanč

VT Skálovka (Sébastien Šulc)
Created by Sébastien Šulc

R3A Moje koníčky (David Pištělák)
Created by David Pištělák
Moje koníčky

Čokoláda
Created by Andrej Laube
nevim

MAP IV upravený z postupů
Created by Lenka Vlášková Fantová

oblíbený film
Created by Matěj Havlíček

Geologické děje
Created by Eliška Pitrová

Jules Verne
Created by m vintrova

němčina
Created by Šimon Hála

Nadané děti
Created by Jirka Píza

Marie Terezie
Created by Romana Musilová

Alkoholy
Created by Jan Zdeněk

Комп'ютерна наука
Created by Artem Kysliakov

REGIONES GEOGRÁFICAS EN PANAMÁ
Created by JORGE LUIS HIDALGO ALVEROLA

Vánoce
Created by Antonín Votoček

Governance
Created by Ramanan
Role of civil service in democracy, good governance, e governace, RTI, PIC Information commision.

Savci
Created by Aleš Vladař

Recette Clarisse
Created by Štejfová Kateřina

Chrovatsko
Created by Denis Masek
Myšlenková Mapa
#Mapa

MEZIVÁLEČNÁ ČESKÁ POESIE (Marcela Rašková) (Adam Kabelák)
Created by Adam Kabelák

Středověká křesťanská filozofie
Created by Kllearia

Dětská práva
Created by Tereza Tymrová

O rostlnách
Created by Martin Neumann

PhD
Created by YuanChen Chang

Týmová práce
Created by David Amruz

Using structure and impact
Created by Jaya Imbesi

Digital Latin Library - TEI-XML (in construction)
Created by Cato Minor
In construction!

Pejskove
Created by Myroslava Tyndiuk

Nástroje a platformy v online prostředí 2022
Created by pavla hrnčiříková

Předmětová komise INF (odkazy)
Created by Dom Brtn

FUTUR Ondra
Created by Štejfová Kateřina

TUTORIÁL - BOSTON CELTICS
Created by Tadeáš Dupal

Marvel Studios
Created by Zeal Fork
domácí úkol

Ideal Flow
Created by Maharani Yasmin

Review
Created by Martin Boško

FUTUR Magda, Matylda, Naty
Created by Štejfová Kateřina

Radúz a Mahulena_mapa postav
Created by Ondrej Kosejk

Weather speaking
Created by Elena T

2. skupina Kurz FyCh 1 - K zamyšlení
Created by Digi09 Lektor

Jak si udělat OrgStránky hezčí? potuněný? Skryté možnosti, tips&hacks,..
Created by OrgPad Info

KOKOZA
Created by Martina Kaděrová

Matouš Fajfr
Created by Matouš Fajfr
#plánování

VEĽKÝ ODSTUP
Created by Petronela Kovaľová

Mysl - FUK DOX (Ondrej Barta)
Created by Ondrej Barta

Kritické mmyšlení
Created by kuba vosahlo

Onboarding (Mike Atkin)
Created by Mike Atkin
Onboarding in English
#introduction, #newcomers, #onboarding

Močová soustava
Created by Denisa Vopařilová

Bioden FEL 2023
Created by Jiří Kofránek

whatsappmarketing
Created by whatsapp marketing

Hardware
Created by Zelenka Jakub

Antické drama
Created by Nikola Nováková

MO 7
Created by Jergus Dovala

Lucemburky
Created by skibidi kočička ( tobi )
Lucemburky

Zkouška
Created by Adéla Lejsková

Modelování fyziologických systémů
Created by Jiří Kofránek

Revoluce- Denisa Mecová 5.A
Created by Denisa Mecová
#historie

Rozbor rapové scény v ČR (kopie)
Created by Honza Albl

Pharmacology - resources
Created by Jiří Kofránek

Onboarding (Clifton Mortgage Services, LLC)
Created by Clifton Mortgage Services, LLC
Onboarding in English
#introduction, #newcomers, #onboarding

Matyáš Čejka
Created by

Daft Punk story / Interstella 5555: the 5tory of the 5ecret 5tar 5ystem
Created by Nikol Vypior (osobní/personal)
Short form, in classic 80's anime style. This band is a hit rock band on their planet. During their concert, they get kidnapped and their appearance and memories are changed to earthlings by the guy you glimpse at the end of the song. A hero of their planet who is also a fan of theirs flies to their rescue. What follows is the meat of the story that I will not spoil for you.
https://www.imdb.com/title/tt0368667/
#Daft punk, #anime, #hudba, #interstella, #interstella 5555, #music, #písničky, #songs

Detektivní záhada
Created by Stanislav Cikalo

Prvky 15. skupiny
Created by Tereza Prokopová

Velikonoce
Created by Hana Kalousová

minulé časy
Created by Markéta Mende

Natálka
Created by Lenka Váňová

Programování her
Created by Adam Jelínek

sistém
Created by Magdaléna Valešová

La musique.
Created by Kristian Raum

Groups of languages - TEACHER
Created by Štejfová Kateřina

MF Dnes a jejich idealistická nereálná pohádka
Created by Nikol Vypior (osobní/personal)

Sharing
Created by Kit Valisz

Robert J. Kelly Locksmith Service INC
Created by Robert J. Kelly Locksmith Service INC
Locksmith Services

der Hauptplatz Wo bist du?
Created by Lenka Hůlková

minulé časy
Created by Markéta Mende

playstation 5
Created by Dominik Třetina

Anti - Mínótauros
Created by Oliver Tomáš Jelínek

Health
Created by Elena T

3. skupina Kurz FyCh 1 - K zamyšlení
Created by Digi09 Lektor

Eliška's very great interests mindmap
Created by Adrian Inostroza

Mars
Created by Robert Murgač

Chemické prvky
Created by Sofie Líšková

MINECRAFT
Created by Matěj Bubeníček

Živočichové
Created by Tománková Eliška

Dr Grow
Created by abcd efgh

korund
Created by Long Nguyen

falacias
Created by VITTORIA ISABELLE GUIDA GREAVES

Svatý martin
Created by Lukas Bukacek

Google Workspace (Eva Kospachová)
Created by Eva Kospachová

Dezinfo
Created by

Self-nested OrgPage
Created by Pavel Klavík
Created just for fun.

Brainstorming_S4E
Created by Petra Novotná

Overview MOSIM
Created by Ameyah Official
overview to the lectures on Modulation and Simulation
#Scientific computing, #computer arithmetics, #floating points

learn clojure & clojurescript
Created by Oleksii Koval

Bezpečnost na sociálních sítích fb a ig
Created by Adam Šochman

KÁNĚ LESNÍ
Created by Kryštof Holeček

covid
Created by Marie Sabolová

Myšlenková mapa - Internet
Created by Izabela Žárská

ALGSTR
Created by Ameyah Official
Overview of a two term lecture course in Algebra covering:
Convolution Algebra and Algebraic Measurement Theory
#Algebra, #Free module, #Monoids, #Semiring-modules, #Semirings, #directed Graphs, #logistic networks

Ak - Procrastination
Created by Lucka Divisova

Qaswa Wireless N Computer (Qwireless)
Created by Qaswa Wireless N Computer (Qwireless)
Cellphone & Computers

CHIC CLINIC, estetska kirurgija, Mišo Šikman,dr.med.
Created by CHIC CLINIC, estetska kirurgija, Mišo Šikman,dr.med.
AESTHETIC (COSMETIC) SURGERY

PRAVDA
Created by Kateřina Audyová
práce s informacemi - myšlenková mapa

Španělsko
Created by Tony Tomíček

Lego
Created by Matvii Ryzhov

Mindmap-1-Foundation.canvas
Created by Mahmood Damra

Dějepis
Created by Anny Půlkrabová

Burritos
Created by Derek Baker
How to fill a burrito
#food, #recipes

Holidays, travelling T (kopie)
Created by Štejfová Kateřina

TUTORIÁL - DALLAS MAVERICKS
Created by Tadeáš Dupal

PROGRAMOVÉ KONSTRUKCE
Created by Adam Jelínek

hardware
Created by Jindřich Petrů

Ganderová rovnost
Created by Jakub Je Pan

SvatýMartin
Created by Martin Maly
nevim

LUŽÁNKY - ON LINE
Created by Kateřina Děkaníková
#plánování

hardware
Created by Smola Marek

Barvy / колір
Created by Nikol Vypior (osobní/personal)
#cizinci, #hra, #ukrajina, #ukrajinci, #uprchlíci, #čeština

Thema - Grill
Created by Yannik Knauer
Ein grill vom Neddo
#grill, #neddo, #thema

WPAMETW
Created by EjAZygXEKOlvBUv EjAZygXEKOlvBUv

Mitochondriální energetické generátory
Created by Jiří Kofránek

ČESKO( Jakub Topinka)
Created by Jakub Topinka

schéma internetu
Created by Alexander Filipiak

Anežka
Created by Lenka Váňová

SWOT
Created by Jan Skružný

typy úspor
Created by Veronika Midlochová

Education
Created by Elena T

Velikonoce
Created by Darina Janatová

Povolání
Created by Antonín Grombíř

CSS preprocessors
Created by Kamila Klavíková
Not updated since we don’t use them in our project.
#CSS, #web development

Orgpad
Created by Denis Šedivý

Nabídka hraček v MŠ
Created by Patrik Erlebach

vlada
Created by weibe 09

Kanada
Created by Darina Mísařová
kanadský sirup

Sebereflektivní seminář
Created by Barbora Kolářová

Jídlo
Created by Petas CZ

Zadání ilustračních obrázků pro práci s AI
Created by Baruš Jeřábková

sport
Created by lukas istok

zvirata
Created by Wanda Voldřichová

Effective Use of Technology
Created by Soňa Vojíková ml.

Karel IV.
Created by Matyáš Schwarz

Funkční styly spisovného jazyka
Created by Luděk Nagy

DATA
Created by Stanislav Cikalo

Keltové Libuše Dvořáková
Created by Libuše Dvořáková

Hardware
Created by Adam Kozohorský

Písmena - букви
Created by Baruš Jeřábková

J. W. Goethe
Created by Josef Kroul

Warum sind Sport und Bewegung wichtig? Wie viel davon braucht ein Jugendlicher?
Created by Christian Göbel

Bloomova taxonomie
Created by Anna Kotková

Štický Hradec
Created by Samuel Paluba

MEZIVÁLEČNÁ ČESKÁ POESIE (Marcela Rašková) (Bára Arletová)
Created by Bára Arletová

kasička
Created by Klára Nová

Onboarding (Šimon Ponocný)
Created by Šimon Ponocný
Onboarding in English
#introduction, #newcomers, #onboarding

TUTORIÁL - NEW YORK KNICKS
Created by Tadeáš Dupal

TUTORIÁL - PHILIDELPHIA 76ERS
Created by Tadeáš Dupal

MAN
Created by Stanislav Cikalo
Městská počítačová síť

Organizacni struktura
Created by Pavel Vlachynský

Zvuk
Created by Jakub Jireček

VV
Created by Radka Hanusová

TUTORIÁL - DENVER NUGGETS
Created by Tadeáš Dupal

Eu
Created by Jakub Kaucký

Středověk
Created by samuel paluba
#7 grade, #Adam Hošek, #Historie, #History, #School, #Škola

programování iBobr.cz
Created by Hanáková Sára

Jak si zapnout Fortnite na PS5
Created by Denis Pavlovič

220217-breast-ovarian-cancer
Created by Joel B

Počitačová síť
Created by Katrin Fogltonová

PAVOUCI
Created by Veronika Lakomá

Lyrik
Created by Eva Heufekes

Jak s penězi
Created by

Bezpečnost na internetu
Created by Petr Muknšnábl

Budoucnost
Created by lukas votypka

Monika
Created by Lenka Váňová

Slatá Bula Karla Štvrtího
Created by Adam07 CZ

Deprese
Created by Lenka Elena Krejčová

TUTORIÁL - ORLANDO MAGIC
Created by Tadeáš Dupal

Mein Profil
Created by Tereza Černá

Game
Created by Gabriel Grotkovsky

Місце у регіоні та світі
Created by Геннадій Цидрусні

What news types should be published?
Created by Viktorie Pohanková

Nerosty a horniny
Created by Jakub Patka

MÉDIA (kopie)
Created by Kateřina Strouhalová
moderní média, technologie, internet a sociální sítě

Нэмэгдсэн өртгийн албан татварын тухай хууль
Created by Soyolzul Bat-ochir
Задаргаа, тайлбар

10 klíčových jevů 20. a 21. století
Created by Alena Tranová

This is the Way (copy)
Created by Matt Brady

Hotel na zelené louce
Created by Rudolf Belec

FUTUR
Created by Štejfová Kateřina

Státní moc
Created by Jiří Pechnáč

Míra Kalousek
Created by Štěpán Berka

129AMG2
Created by Jiří Sodomek
#FSV ČVUT

TUTORIÁL - OKLAHOMA CITY THUNDER
Created by Tadeáš Dupal

Apex Lockout and Locksmith Services
Created by Apex Lockout and Locksmith Services
Onboarding in English
#introduction, #newcomers, #onboarding

Radek
Created by Lenka Váňová

Literature, Reading
Created by Viktorie Pohanková

TUTORIÁL - CHICAGO BULLS
Created by Tadeáš Dupal

Strunatci IV. skupina
Created by Hana Sobotová

Digital Tools
Created by Johannes Rinderer
Sammlung von digitalen Tools.

Recette Josef
Created by Štejfová Kateřina

ukraina
Created by Dmytro Zeykan

Edenbos Konditori & Butik AB
Created by Erika Tronde

Jane Austen
Created by Marek Blažek

Wooster Roofing
Created by wooster roofing

12385
Created by Dominik Musil

I i
Created by Andrea Fibichova

Sport
Created by Natali Divišová

Soli
Created by Eliška Pitrová

MEZIVÁLEČNÁ ČESKÁ POESIE (Marcela Rašková) (Tomáš Brodský)
Created by Tomáš Brodský

school rules
Created by Jakub Patka

Factura
Created by ELECTRÓNICA EMBAJADORES

Prace
Created by Havelei Robert

physics
Created by dominic zijlstra

Ministrstvo změdělství
Created by Luci Lukešová

moje droga
Created by Johana Weczerková

9 Jirout Sport cars
Created by Adam Jirout

Recette Laura
Created by Štejfová Kateřina

myšlenková mapa
Created by Patrik Hejduk

Sport + Travelling
Created by Elena T

Executive Leadership Coaching
Created by Terry H Hildebrandt
#introduction, #newcorners, #onboarding

Rozhovor ZL3 sk1
Created by Alena Tíkalová

Albert J. Hernandez, DDS
Created by Albert J. Hernanez
General, Cosmetic and Implant Dentistry
#Dental Implants, #Dentistry, #Teeth Whitening

PORTFOLIUM
Created by

E-Futures
Created by E- Futures

ERIZA mapa jihomoravský kraj
Created by Agáta Špuláková
#cestování, #geografie

Fradam24
Created by Adam František Praha

SWAT
Created by Adam Šochman
Šochman

mein profil
Created by Patrik Eliáš
#škola, Němčina

TUTORIÁL - MEMPHIS GRIZZLIES
Created by Tadeáš Dupal

Povinnosti průvodce
Created by Adam

mmnnbb'
Created by chris f

Clothes vocabulary
Created by petra hubková
slovíčka - oblečení

blud
Created by Sophie Plochová

Longauer_mapa_Praha
Created by Tomáš Longauer

Husitství Klára Kunčíková
Created by Klára Kunčíková

vymezeni ekonomickych ved
Created by Klára Nedbalová

Matematika kolem nás
Created by Tobiáš Vojna

Minor project
Created by Мария Казакова

Sondy k měřicím přístrojům HWT
Created by Lubomír Harwot
VOŠ SPSD Masná Harwot

TUTORIÁL - MINNESOTA TIMBERWOLVES
Created by Tadeáš Dupal

totality
Created by Jakub Roleček

Sp Počítačová síť
Created by Venda Hlousek

Teplo
Created by David Starý

Grafika
Created by Lukáš Kráčmar

Moře
Created by Matteo Mercuri

mein haus,mein wohnung
Created by Amálie Chmelařová

SUBSTANCE
Created by Jan Krám

Polityka
Created by Dominik Špindler

Doba bronzová
Created by Slávka Hejdová

Holidays, travelling T (kopie)
Created by Štejfová Kateřina

Mind map_Anton and ROman
Created by Roman Novotný

Cominciare
Created by Daniel Olivieri
My first org pad creation

Auto Key Pro
Created by Auto Key Pro
Auto Key Pro has been the preeminent auto locksmith and emergency car locksmith service provider in Hamilton, Ontario. Auto Key Pro is proud to be a family-owned and operated Hamilton Locksmith business dedicated to offering premium customer service for our clients. We strive to offer great, rapid service at competitive prices with the newest quality products. Make sure you visit our store to meet our team.
#advanced car locksmith services, #auto key pro, #auto locksmith service, #car key locksmith near me, #emergency car locksmith service, #emergency car locksmith service Hamilton, #emergency locksmith service Hamilton

technoscience
Created by Fabrice Gallet

Charleston Trip Planner
Created by Secret Charleston
#introduction, #newcorners, #onboarding

covid-19
Created by Martin Ryšavý
Epidemie 21 století

banking
Created by Vojtěch Wawreyn

TUTORIÁL - MIAMI HEAT
Created by Tadeáš Dupal

Website
Created by Quacky 6000

koltán
Created by Adam Barták
wwvqf

Které digitální kompetence by měly náležet do profesní výbavy každého učitele?
Created by Veronika Šolcová
Práce s elektronickou třídní knihou

TUTORIÁL - LOS ANGELES LAKERS
Created by Tadeáš Dupal

Arm Lift Surgery Dallas
Created by Brian Von

Sókratés/Σωκράτης
Created by Samuel Paluba
#Athény, #Hisorie, #Řecko

Myšl. mapa- KOLEČKO A VČELIČKA (Hana Murasová )
Created by Hana Murasová
Hana Murasová

The UK
Created by Olga Trnková

TUTORIÁL - UTAH JAZZ
Created by Tadeáš Dupal

Do Hoang Bao Tran _ KKČ1B_Počítač – myšlenková mapa hardware a software
Created by Gerdnang Ánh Trăng

Kraj vysočina
Created by tvůj táta

Počítače podle velikosti
Created by Stanislav Cikalo

Aneta
Created by Lenka Váňová

DUA
Created by Germà Pelayo

Colitis
Created by Ashley Harvey

Rozvoj studentů
Created by Jakub Zemen

Petr
Created by Lenka Váňová

optika
Created by Miroslav Waidinger

_OrgPad Name Sorting Order
Created by Anthony Henry
I use prefixes before my names to force sorting
#OrgPad

Σχεδιο
Created by Peter Koutsos

ŠKOLA
Created by Jakub Složek
co mě na ní baví a co mě na ní vadí

star wars
Created by Daniel Dolák

E-learning
Created by

7.A - myšlenková mapa, konverzace
Created by Jakub Pawlas

Gira de Estudio
Created by Ondřej Michálek
Un planteamiento de viaje estudiantil (ejemplo aplicable para cualquier tipo de planteamiento). Es posible presentar este plan en OrgPad a los interesados o puede servir para fines de la organización misma (saber qué actividad hacemos qué día, qué materiales hay que llevar, qué fechas y plazos hay que seguir...).

Custom Probiotics Inc.
Created by custom probiotics

BRG Financial, LLC
Created by Benjamin Gialloreto
Financial Services (Create and manage investment portfolios for clients. All solutions are tailored to fit specific needs to the client. Owner is the sole financial advisor for the firm. Business is fee based so we share in the interest and success of the client.)
#Asset Management , #Financial Advisor, #Retirement Planning

Mapa Tomáš
Created by Tomas Pouzar

Pokus
Created by Zdeněk Vacek

egolem_železo
Created by Jiří Kofránek

Coronavirus, spring and the💩 (s klíčem ) (Tomáš zajíček) (copy)
Created by Tomáš zajíček
Slovíčka k tomuto videu: https://www.youtube.com/watch?v=0DQA9EEM3-0. Klíč je vždy v druhé stránce obrázku.
#ESL, #English, #angličtina, #coronavirus, #flowers, #jaro, #poo, #spirng, #teaching

Operační systém
Created by Kakeš Radim

Test EMA plus ORGPAD
Created by Petr Naske
xxx

10 journaling questions to reduce stress
Created by OrgPad Info
#diary, #journal, #psychology

TUTORIÁL - PHOENIX SUNS
Created by Tadeáš Dupal

RODOKMEN
Created by Zdena Blašková

myšlenková mapa
Created by Emma Surikaty

HARRY POTTER SJ
Created by Sarah-Jane Sullivan
????
#angus.carpenter@education.nsw.gov.au, #bohdi.lynch@wfstu.catholic.edu.au, #sarah-jane.sullivan1@education.nsw.gov.au

Štěpán
Created by Lenka Váňová
ahoj

Digital Marketing Company India
Created by Indi Digital
A Reputable Digital Marketing Company in India focused on Client’s Business Growth Only! Indidigital has helped many businesses to get top-quality digital marketing services worldwide.
#digital marketing, #indidigital

Housing
Created by Elena T

Precision Sheet Metal Fabrication Florida
Created by FEA INC
# newcorners, #introduction, #onboarding

Meine profile
Created by Jakub Čepický

Online writing tutor
Created by jammal marly
Are you stuck writing your assignment? We are ready to help you get unstuck with a writing assignment in our subreddit.
#assignment help, #online tutoring, #subreddit

Mariana
Created by Lenka Váňová

Vojtisss
Created by Vojtěch Daniel
csssss

Doba železná
Created by Slávka Hejdová

hormony s. sch
Created by Sofie Scherbakova

archimedes
Created by Lucie Hrabáková

edfztgsfduzkgesFGGdzsgd
Created by Viktor Sladký

myslenkova mapa
Created by Zrno_

Pratham AI
Created by Pratham AI
Video Analytics Platform

s
Created by Dates Eudise Gerona

Zánik Rímskeho impéria
Created by andrea kranerova

Albert Einsten
Created by Vojtěch Kupka

MEZIVÁLEČNÁ ČESKÁ POESIE (Marcela Rašková) (Tomáš Brodský)
Created by Tomáš Brodský

Kombinovaná doprava
Created by Sedrik Váňa

Waterjet Cutting Services Florida
Created by FEA INC
# introduction , #newcorners, #onboarding

JZ Ázia
Created by Lenka Krótka

Mindmap-2-Real-Apps.canvas
Created by Mahmood Damra

Bezpečnost online nákupů
Created by Ivana Marušková

5.třída
Created by Lucie Hrabinová

Co by měl žák umět ..................
Created by Jana Pavlicová

projekt
Created by Vojtěch Svetko

hardware
Created by Vlas Filip

Mymulý Čas
Created by Kryštof Kašpárek

Rodokmen
Created by Karolína Benešová

OHEBNÉ SLOVNÍ DRUHY
Created by Miminko Bonbonek

Eliška Přemyslovna
Created by Natálie Málková

Created by Slava Smejkal

Ohebné slovní druhy
Created by Jiří Záhora

Buy YouTube Video Comment Packages for Faster Growth
Created by whatsapp marketing

únor 1948
Created by Ondřej Valušek

48) Genetika
Created by Martin Krejzek

Sample
Created by Nob ivy

Lavetir
Created by Lave Tir
Onboarding in English
#introduction, #newcomers, #onboarding

Hairdresser Carmel CA
Created by Signature Day Spa
#introduction, #newcorners, #onboarding

fotbal
Created by Sára Zezulová

Jakub
Created by Lenka Váňová

TUTORIÁL - HOUSTON ROCKETS
Created by Tadeáš Dupal

Digitools
Created by Lucie Přibylová

Lead in - 81/1,2 - Aneta Pifková
Created by Aneta Pifkova

Open Cup 1. ročník
Created by Jiří Hofman

TUTORIÁL - GOLDEN STATE WARRIORS
Created by Tadeáš Dupal

JD Professional Cleaning
Created by Melvin Majano

MUTEP
Created by Alfredo Jorge Rodríguez
una asociación sin ánimo de lucro que trabajamos por el cambio social hacia una sociedad multicultural, inclusiva, justa y en equidad de género a través de la música y terapias preventivas.

Pokus
Created by Matouš Bořkovec

LEASE AGREEMENT
Created by Cc Thum
Importance and implications of lease agreement.
#AGREEMENT, #LAW, #LEASE, #SINGAPORE

Úkoly pro Čistý sport
Created by Jakub Pawlas
Vše ke spolupráci s Ivanem

švýcarsko
Created by Pavel Brož

Práce
Created by Daniel Vítek

Tahmineh - glycoregulation
Created by Jiří Kofránek

TUTORIÁL - INDIANA PACERS
Created by Tadeáš Dupal

33) Savci
Created by Martin Krejzek

Onboarding (xtremeavon)
Created by xtreme avon
Onboarding in English
#introduction, #newcomers, #onboarding

škola
Created by Jakub Pátek
baví a co mně nebaví

TUTORIÁL - NEW ORLEANS PELICANS
Created by Tadeáš Dupal

Concorde
Created by okurkaxml

ryba
Created by Petr Vondráček

OA Cars a.s.
Created by Zdeněk Kohák

Bullying is not good kids
Created by Jayden Heard

ŽAHAVCI
Created by Veronika Lakomá

ZKOŠKA
Created by Milan Šrom

Delhi Cafe Hopping: Best Cafes in Delhi Edition
Created by Eazydiner India
Honestly? Keeping up with what’s new and hot at cafes in Delhi until March 2026 could be considered a part-time job! With all of the soul-crushing traffic on the Outer Ring Rd., and the absolute chaos of finding parking in GK, there are definitely some challenges you will have to overcome. If you want a place to “work on your computer” or simply sit and gossip, then you’d better have a good plan! My move? I literally always check the best cafes in Delhi or the best coffee place in Delhi lists on EazyDiner before I even think about leaving my house. To be honest, it’s the only real way to avoid the "sorry, no tables" heartbreak and maybe snag a massive discount while I'm at it.
#introduction, #newcomers, #onboarding

Co je potřeba pro start podnikání
Created by hope 1

Atomová energie - historie, využití do dnešních dnů, hist. mezníky
Created by Martina Mílová

SPI3 U9 Gadgets
Created by Elena T

kopacky
Created by SCOOTER Z JABLONCE

WAN
Created by Stanislav Cikalo
Rozlehlá počítačová síť

Acupuncture for Stress Relief
Created by Dr Yang Acupuncture
#introduction, #newcorners, #onboarding

Operační systémy
Created by Zelenka Jakub

Recette Škurla
Created by Štejfová Kateřina

Součastnost 2021
Created by Martin Spurny

Onboarding (FTM II Limited)
Created by FTM II Limited
Onboarding in English
#introduction, #newcomers, #onboarding

Work
Created by Elena T

Hardware
Created by Ondřej Malík

Anežka
Created by Slávka Hejdová

slovesa
Created by Jerry Javornický

LVZ 2026
Created by Eva Kilevníková

Beratung
Created by Benjamin Eugster

Občanská válka v USA (8.B)
Created by Lucie Soukupová

čas
Created by Gabina Mi

Mississippi Gulf Coast Fishing Charters
Created by Chance Seymour

Kytky
Created by Vít Schistek
kytky

gutamin a glutamát - jeho role ve svalech
Created by Jiří Kofránek

Instrukce/Instructions
Created by OrgPad Info
#grafické prvky, #graphics

Nápady v barvě
Created by Ludmila Brestičová

ohebne slovni druhy
Created by Lukáš Kováčik

přišel email
Created by Vojtěch Vrběcký

Začínáme (Tereza HLADÍKOVÁ)
Created by Tereza HLADÍKOVÁ
Onboarding in Czech
#introduction, #newcomers, #onboarding

úkol
Created by EDITA PUKLOVÁ

Matěj
Created by Lenka Váňová
směsi

60. léta
Created by Theo Remi Mullot

Vandalismus
Created by Sofia Lisina

Struktura Dat
Created by Sabina Schiereichova

Recette
Created by Štejfová Kateřina

Global Affairs Canada as a Resource
Created by Paul Hrkach

What day can we celebrate? - exercise
Created by Kristýna Myšková

kesargrocery
Created by Sagar Patel
We guarantee on-time delivery and the best quality! Enjoy your valuable weekday and weekend with family and friends - let us take care of your grocery! ‘Spend time with your family, not grocery.’

slipkani
Created by Jan Tobiáš Dokoupil

XY Electronics Technology Co., Ltd
Created by XY Electronics Technology Co Ltd

Instance IT Solutions
Created by Instance IT Solutions
solutions for building smart world

Mein Personal Learning Environment
Created by Benjamin Eugster

Which is the best company for online reputation management service
Created by Agraetawahtoll road

!!!§
Created by Smola Marek

Společenské chování
Created by Kateřina Rosolová

Master Template Sample (Ayman Mir)
Created by Ayman Mir

.
Created by Battuya Togsbuyn

mmnnbb' (chris f)
Created by chris f

Grundlagen der Menschenrechte in Antike, Mittelalter und Früher Neuzeit
Created by

TUTORIÁL - SAN ANTONIO SPURS
Created by Tadeáš Dupal

Doba kamenná
Created by Slávka Hejdová

Acupuncture FL
Created by Dr Yang Acupuncture
#introduction , #newcorners, #onboarding

Onboarding (FEA INC)
Created by FEA INC
Onboarding in English
#introduction, #newcomers, #onboarding

Onboarding (The Postcard)
Created by The Postcard
Onboarding in English
#introduction, #newcomers, #onboarding

projekt 1
Created by Vojtěch Vencovský

Jobs bILy
Created by Kristian Bily

DETAIC INFRASTRUCTURE
Created by Jakub Drobek

Tips for Optimizing Your Influencer Marketing Advertising Campaign
Created by whatsapp marketing

advertisingcompaniesdelhi
Created by advertisingcompanies delhi

OrgPad je skvělý nástroj - test
Created by Vlad Mudr

Astronomie
Created by Vojtěch Rein

Why Facebook Influencer Advertising Works for Modern Brands
Created by whatsapp marketing

Bořek
Created by Barbora Kalašová

§
Created by Vlas Filip

advertisingcompaniesdelhi
Created by advertisingcompanies delhi

advertisingcompaniesdelhi
Created by advertisingcompanies delhi

Onboarding (Theformart India)
Created by Theformart India
Onboarding in English
#introduction, #newcomers, #onboarding

Wholesale Nuts And Dried Fruit
Created by wholesalenutsanddried fruit

Onboarding (QuarterSawn Reclaimed Wood)
Created by QuarterSawn Reclaimed Wood
Onboarding in English
#introduction, #newcomers, #onboarding

postup algoritmu
Created by Paškevičová Emily Nicole

OHEBNÉ SLOVNÍ DRUHY
Created by Oryna Poslavská

Nejužší hotel 1928
Created by Dominik Bárta
